Extended Data Fig. 9: Mechanisms that underlie the THC-induced impairment of social interaction.
From: Glucose metabolism links astroglial mitochondria to cannabinoid effects

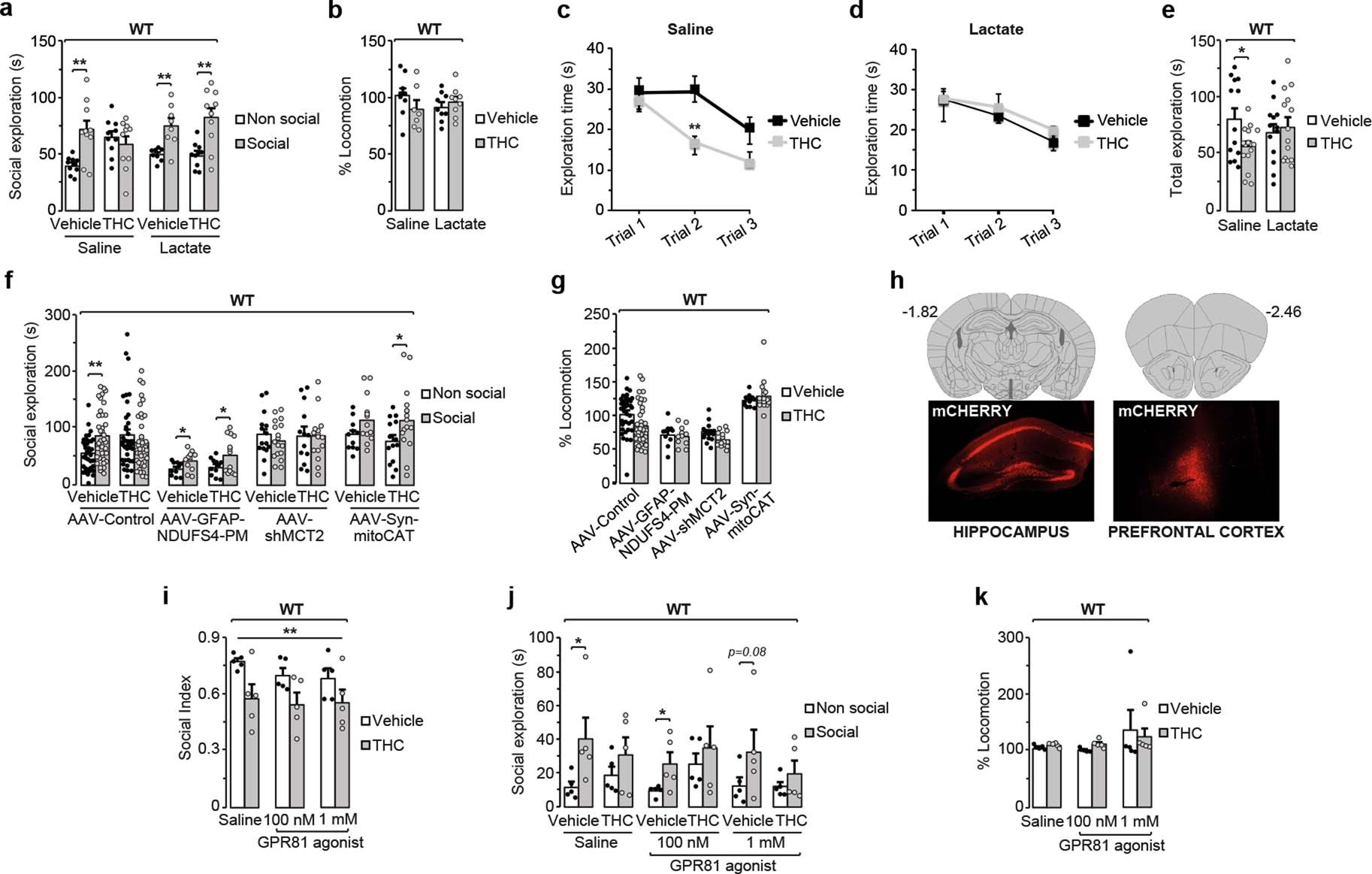
a, THC effects (Fig. 4m) on exploration times of social and non-social compartments (Sal-Veh, n = 10; Sal-THC, n = 8; Lac-Veh, n = 10, Lac-THC, n = 10). **, P < 0.01 (versus non-social). b, Locomotor effects of THC in the sociability test in mice receiving saline or lactate (Sal-Veh, n = 9; Sal-THC, n = 7; Lac-Veh, n = 9, Lac-THC, n = 9). c, d, Effects of THC on the direct social interaction test on mice treated ICV with saline (c, Veh-Sal, n = 13; THC-Sal, n = 16) or lactate (d, Veh-Lac, n = 13; THC-Lac, n = 14). **, P < 0.01 (versus Vehicle). e, Overall social exploration through the 3 trials of the direct social interaction task in mice receiving Vehicle (Veh-Sal, n = 13; Veh-Lac, n = 13) or THC (THC-Sal, n = 16, HC-Lac, n = 14) under lactate or Saline (total exploration, 3 trials together). *, P < 0.05 (versus vehicle). f, THC effects (Fig. 4n) on exploration times of social and non-social compartments (Control-Veh, n = 37; Control-THC, n = 38; NDUFS4-Veh, n = 10; NDUSF4-THC, n = 11; MCT2-Veh, n = 15; MCT2-THC, n = 13 ; mitoCAT-Veh, n = 11; mitoCAT-THC, n = 14) in mice injected with the different viral vectors. *, P < 0.05 ; **, P < 0.01 (versus Non-social). g, Locomotor effects of THC administration in the sociability test in mice injected with the different viral vectors (Control-Veh, n = 37; Control-THC, n = 38; NDUFS4-Veh, n = 10; NDUSF4-THC, n = 11; MCT2-Veh, n = 15; MCT2-THC, n = 13 ; mitoCAT-Veh, n = 11; mitoCAT-THC, n = 14). In f, g, different batches of mice infused with different control viral vectors (Methods) were pooled as One-way ANOVA analysis of social indices shown in Fig. 4n indicated no statistical differences between control groups (P = 0.357). h, Representative images of HC and PFC for the different viral vectors infused in HC and PFC. Here, we are showing the expression of mCHERRY after infusion of AAV2/DJ-CBA-mCherry-miR30E-shMCT2 in these brain regions. i, Central (ICV) supplementation of GPR81 receptor agonist (100 nM and 1 mM, n = 5) did not rescue the social impairment induced by THC. **, P < 0.01 (main effect of THC). j, THC effects on the exploration times of social and non-social compartments in the sociability test shown in i (n = 5). *, P < 0.05 (versus non-social). k, Locomotor effects of THC administration in the sociability test in mice receiving saline or the GPR81 receptor agonist just before the test (n = 5). Data are expressed as mean ± s.e.m. and are analysed by two-way ANOVA in a, c, e, f, i, j. n represents number of mice. Statistical details, Supplementary Table 2.