Extended Data Fig. 1: Role of astroglial mtCB1 in the cannabinoid-induced decrease of respiration in forebrain mitochondria.
From: Glucose metabolism links astroglial mitochondria to cannabinoid effects

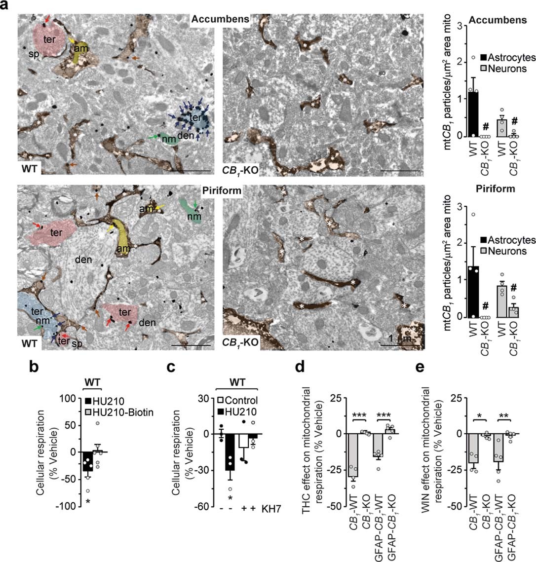
a, Detection of CB1 receptors on astroglial and neuronal mitochondrial membranes in the nucleus accumbens and piriform cortex of wild-type and CB1-KO mice (n = 4). am, astrocytic mitochondria; nm, neuronal mitochondria; sp, spine; ter, terminal. CB1-positive inhibitory terminals are marked in blue, astrocytes in brown, excitatory terminals in red, astrocytic mitochondria in yellow and neuronal mitochondria in green. Asterisks indicate astrocytic processes; coloured arrows point to CB1 particles at colour-matching subcellular compartments and mitochondria. Scale bars, 1 μm. #, P < 0.05 (vs WT). b, Effects of the CB1 receptor cell permeant and impermeant agonists HU210 (1 μM, n = 5) and HU210-Biotin (1 μM, n = 6), respectively, on cellular respiration of primary mouse cortical astrocyte cultures. *, P < 0.05 (versus HU210-Biotin). c, sAC inhibitor KH7 (5 μM, n = 3) effects on the HU210-induced reduction of cellular respiration in astrocyte cultures. *, P < 0.05 (versus control). d, e, THC (800 nM) (d) and WIN (100 nM) (e) effects on respiration of purified brain mitochondria from CB1-KO (n = 4) and GFAP-CB1-KO (n = 5) mice and their respective WT littermates (CB1-WT and GFAP-CB1-WT). *, P < 0.05; **, P < 0.01; ***, P < 0.001 (versus WT conditions). Data are expressed as mean ± s.e.m. and are analysed by one-way ANOVA in a, d and e; two-way ANOVA in c and unpaired two-sided Student’s t-test in c. n represents number of mice in a, d and e and independent experiments in b and c. Statistical details, Supplementary Table 2.