Extended Data Fig. 3: Complex III-deficient cells are auxotrophic for uridine.
From: Mitochondrial ubiquinol oxidation is necessary for tumour growth

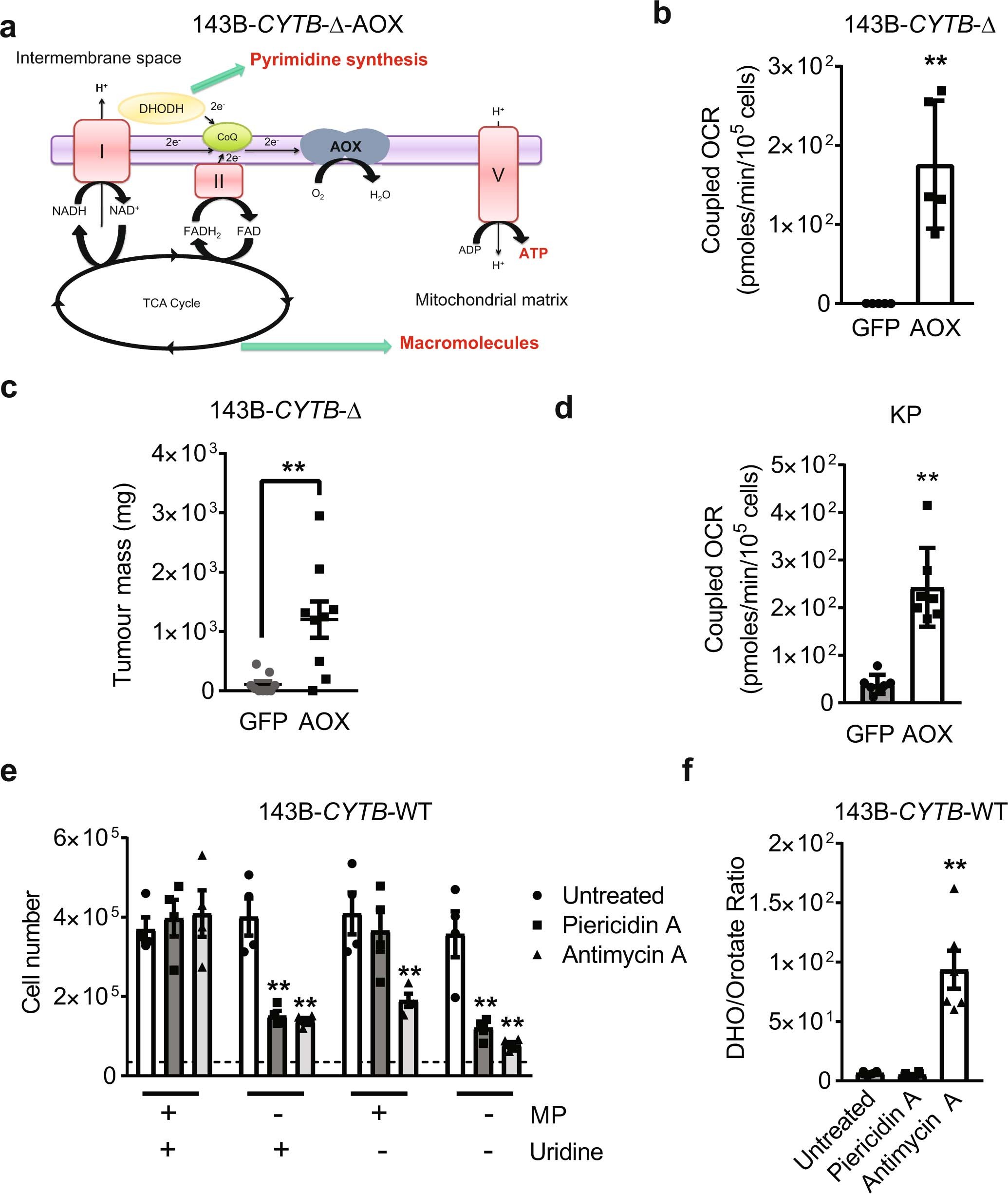
a, Schematic representation of the ETC in AOX expressing 143B-CYTB-Δ cells. b, Coupled OCR of 143B-CYTB-Δ-GFP and 143B-CYTB-Δ-AOX cells (n = 5 biologically independent experiments). c, Tumour mass of xenografts from 143B-CYTB-Δ-GFP and 143B-CYTB-Δ-AOX cells (n = 9 mice per group from two independent cohorts). d, Coupled OCR of KP-QPC_KO-GFP and KP-QPC_KO-AOX cells (n = 7 replicates from one representative of five biologically independent experiments). e, 143B-CYTB-WT treated or untreated with piericidin A (0.5 μM) or antimycin A (0.5 μM) were grown in the presence or absence of methyl pyruvate and/or uridine and cell number was assessed after 72 h (n = 4 biologically independent experiments). f, The dihydroorotate-to-orotate ratio was assessed in 143B-CYTB-WT treated or untreated with piericidin A (0.5 μM) or antimycin A (0.5 μM) (n = 6 biologically independent experiments). Data are mean ± s.e.m. (b, c, e, f) or mean ± s.d. (d). *P < 0.05, **P < 0.01, two-tailed t-tests (b–d), two-way ANOVA (e) with a Bonferroni test for multiple comparisons or one-way ANOVA (f) with a Bonferroni test for multiple comparisons (exact P values are in the Source Data).