Extended Data Fig. 4: Sex-specific expression changes across organs.
From: Ageing hallmarks exhibit organ-specific temporal signatures

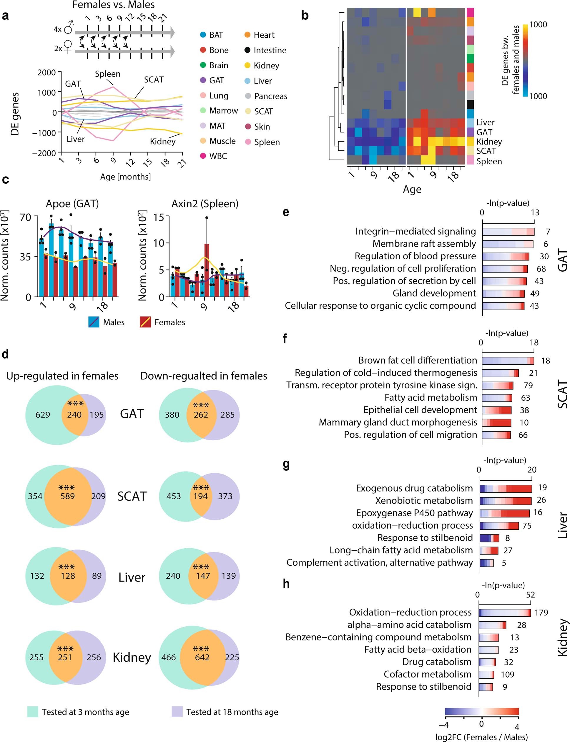
a, Smoothed line plot displaying the number of DEGs between female and male mice at each age. Positive (negative) values represent upregulated (downregulated) genes. Grey lines represent all other tissues. b, Heat map representation of a. c, Expression of Apoe mRNA in GAT and Axin2 mRNA in spleen. The black line indicates LOESS regression. n = 45 (GAT) and n = 47 (spleen) independent samples. d, Venn diagrams depicting the overlap of DEGs in female and male mice detected at 3 months and 18 months of age in GAT, SCAT, liver and kidney. One-sided Fisher’s exact test, ***P < 0.0001. e–h, Top 10 GO terms enriched among the DEGs between female and male mice at 18 months of age in GAT (e), SCAT (f), liver (g) and kidney (h). Data are mean ± s.e.m. n = 2 (female) and n = 4 (male) independent mice for each organ. q values were estimated using the Benjamini–Hochberg procedure for each database separately, and for GO classes (molecular function, cellular component, biological process) independently.