Extended Data Fig. 8: Combined FMD and ET downregulate CCND1 via EGR1 upregulation and AKT inhibition and revert acquired resistance to fulvestrant plus palbociclib.
From: Fasting-mimicking diet and hormone therapy induce breast cancer regression

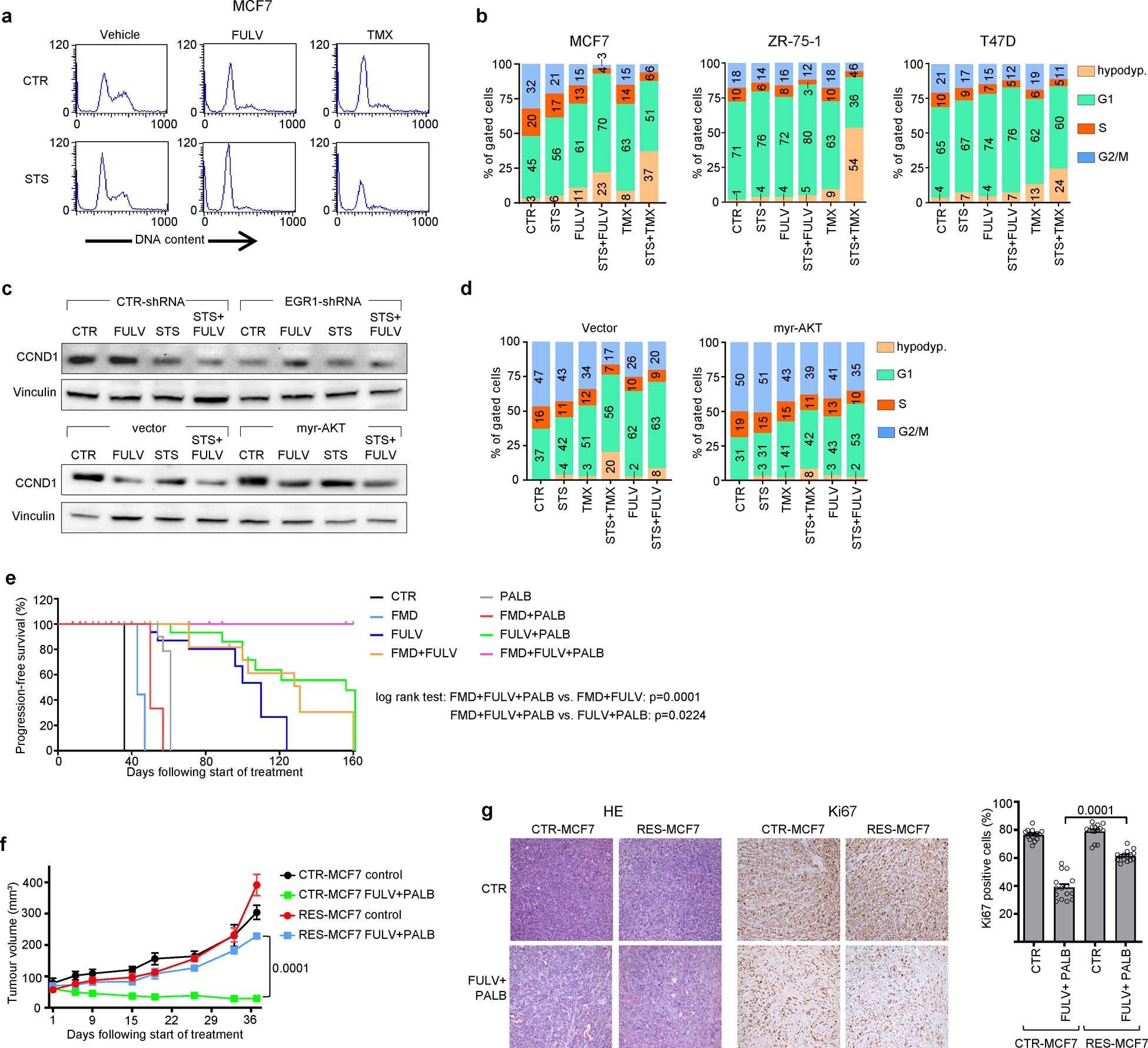
a, b, MCF7, T47D and ZR-75-1 cells were plated into 96-well plates and cultured with or without TMX (5 μM) or FULV (10 μM), STS conditions or their combinations for 48 h. They were then subjected to cell cycle analysis by propidium iodide staining of isolated cell nuclei and flow cytometry. c, Upper panel, MCF7 cells were transduced with either a control scrambled shRNA or an EGR1-targeting shRNA (EGR1-shRNA#1); lower panel, MCF7 cells were transduced with a control vector or myr-AKT. Cells were cultured with or without TMX (5 μM) or FULV (10 μM), STS or their combinations for 48 h. Afterwards, cells were subjected to protein lysate generation, and CCND1 and vinculin (on the same gel) levels were detected by immunoblotting. For gel source data, see Supplementary Fig. 1. d, MCF7 cells transduced with a control vector or myr-AKT were cultured with or without TMX (5 μM) or FULV (10 μM), STS or their combinations for 48 h and then subjected to cell cycle analysis. e, MCF7 cells were injected orthotopically into 6–8-week-old female NOD/SCIDγ mice. Once tumours became palpable, mice were treated with ad libitum diet (n = 15), FULV (n = 16), cyclic FMD (n = 15), palbociclib (n = 15), FULV + PALB (n = 18), FULV + FMD (n = 16), PALB + FMD (n = 10) or FULV + PALB + FMD (n = 18), and their progression-free survival was monitored over time. f, g, MCF7 cells with acquired resistance to combined FULV + PALB (from Fig. 2b) were isolated and expanded ex vivo. Resistant MCF7 as well as parental MCF7 cells (control) were injected into 6–8-week-old female NOD/SCIDγ mice. Once tumours became palpable, mice were randomly assigned to be treated with or without FULV + PALB (mice with control MCF7 treated with vehicle: n = 5, with FULV + PALB: n = 4; mice with resistant MCF7 treated with vehicle: n = 4, with FULV + PALB: n = 5). Tumour volumes were monitored, and at the end of the experiment (day 38) tumour masses were isolated and subjected to histology (haematoxylin and eosin, HE) and immunohistochemical detection of Ki67+ cells (g). In g, right, 3–5 slices were prepared from each tumour (technical replicates) and subjected to Ki67+ cell enumeration. In e, f, n indicates the number of mice per treatment group (one tumour per mouse). In a–d, one representative experiment out of three is presented. Data are mean ± s.e.m. (f) or mean ± s.d. (g, right). In e, progression-free survival was analysed by log-rank test. In f, data were analysed by two-way ANOVA with Bonferroni post-hoc test and by two-tailed Student’s t-test (day 38). In g, P values were determined by two-tailed Student’s t-test.