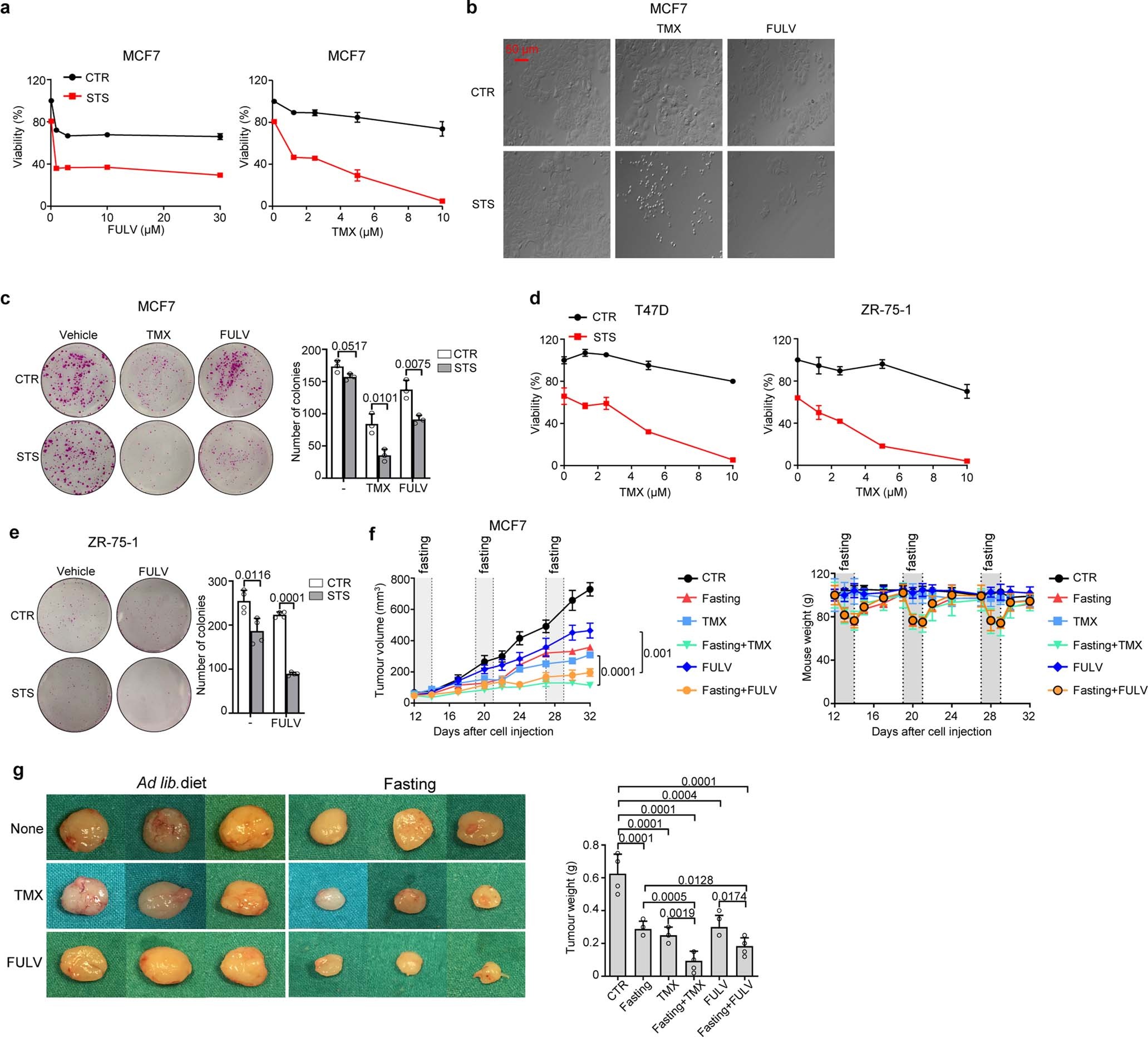
Extended Data Fig. 1: Fasting and FMD enhance ET anti-tumour activity in HR+ BC cells.
From: Fasting-mimicking diet and hormone therapy induce breast cancer regression

a, b, MCF7 cells were plated in 96-well plates and treated with STS conditions, tamoxifen or fulvestrant at the indicated concentrations, or their combinations. After 96 h, cells were imaged by light microscopy (b) and their viability was detected (a). c, MCF7 cells were seeded in 6-well plates and cultured with or without STS, tamoxifen (TMX) or fulvestrant (FULV), or their combinations for 24 h. Thereafter, cells were cultured in regular medium for an additional 14 d. Finally, cells were fixed and stained with sulforhodamine B and cell colonies were counted. d, T47D and ZR-75-1 cells were plated in 96-well plates and exposed to STS, TMX at the indicated concentrations or their combination. Cell viability was detected after 96 h. e, ZR-75-1 cells were seeded in 6-well plates and cultured with or without STS, FULV, or their combinations for 24 h before being cultured in regular medium for an additional 14 d. Finally, cells were fixed and stained with sulforhodamine B and cell colonies were counted. f, g, MCF7 xenografts were established in 6–8-week-old female BALB/c nude mice. Once tumours became palpable, mice were randomized to be treated with ad libitum diet (control; n = 5), TMX (n = 5), FULV (n = 5), weekly 48-h water-only fasting (n = 5), or combined TMX + fasting (n = 5) or FULV + fasting (n = 5). Tumour volume and mouse weight were monitored over time (f). At the end of the experiment, mice were killed and tumour masses were imaged and weighed (g). In a–e, one representative experiment out of three is presented. In a, c, e,data are from four, three, and four biological replicates (four wells), respectively. In d - left graph, data are from six (left) or four (right) biological replicates (wells).Data are presented as mean ± s.d. (a, c–e, g) or s.e.m. (f). Data were analysed by two-tailed Student’s t-test (a, c–f; tumour volume at day 32, g) or two-way ANOVA (f).