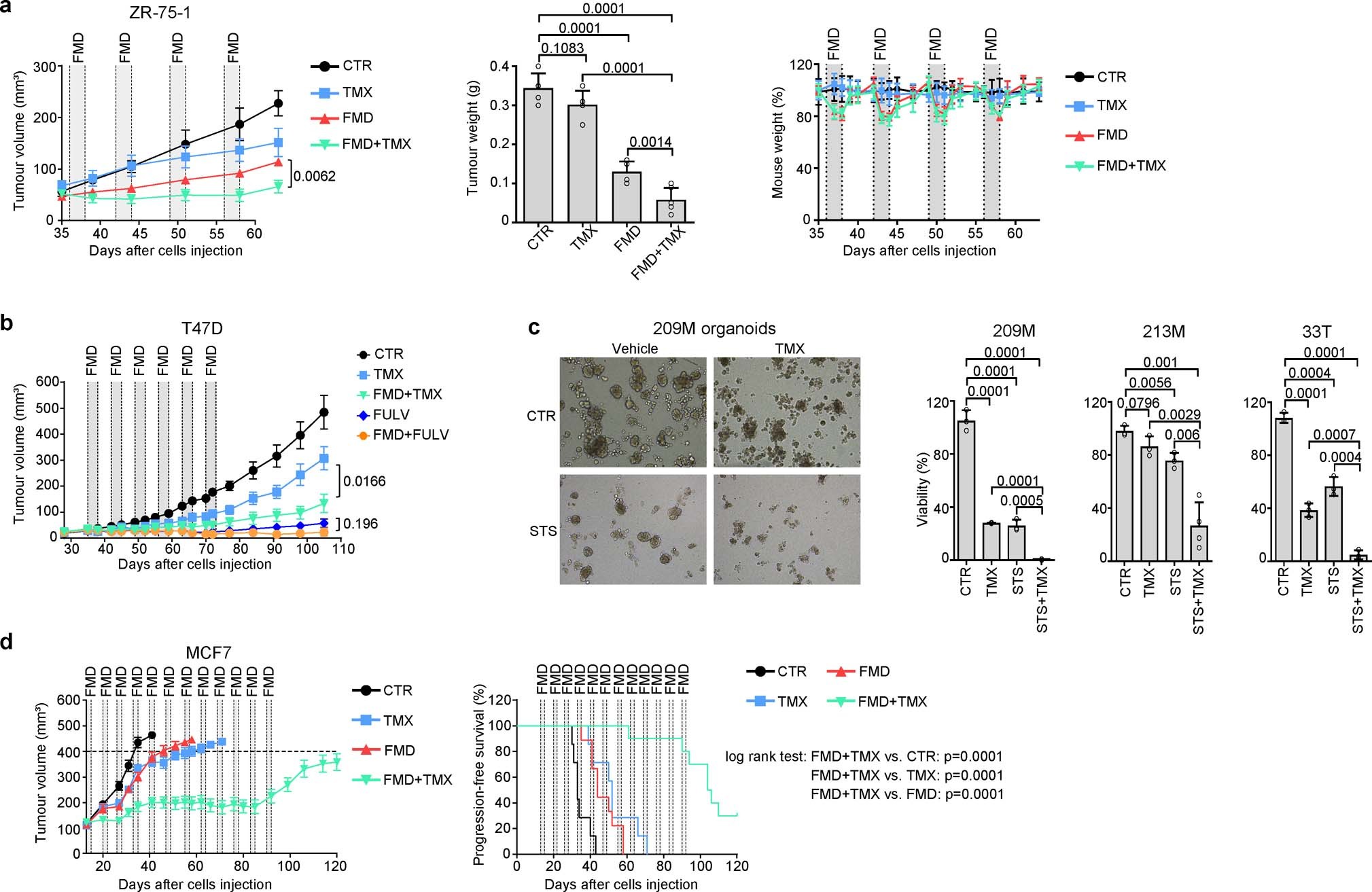
Extended Data Fig. 2: Enhancement of ET activity via fasting/FMD in mouse xenografts of HR+ BC cell lines and in human HR+ BC organoids.
From: Fasting-mimicking diet and hormone therapy induce breast cancer regression

a, ZR-75-1 xenograft-bearing, 6–8-week-old female BALB/c nude mice were treated with ad libitum diet (control; n = 5), TMX (n = 5), weekly 48-h FMD (n = 6) or combined TMX and FMD (n = 6). Tumour volume (left) and mouse weight (right) were monitored over time. Mice from all treatment groups were killed at day 65, and tumours were isolated and weighed (middle). b, Growth of T47D xenografts in 6–8-week-old female BALB/c nude mice treated with ad libitum diet (n = 10), TMX (n = 7), fulvestrant (FULV; n = 9), or combined TMX + FMD (n = 5) or FULV + FMD (n = 5). c, Tumour organoids from patients with HR+ BC were cultured with or without TMX, STS conditions or their combination for 120 h, and then were imaged (left; one representative experiment out of three is presented) and their viability quantified (right). Viability of 209M, 213M and 33T BC organoids (graphs at right) was calculated from four biological replicates (wells) in each type of organoid for each treatment condition. d, MCF7 cells were grafted into 6–8-week-old female BALB/c nude mice, and once tumours became palpable, mice were treated with ad libitum diet (n = 14), TMX (n = 14), weekly FMD (n = 18) or their combination (n = 20). Tumour volume (left) and progression-free survival (right) were monitored for each group. n indicates the number of mice (with one tumour per animal; a) or the number of tumours per treatment group (b, d). Data are mean ± s.e.m. (a–d) or s.d. (c). Data were analysed by two-way ANOVA (a, left; b; d, left), by two-tailed Student’s t-test (a, right; b, tumour volume at day 105; c) or by log-rank test (d, right).