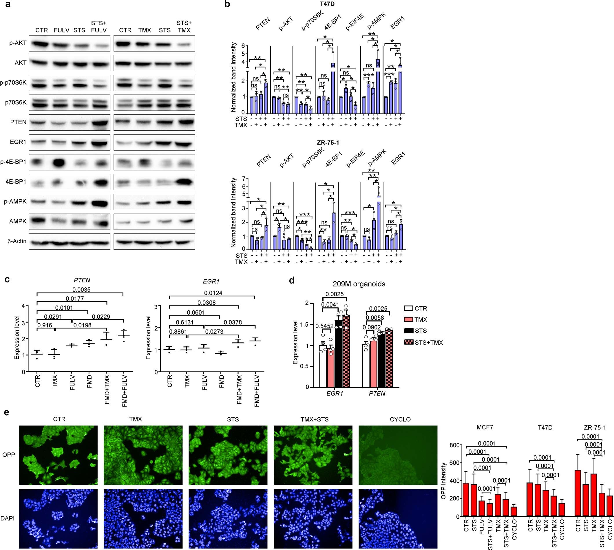
Extended Data Fig. 4: Fasting or FMD and oestrogen therapy cooperate to inhibit PI3K–AKT–mTOR and oestrogen receptor signalling in HR+ BC cells.
From: Fasting-mimicking diet and hormone therapy induce breast cancer regression

a, b, MCF7, T47D and ZR-75-1 cells were seeded in 6-well plates and cultured for 48 h with or without STS conditions in the presence or absence of tamoxifen (5 μM) or fulvestrant (10 μM). Thereafter, cells were subjected to protein lysate generation, and PI3K–AKT–mTOR signalling and EGR1, PTEN and β-actin (on the same gel) levels were detected by immunoblotting. For gel source data, see Supplementary Fig. 1. In b, protein bands were quantified and normalized to vinculin levels; data are from biological replicates and were obtained by three different experiments. c, MCF7 cells were injected into 6–8-week-old female BALB/c nude mice. Once tumours became palpable, mice were randomized to be treated with ad libitum diet (n = 3), FULV (n = 3), TMX (n = 3), weekly 48-h FMD (n = 4), FULV + FMD (n = 4) or TMX + FMD (n = 4). Mice were killed at the end of the fourth FMD cycle. Tumour masses were isolated and EGR1 and PTEN expression were detected by qPCR. Data are from biological replicates. n, number of tumours isolated and used for this experiment. d, Metastasis-derived HR+ BC organoids were cultured with or without TMX, STS or their combination for 48 h. Thereafter, organoids were isolated and subjected to RNA isolation, and EGR1 and PTEN expression was quantified by qPCR. Data are from biological replicates. One representative experiment out of three is presented. e, MCF7, T47D and ZR-75-1 cells were seeded in 96-well plates and cultured for 48 h with or without 1 μg/ml cycloheximide (CYCLO), STS conditions, TMX (5 μM), FULV (10 μM) or their combinations. Thereafter, protein synthesis was detected by OPP assay. Left, cells were imaged by fluorescence microscopy (one representative image out of three biological replicates (wells) is shown). Right, single-cell analysis was performed by acquiring the fluorescence signal from >1,000 cells per treatment condition (range 11548290). In b–e, data represent mean ± s.d. P values were calculated by two-tailed Student’s t-test. b, ns: non-significant; *P < 0.05; **P < 0.01; ***P < 0.001 (for P values, see Source Data file).