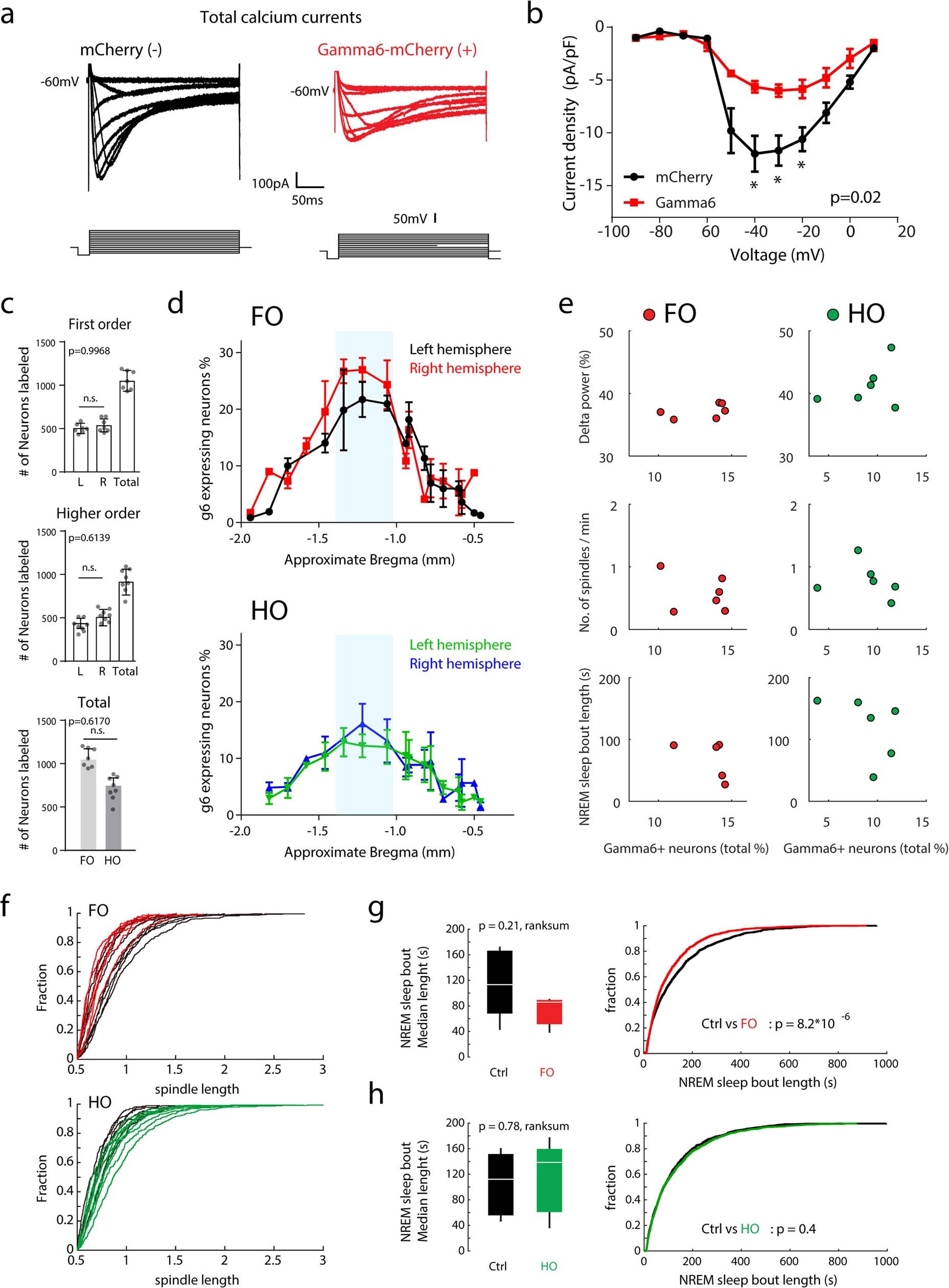
Extended Data Fig. 10: γ6 expression and its perturbation effect in the TRN cells.
From: Distinct subnetworks of the thalamic reticular nucleus

a, Calcium currents measured in control (black traces) and with γ6 expression (red traces). b, Summarized current density versus voltage relations showing that γ6 expressing TRN neurons exhibit smaller calcium current densities than controls (P = 0.02, two-sided unpaired t-test, data presented as mean ± s.e.m.). For a, b, n = 6 neurons/3 mice. c, d, Quantification of retrogradely labelled cells (c; P = 0.6170, n.s, not significant, two-sided unpaired t-test) and their percentage of total PV+ neurons (d) in the series of coronal slices from injected mice. L: left hemisphere; R: right hemisphere; g6: γ6; FO: first order; HO: higher order. For c, d, n = 7 for each experimental condition, data presented as mean ± s.e.m. For c, plots are overlaid with raw data points. e, Scatter plots showing γ6 expressing percentage and the effect size for individual mice. Top row: delta power percentage; middle row: number of spindles per minutes in NREM; bottom row: median length of sleep bout in NREM in seconds; dots: animals with retrograde γ6 injection in FO (Red) and HO (Green) somatosensory thalamic nucleus. n = 6 for each conditions. f, Cumulative distribution of sleep spindle length for each individual mouse with retrograde γ6 injection in FO (upper) and HO (lower) somatosensory thalamic nuclei, corresponding to Fig. 5h. g, h, Summary of median length of NREM sleep bouts with retrograde γ6 injection in FO (g) and HO (h) somatosensory thalamic nuclei. Right: two-sided Wilcoxon rank-sum test; Left: Kolmogorov–Smirnov test. For data in f–h, ncontrol (FO) = 8, nγ6 (FO) = 8, ncontrol (HO) = 7, nγ6 (HO) = 8. Box plots represent minima, 25th, 50th, 75th percentiles, maxima.