Extended Data Fig. 1: Segregation of STAT5- and ERK-activating mutations in human ALL and AML.
From: Signalling input from divergent pathways subverts B cell transformation

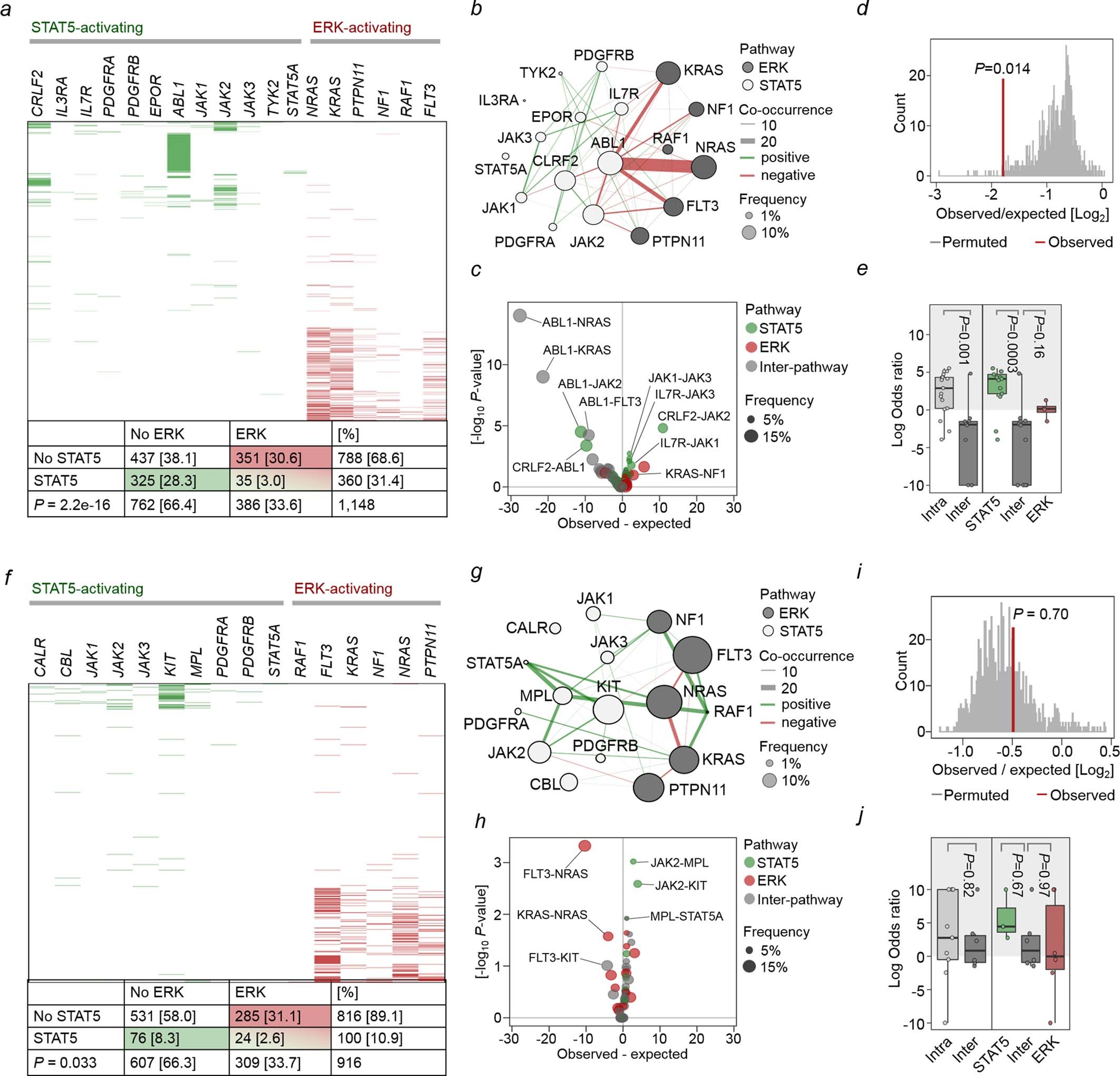
a–e, We studied STAT5- and ERK-pathway mutations in 1,148 patient-derived B-ALL samples (Supplementary Table 1). The null hypothesis is that STAT5- and ERK-pathway mutations occur independently of each other. The expected co-occurrence of mutations in both pathways under the null hypothesis was 121. a, The observed co-occurrence of the two mutations was 35, significantly lower than expected (odds ratio (OR) = 0.13; P = 2.2 × 10−16; Fisher’s exact test). b, To analyse gene–gene co-occurrence in a more unsupervised manner, we ran a Fisher’s test for each gene pair and plotted the results as a co-occurrence network. The pathway assignment for each gene is indicated by the node colour (white, STAT5; grey, ERK), and the mutation frequency by the node size. The direction of the Fisher’s result is indicated by the line colour (green, positive/greater than expected; red, negative/lower than expected); the line width represents the strength of association (–log10 P-value × |logOR|). c, Volcano plot of gene–gene co-occurrence results. Each point represents a gene pair, coloured by the pathway assignment for the pair (green, both STAT5; red, both ERK; grey, interpathway); selected gene pairs are labelled. The overall difference in co-occurrence between pathways was tested by two complementary methods, as follows. d, First, a Fisher’s test was run over 10,000 permutations, with random shuffling of gene-pathway assignments on each iteration, to generate a null distribution for the hypothesis that the pathway does not affect co-occurrence, which we compared against the observed value from ALL patient data. e, Second, overall shifts in the distribution of logORs between pathways for Fisher’s results on individual gene pairs were tested by Welch’s two-sample t-test (left-hand part of panel; two-sided, P = 0.001) and one-way analysis of variance (ANOVA; right-hand part of panel; P = 0.0004) with Tukey’s HSD post-test (P = 0.0003 and P = 0.16). Low-frequency, non-significant gene pairs were excluded to avoid extreme odds ratios biasing results. f–j, The same analyses were carried out on 916 patient-derived AML samples (Supplementary Table 2). The expected co-occurrence of mutations in both pathways under the null hypothesis was 34; the observed co-occurrence was 24, significantly lower than expected (f; OR = 0.59, P = 0.033, Fisher’s exact test). j, Left, Welch’s two-sample t-test (two-sided, P = 0.82); right, one-way ANOVA (P = 0.57).