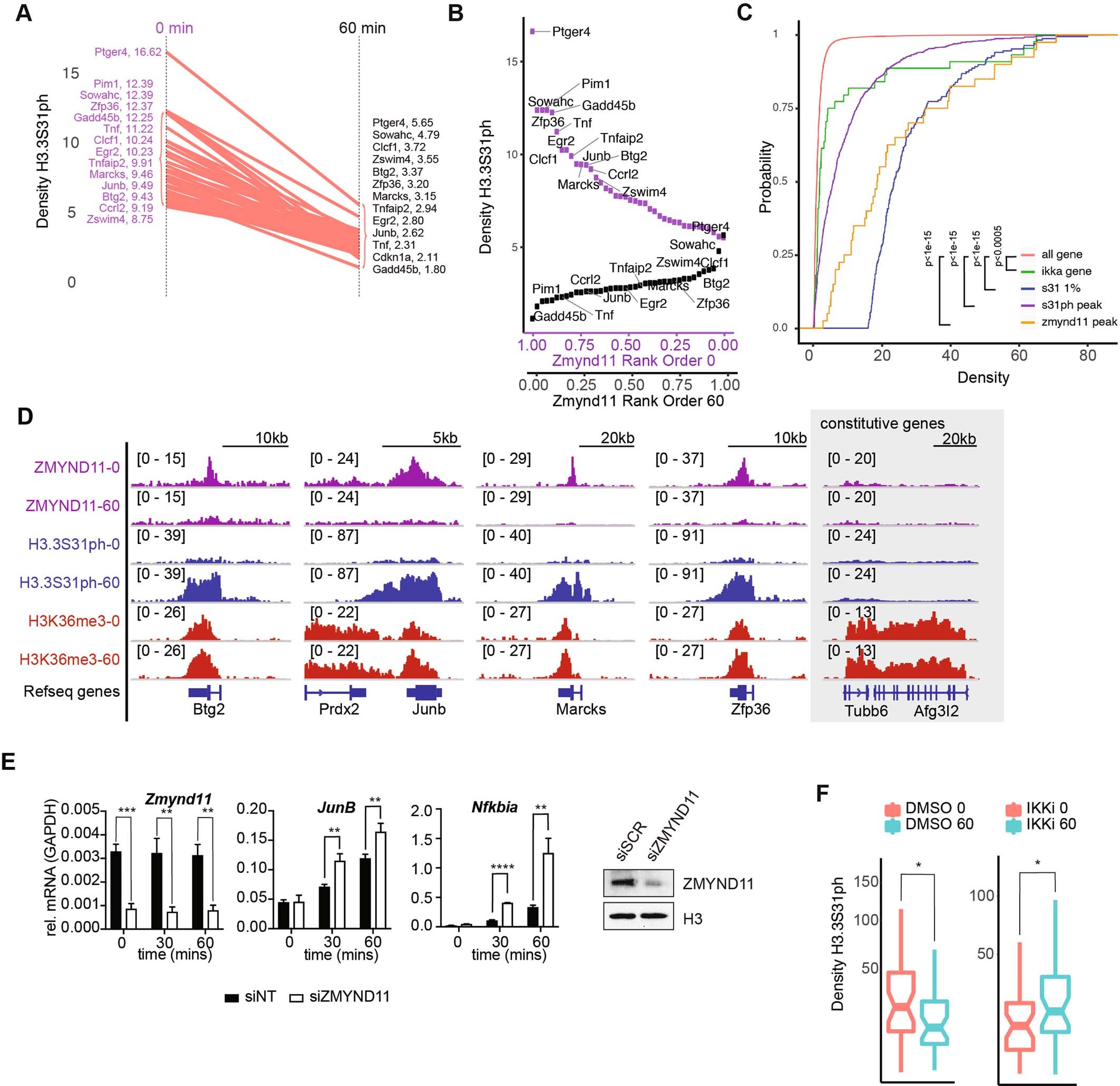
Extended Data Fig. 9: ZMYND11 regulation of LPS-induced genes.
From: Histone H3.3 phosphorylation amplifies stimulation-induced transcription

a, b, Slope graph (a) and rank plot (b) depicting differences in ZMYND11 ChIP densities between resting and LPS-stimulated (60 min) BMDMs. c, Cumulative distribution of read density of different sets of genes in S31ph ChIP data. S31 top 1% genes overall have more density so it is shifted to right compared to all genes. Genes extracted from top peaks of IKK, ZMYND11 and S31ph ChIP tends to have more enriched read density distribution over when we look at entire genes. Gene numbers are as follows: 44 IKK genes, 176 op 1% genes and 851 S31ph peak genes. d, ChIP–seq read density tracks of ZMYND11, H3.3S31ph and H3K36me3 in LPS-stimulated BMDMs (0 and 60 min) for Btg2, Junb, Marcks, Zfp36 (LPS-induced genes) and Tubb6 (constitutively expressed gene). e, Left, RT–qPCR for Zmynd11, Junb and Nfkbia after LPS stimulation of BMDMs transfected (48 h before) with siRNA non-target (NT) control and siRNA against Zmynd11. Right, western blot analysis of ZMYND11 transduced with shRNA scrambled control, and shRNA targeting Zmynd11. f, Box plots depicting differences in ZMYND11 ChIP densities between resting and LPS-stimulated (60 min) BMDMs. **P < 0.005; ***P < 0.0005; ****P < 0.0001; Student’s t-test.