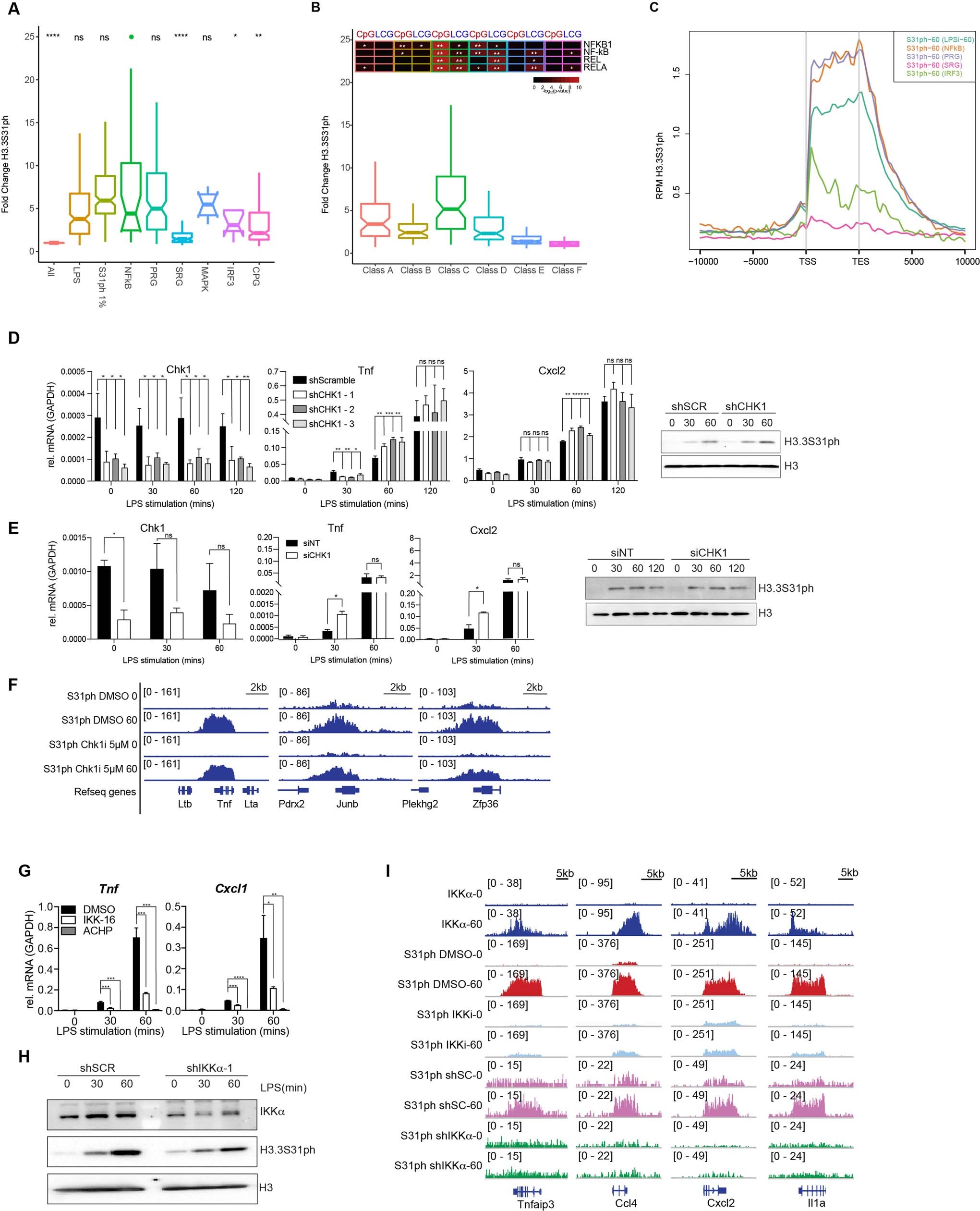
Extended Data Fig. 5: IKKα activity drives H3.3S31ph and is enriched at NF-κB target genes.
From: Histone H3.3 phosphorylation amplifies stimulation-induced transcription

a, H3.3S31ph ChIP–seq read density fold change (0 to 60 min) for different gene sets54. b, H3.3S31ph ChIP–seq read density fold change (0 to 60 min) for genes sets defined by transcription kinetics (A, fastest/transient; F, slowest). Enrichment statistics for NF-κB-associated motifs for CpG-rich (CpG) and CpG-low (LCG) genes from each category are shown. c, Average gene H3.3S31ph ChIP–seq profiles of LPS-stimulated BMDMs (60 min) in the indicated gene categories54. d, RT–qPCR tracks for Chk1, Tnf and Cxcl2 (left), and western blot for H3.3S31ph (right) in LPS-stimulated mouse BMDMs after transduction with shRNA scrambled control (shSC) and three shRNAs targeting Chk1 (shCHK1). e, RT–qPCR tracks for Chk1, Tnf and Cxcl2 (left), and western blot for H3.3S31ph (right) in LPS-stimulated mouse BMDMs following transfection with siRNA non-target control (siNT) and siRNA against Chk1 (siCHK1) f, ChIP–seq tracks of H3.3S31ph in LPS-stimulated mouse BMDMs after pre-treatment with DMSO and 5 mM CHK1 inhibitor (Chk1i). g, RT–qPCR for Tnf (left) and Cxcl1 (right) in resting and LPS-stimulated macrophages (30 or 60 min) after pre-treatment with DMSO and the IKK inhibitors IKK-16 (1.5 μM) and ACHP (10 μM). h, Western blot analysis of H3.3S31ph in resting and LPS-stimulated BMDMs (30 or 60 min)) transduced with shRNA scrambled control (shSCR) and shRNA targeting Ikka. i, ChIP–seq tracks of IKKα and H3.3S31ph in resting and LPS-stimulated BMDMs (60 min) for Tnfaip3, Ccl4, Cxcl2 and Il1a. H3.3S31ph ChIPs were obtained after pre-treatment of BMDMs with DMSO and IKK-16 (1.5 μM) and after transduction with shRNA scrambled control (shSC) and shRNA against IKKα. *P < 0.05; **P < 0.005; ***P < 0.0005; ****P < 0.0001, Student’s t-test.