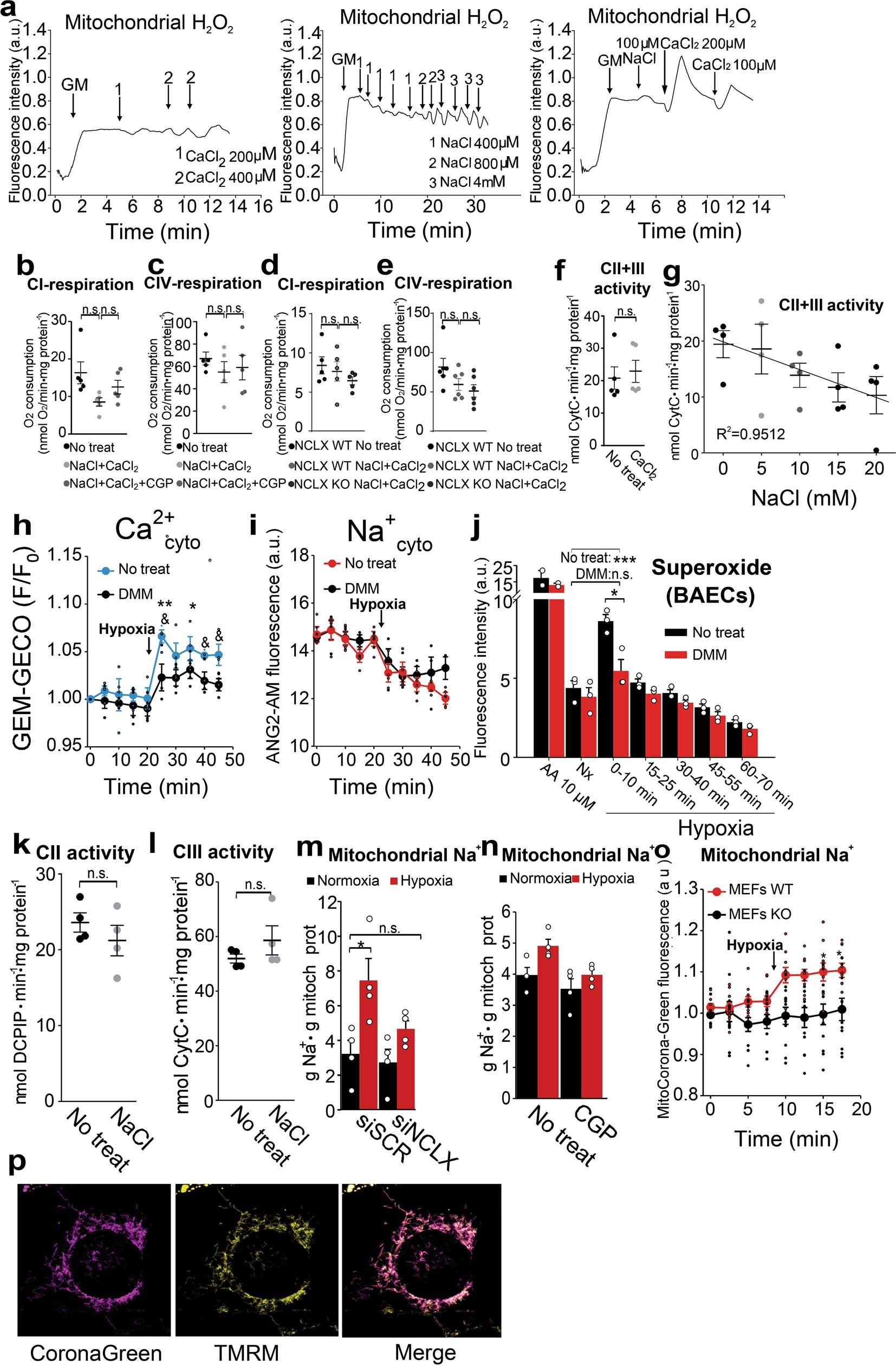
Extended Data Fig. 7: Mitochondrial Na+ import decreases OXPHOS and produces ROS.
From: Na+ controls hypoxic signalling by the mitochondrial respiratory chain

a, Effect of NaCl and/or CaCl2 additions on H2O2 production detected with Amplex Red in isolated rat heart mitochondria (500 μg) respiring after addition of glutamate/malate (GM) in KCl-EGTA buffer. Representative traces of five independent experiments. b–e, Effect of NCLX activation by 10 mM NaCl/0.1 mM CaCl2 on glutamate/malate- (b, d) or TMPD-based (c, e) oxygen consumption rate (OCR) in isolated coupled mitochondria from BAECs (b, c; n = 5) or MEFs (d, e; n = 6). f, g, Effect of 0.1 mM CaCl2 (f; n = 5) or NaCl (g; n = 4) additions on CII+III activity in isolated mitochondrial membranes from BAECs. h, i, Cytosolic Ca2+ (h) or cytosolic Na+ (i) measured by live cell confocal microscopy of BAECs transfected with cyto-GEM-GECO (h) or treated with ANG2-AM (i), either not treated (No treat) or treated with 10 μM DMM during normoxia and hypoxia (1% O2; n = 4). j, Superoxide detection by fluorescence microscopy after incubation with DHE in 10-min time windows in non-treated BAECs (No treat) or treated with 10 μM DMM during normoxia (Nx) or hypoxia (1% O2; n = 3, except AA n = 2). k, l, Effect of 10 mM NaCl addition on succinate dehydrogenase activity (k) or ubiquinone 2-cytochrome c activity in the presence of n-Dodecyl β-D-maltoside (DDM; l) from BAECs mitochondrial membranes (n = 4). m, n, Effect of hypoxia (1% O2) in mitochondrial Na+ content measured with SBFI in BAECs transfected with siSCR or siNCLX (m) or treated with CGP-37157 (n) (n = 4). o, Effect of hypoxia (1% O2) in mitochondrial Na+ content in WT and KO MEFs, measured with CoroNa Green adapted for mitochondrial loading and live fluorescence (n = 10 MEFs WT and n = 12 MEFs KO). p, Representative images of three independent experiments showing colocalization of CoroNa Green-AM and TMRM signals after application of a long incubation protocol for CoroNa Green AM. All data are represented as mean ± s.e.m. Two-tailed Student’s t-test (f, k, l) and one-way ANOVA with Tukey’s test for multiple comparisons (b–e, h–j, m–o): n.s. not significant, * P < 0.05, ** P < 0.01, *** P < 0.001. Student’s t-test (No treat vs DMM; h, i): n.s. not significant, & P < 0.05. j, statistical comparisons shown only for Nx vs 0-10 groups. Pearson correlation coefficient in g: R = -0.9753.