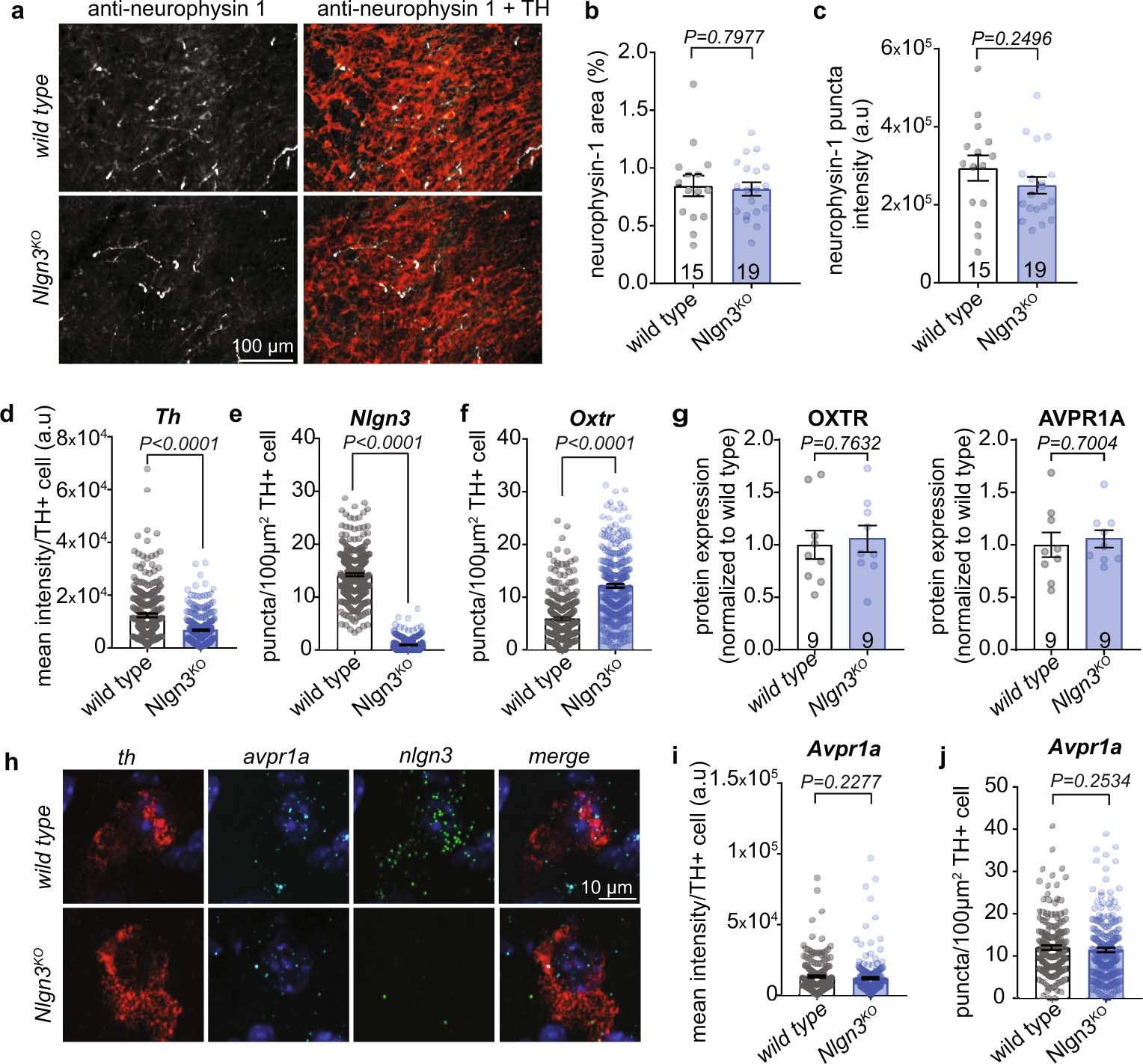
Extended Data Fig. 3: Oxytocinergic innervation to VTA and Avpr1a mRNA levels are not affected in Nlgn3KO mice.
From: Rescue of oxytocin response and social behaviour in a mouse model of autism

a, Representative images from 3 mice per genotype of neurophysin 1 (green), a cleavage product of the oxytocin neuropeptide precursor that is transported in vesicles together with oxytocin63, and TH (red) immunofluorescence in the VTA of wild-type and Nlgn3KO mice. Note that oxytocinergic axons arise from multiple hypothalamic nuclei, including the paraventricular nucleus. b, c, Mean VTA area coverage (b) and puncta fluorescence in the VTA (c) from wild-type and Nlgn3KO mice. n = 3 mice per genotype. Numbers in brackets represent sections. d, Quantification of mean Th intensity per TH+ cell. e, Quantification of Nlgn3 puncta per 100 μm2 TH+ cell. f, Quantification of Oxtr puncta per 100 μm2 TH+ cell. n = WT: 280 cells from 4 mice; Nlgn3KO: 265 cells from 3 mice (d–f). g, Targeted proteomic (PRM) measurements for oxytocin receptor (OXTR; left) and AVPR1A (right) proteins in VTA. Numbers on bars indicate mice. h, Representative images of FISH labelling of Avrp1a (cyan), Th (red) and Nlgn3 (green) in the VTA from wild-type and Nlgn3KO mice. Experiment was repeated independently twice. i, Quantification of mean Avpr1a intensity per TH+ cell. j, Quantification of Avpr1a puncta per 100 μm2 TH+ cell from wild-type and Nlgn3KO VTA. n = wild type: 169 cells from 4 animals; Nlgn3KO: 200 cells from 3 mice (i, j). All error bars are s.e.m. P values determined by unpaired two-sided t-test (b, c, g), two-sided Mann–Whitney U test (d–f, i, j). See Supplementary Information for additional statistics.