Extended Data Fig. 7: CD4 T cells are required for systemic immune memory following intestinal exposure to reversible E. coli HA107.
From: Mucosal or systemic microbiota exposures shape the B cell repertoire

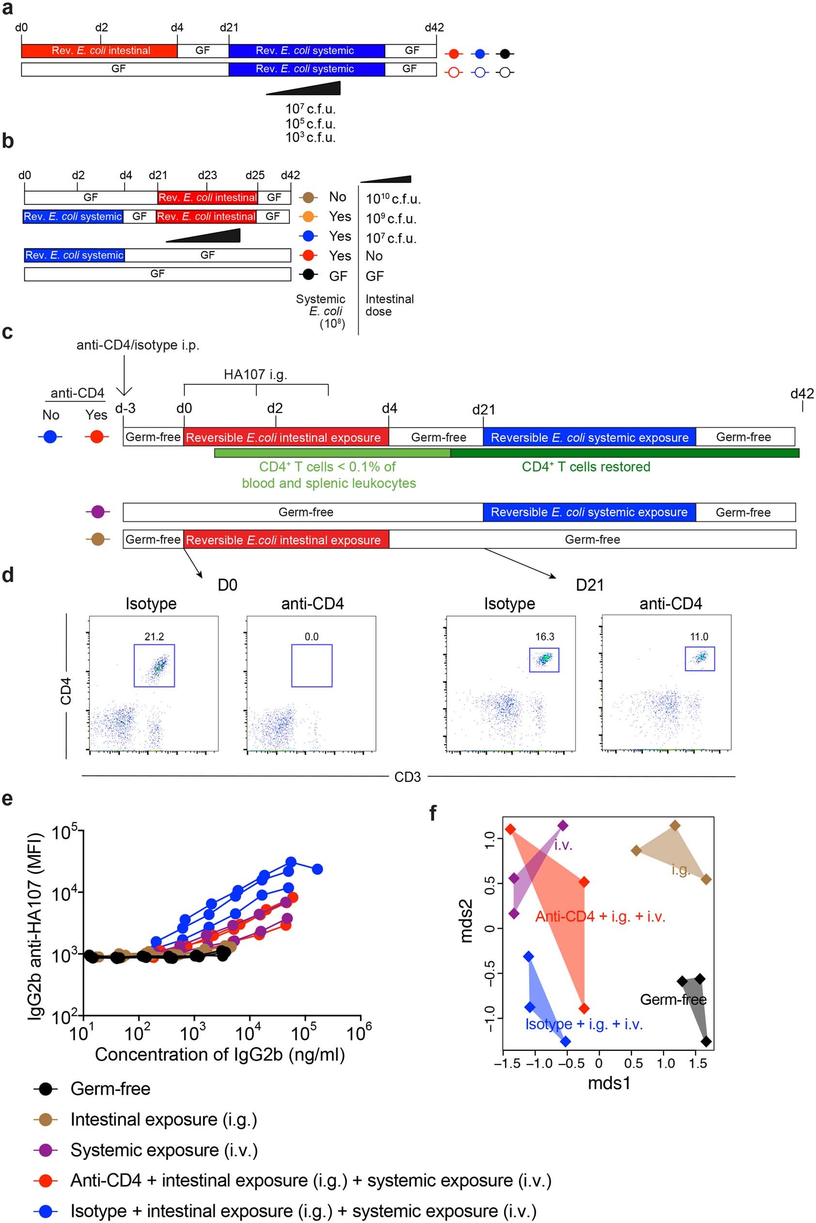
a, b, Schematic experimental designs to Figs. 3a–c. a, Germ-free mice were intestinally exposed to 1010 CFU reversible E. coli HA107 on alternate days or remained germ-free throughout. On day 21, all mice were reversibly intravenously exposed to 103–107 CFU HA107, as shown. Mice were analysed on day 42. b, As in a, except that the initial reversible exposure was given systemically with subsequent reversible intestinal exposures at different doses. c, Germ-free mice were mucosally exposed to 3 doses of 1010 CFU E. coli HA107 on days 0, 2 and 4, or left germ-free. In both groups, half the mice were treated with anti-CD4 depleting antibody intraperitoneally on day −3; the other half received a control isotype. CD4+ T cells were absent (<0.1% of blood leukocytes) from day 0 until at least day 10, but were shown to have recovered by day 21. On day 21, mice were intravenously primed with 107 CFU E. coli HA107. Control groups included intestinally only exposed mice and untreated germ-free mice. d, Representative dot plots of flow cytometric analysis of the blood on days 0 and 21 in both the isotype and anti-CD4 antibody treated groups. e, Bacterial flow cytometry at day 42 analysing specific bacterial surface binding against E. coli HA107 from serum IgG2b of the indicated groups. f, Immunoglobulin repertoire sequencing for IgG2b in the spleen on day 42. Euclidean distance in the MDS plot reflects the distance based on CDR3 amino acid sequences of the entire repertoires. Data in c–f are representative of two independent experiments. Each dilution series (e) or data points (f) are from individual mice.