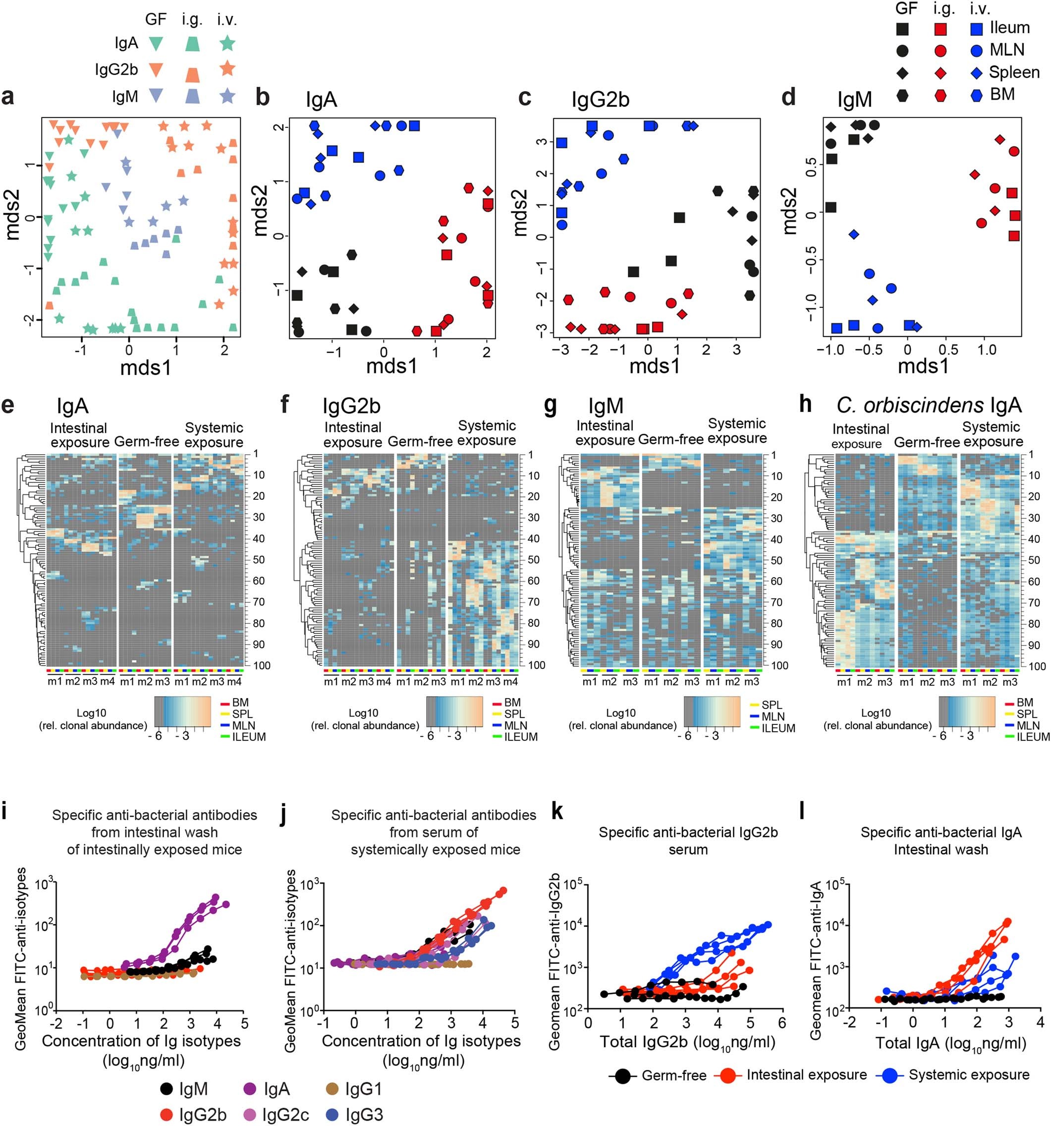
Extended Data Fig. 1: Mucosal and systemic exposure differentially shape the repertoires of the various immunoglobulin isotypes.
From: Mucosal or systemic microbiota exposures shape the B cell repertoire

a–h, Germ-free mice were either orally or systemically primed three times every other day by intragastric (1010 CFU) or intravenous (108 CFU) delivery of E. coli HA107 (a–g) or Clostridium orbicindens (h) and compared with germ-free control mice. Immunoglobulin heavy-chain-repertoire clonotypes at day 21 are defined by V and J segment use in combination with CDR3 nucleotide sequences, except for a, in which clonotypes are based on CDR3 amino acid sequences as in Fig. 1. a, MDS plot of IgA, IgG2b and IgM showing distinct isotype repertoires (in each case all isotypes were sequenced from each individual sample from at least 3 mice). b–d, MDS plot from ileum, MLN, bone marrow (BM) or spleen (SPL) of immunoglobulin repertoire sequencing for IgA (b), IgG2b (c) and IgM (d). e–h, Heat maps showing the 100 most abundant non-unique clonotypes for IgA (e, h), IgG2b (f) and IgM (g). Clonotype specifics for each panel are shown in the Supplementary Information. Samples of ileum, BM, MLN and SPL from each mouse are included. Individual mice are colour-coded on the x-axis of heat maps. i, j, Immunoglobulins from intestinal wash of intestinally exposed mice (i) or from serum of systemically exposed mice (j) on day 21 were assessed in bacterial flow cytometry for specific IgM, IgG1, IgG2b, IgG2c, IgG3 or IgA binding to E. coli HA107. k, l, E. coli HA107 was incubated with day 21 serum or intestinal wash immunoglobulin of the three groups of mice followed by detection of bound mouse IgG2b (k) or IgA (l) by flow cytometry. All data points are from organs of individual mice.