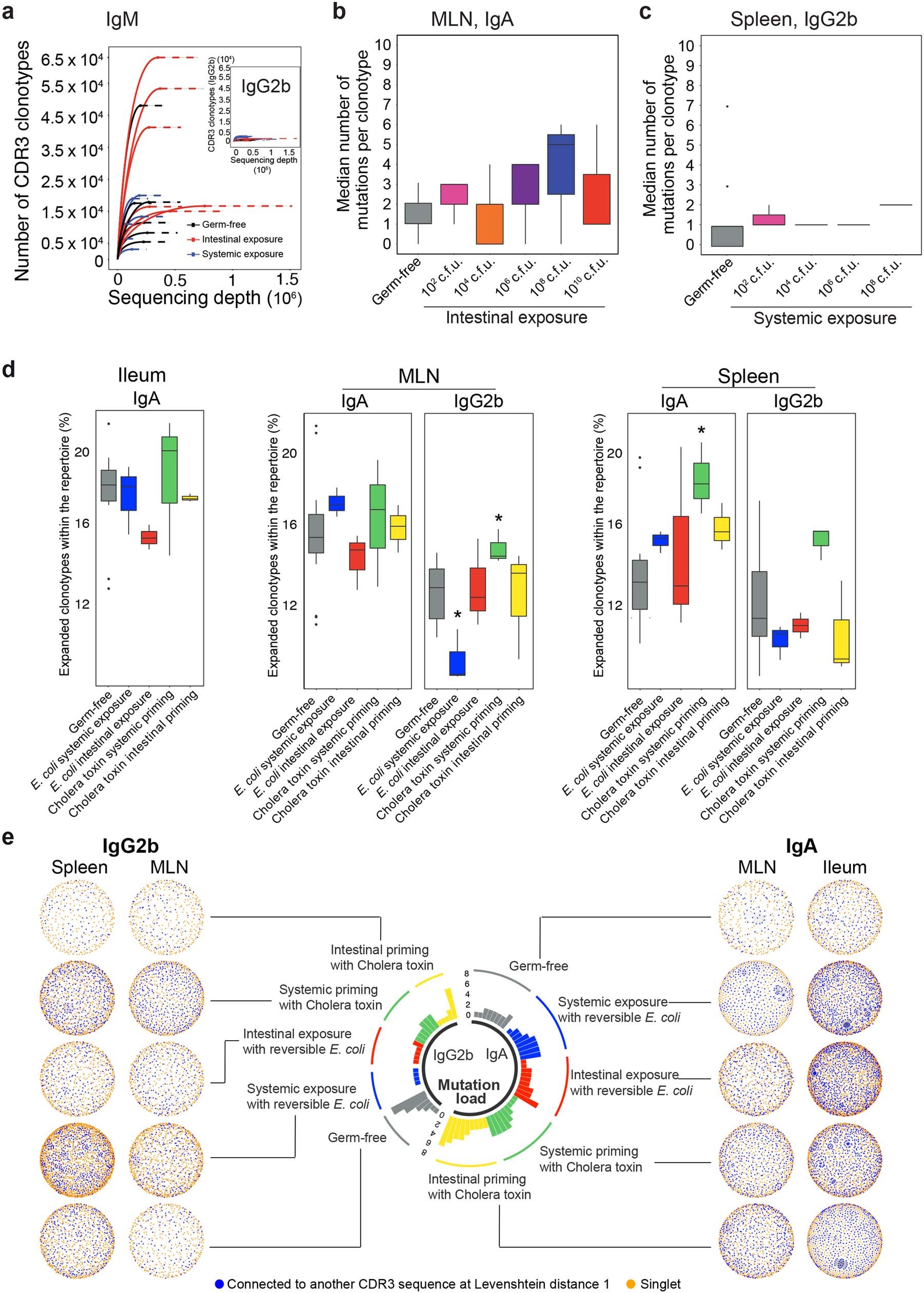
Extended Data Fig. 5: Network formation of different isotypes depending on transitory microbial treatment, and comparison with strong cholera toxin immunogen.
From: Mucosal or systemic microbiota exposures shape the B cell repertoire

Germ-free mice were orally or systemically primed three times every other day by a range of intragastric (102–1010 CFU) or intravenous (102–108 CFU) doses of E. coli HA107, compared with priming by cholera toxin or to germ-free control mice. a, Rarefaction plots of immunoglobulin repertoire sequencing at 21 days for IgM or IgG2b (inset shows same data as in Fig. 2b, but different y-axis scale) in MLN and spleen. Colour coding indicates the route of exposure. b, c, Median number of mutations per clonotype for IgA in the MLN (b) or IgG2b in splenic B cells (c). Tukey plots in each case are shown with whiskers at 1.5× interquartile range (n = 3 for each condition). d, e, Germ-free mice were orally or systemically primed three times every other day by intragastric (1010 CFU) or intravenous (108 CFU) delivery of E. coli HA107, or by intragastric (15 μg) or intravenous (15 μg) delivery of cholera toxin B (CTB) and compared with germ-free control mice. Immunoglobulin repertoire sequencing was carried out for IgA, IgM and IgG2b at 21 days. d, Tukey plots with whiskers at 1.5× interquartile range indicate proportions of expanded clonotypes (excluding singletons) within the entire CDR3 amino acid IgA repertoire in ileum, MLN and spleen, or within the IgG2b repertoire in MLN and spleen after the indicated exposures (n = 3 mice in each bacterial or cholera toxin priming group, n = 12 germ-free control mice, two-sided Wilcoxon rank-sum test). Adjusted P values as shown. e, Radial plot showing median values for mutational levels in MLN, ileum and spleen in individual mice. Peripheral displays of representative network structures of clonotypes showing relatedness with edges representing Levenshtein distance 1 (blue). Singletons are shown in orange. d, e, All conditions were repeated over 10 times, except for cholera toxin intravenous priming, which was carried out once, and cholera toxin intestinal priming, which was carried out twice. All data points are from individual mice.