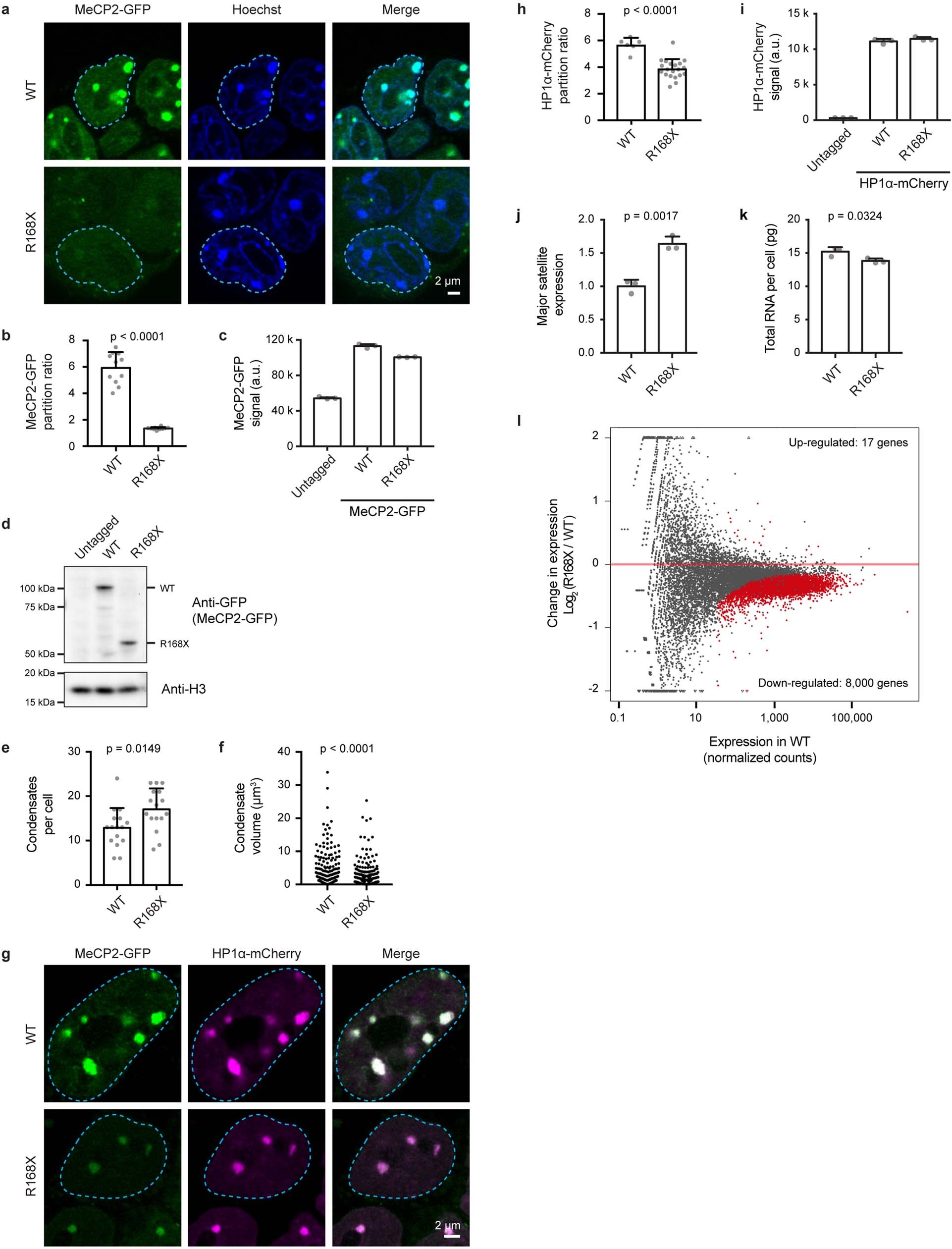
Extended Data Fig. 9: R168X mutant MeCP2 displays reduced partitioning into heterochromatin condensates and causes disease-relevant cellular phenotypes in mouse ES cells.
From: MeCP2 links heterochromatin condensates and neurodevelopmental disease

a, Live-cell images of endogenous-tagged wild-type MeCP2–GFP and R168X mutant proteins with Hoechst staining in mouse ES cells. b, Partition ratios of MeCP2–GFP proteins at heterochromatin condensates for experiments in a. Cells per condition: WT (n = 11), R168X (n = 10). P < 0.0001, t = 12.13, df = 19, two-tailed Student’s t-test. c, MeCP2–GFP signal in endogenous-tagged wild-type MeCP2–GFP and R168X mutant mouse ES cells measured by flow cytometry. n = 3 biologically independent samples per condition. For example flow cytometry gating strategy, see Supplementary Fig. 2. d, Western blot of endogenous-tagged wild-type MeCP2–GFP and R168X mutant mouse ES cells. Anti-H3 was used as a processing control. For gel source data, see Supplementary Fig. 1. e, Number of heterochromatin condensates per cell in endogenous-tagged wild-type MeCP2–GFP and R168X mutant mouse ES cells. n = 16 cells per condition. P = 0.0149, t = 2.5832, df = 30, two-tailed Student’s t-test. f, Heterochromatin condensate volumes in endogenous-tagged wild-type MeCP2–GFP and R168X mutant mouse ES cells. Condensates per condition: WT (n = 206), R168X (n = 273). P < 0.0001, t = 4.2065, df = 477, two-tailed Student’s t-test. g, Live-cell images of endogenous-tagged MeCP2–GFP (wild type or R168X mutant) and HP1α–mCherry in mouse ES cells. h, Partition ratios of HP1α–mCherry at heterochromatin condensates for experiments in g. Cells per condition: WT (n = 6), R168X (n = 20). P < 0.0001, t = 5.7136, df = 24, two-tailed Student’s t-test. i, HP1α–mCherry signal in endogenous-tagged MeCP2–GFP (wild-type or R168X mutant) and HP1α–mCherry mouse ES cells measured by flow cytometry. n = 3 biologically independent samples per condition. For example flow cytometry gating strategy, see Supplementary Fig. 2. j, Normalized major satellite repeat expression in endogenous-tagged wild-type MeCP2–GFP and R168X mutant mouse ES cells. n = 3 biologically independent samples per condition. P = 0.0017, t = 7.5436, df = 4, two-tailed Student’s t-test. k, Total RNA per cell in endogenous-tagged wild-type MeCP2–GFP and R168X mutant mouse ES cells. n = 3 biologically independent samples per condition. P = 0.0324, t = 3.2154, df = 4, two-tailed Student’s t-test. l, RNA-seq comparing endogenous-tagged wild-type MeCP2–GFP and R168X mutant mouse ES cells. Differentially expressed genes (red dots) were determined by two-tailed Wald test with multiple test adjusted P < 0.1. For both conditions, n = 3 biologically independent samples. All data are mean ± s.d.