Extended Data Fig. 10: R168X mutant in mouse ES cells and neurons.
From: MeCP2 links heterochromatin condensates and neurodevelopmental disease

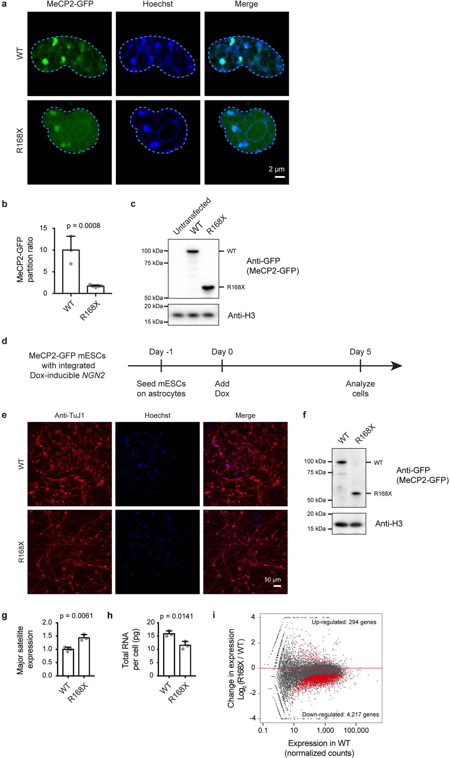
a, Live-cell images of mouse ES cells overexpressing either wild-type or R168X mutant MeCP2–GFP. b, Partition ratios of MeCP2–GFP proteins at heterochromatin condensates relative to the nucleoplasm for experiments in a. Cells per condition: WT (n = 3), R168X (n = 5). P = 0.0008, t = 6.1529, df = 6, two-tailed Student’s t-test. c, Western blot of mouse ES cells overexpressing either wild-type or R168X mutant MeCP2–GFP. Anti-H3 was used as a processing control. For gel source data, see Supplementary Fig. 1. d, Schematic of generation of mouse ES-cell-derived neurons. Endogenous-tagged wild-type MeCP2–GFP and R168X mutant mouse ES cells were modified for Dox-inducible NGN2 expression using the PiggyBac system. Prior to neuronal differentiation, mouse ES cells were seeded on astrocytes. Neuronal differentiation was induced by adding doxycycline to drive NGN2 expression. Five days after induction of NGN2 expression, neurons were analysed. e, Fixed-cell immunofluorescence images of neurons derived from wild-type MeCP2–GFP and R168X mutant mouse ES cells. Anti-TuJ1 staining was used to distinguish neurons. f, Western blot of endogenous-tagged wild-type MeCP2–GFP and R168X mutant neurons. Anti-H3 was used as a loading control. For gel source data, see Supplementary Fig. 1. g, Normalized major satellite repeat expression in endogenous-tagged wild-type MeCP2–GFP and R168X mutant neurons. n = 3 biologically independent samples per condition. P = 0.0061, t = 5.3004, df = 4, two-tailed Student’s t-test. h, Total RNA per cell in endogenous-tagged wild-type MeCP2–GFP and R168X neurons. n = 3 biologically independent samples per condition. P = 0.0141, t = 4.1676, df = 4, two-tailed Student’s t-test. i, RNA-seq comparing endogenous-tagged wild-type MeCP2–GFP and R168X mutant neurons. Differentially expressed genes (red dots) were identified using a two-tailed Wald test with multiple test adjusted P < 0.1. For both conditions, n = 3 biologically independent samples. Data are mean ± s.d.