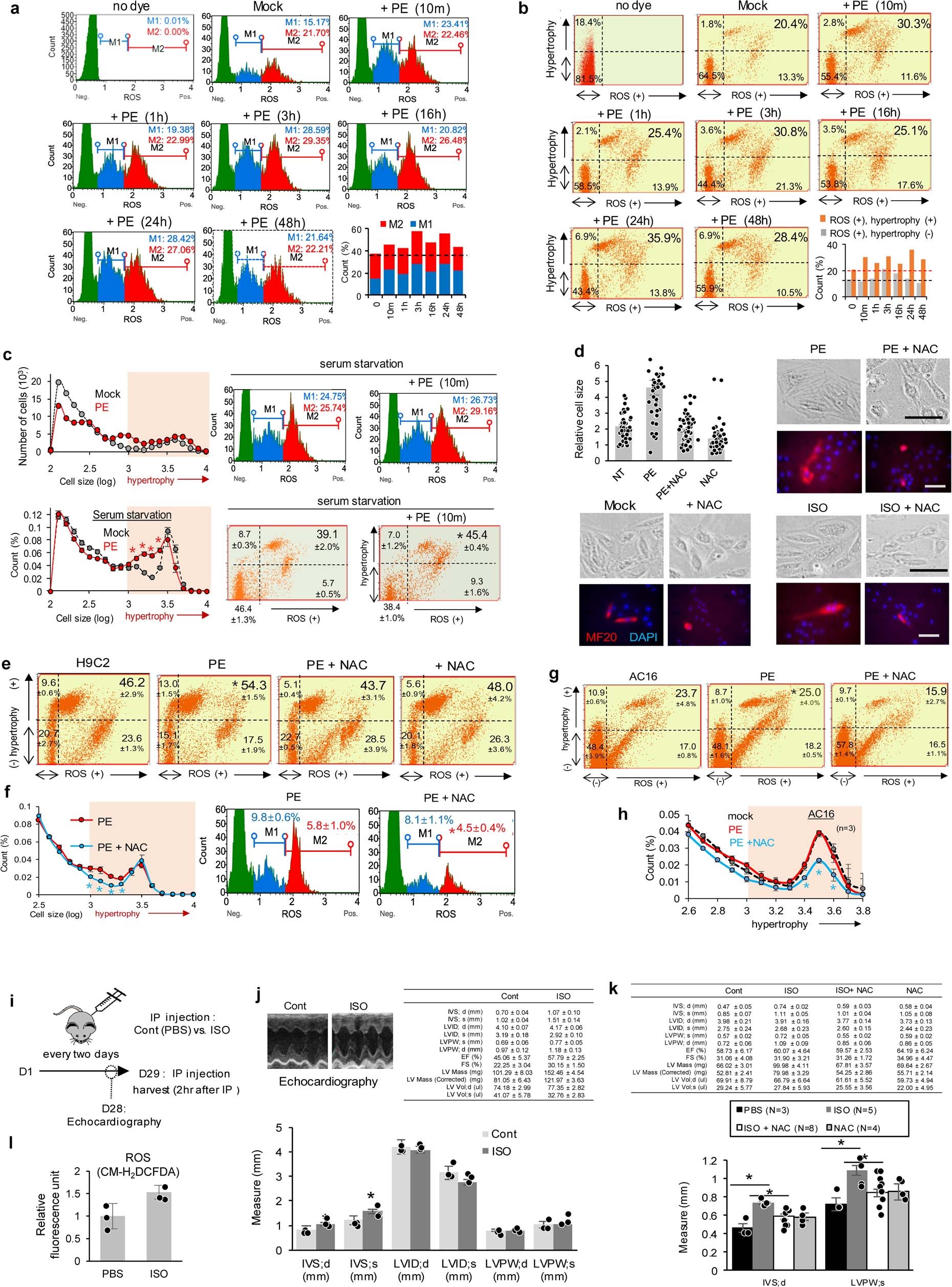
Extended Data Fig. 1: Adrenergic cardiac hypertrophy depends on ROS.
From: Position-specific oxidation of miR-1 encodes cardiac hypertrophy

a, b, ROS measurement in H9c2 cells after phenylephrine treatment in a time-dependent manner, detected by fluorescent ROS dye (DHE) and flow cytometry (10,000 cells); M1 (blue), cells with moderate ROS; M2 (red), cells with high level of ROS (a). The results were further analysed for cell size; log10(forward scatter), y axis; hypertrophy, cell size >3 (b). c, Same analysis as in a, b except subjecting to serum starvation and showing distribution of cell size in left panels; number of cells or counts (%), y axis (left); n = 3 biologically independent experiments. d, Morphology of H9c2 cells in the presence of phenylephrine and/or NAC treatment, quantified for their average cell size relative to NAC treatment (n ≥ 40 cells, ImageJ; top left graph); NT versus phenylephrine, P = 9.5 × 10−7; error bars, s.e.m. Immunofluorescence staining of cardiomyocytes, discriminated by staining of sarcomeric isoforms of myosin heavy chain (MF20, a marker of cardiomyocyte differentiation). Notably, differentiated cardiomyocyte lineage cells (MF20+) were quantified owing to different extent of fate heterogeneity in H9c2 cardiomyoblast cells; the same batch of H9c2 cells used in a–c; scale bar, 50 μm. e–h, Same analyses as in c except examining the effect of NAC treatment in H9c2 cells (e, f) and using AC16 cells (g, h); n = 3 biologically independent experiments; H9c2 cells in all of these figures (a–h) were obtained from Korean Cell Line Bank. Of note, prevention of ISO induced cardiac hypertrophy by NAC treatment indicates that ROS production is probably upstream of the hypertrophic phenotype. i, j, Chronic intraperitoneal (IP) injection of 75 mg kg−1 ISO and PBS (used as control) was conducted for mice (n = 7 biologically independent mice) in every two days for 29 days (i) and their echocardiography results (n = 3 biologically independent mice) were obtained (j); IVS, interventricular septum; LVID, left ventricular internal diameter; LVPW, left ventricular posterior wall; EF, ejection fraction (%); FS, fractional shortening (%); LV, left ventricular; d, diastolic; s, systolic; *P = 0.024 (IVS;d, ISO versus Cont) and 0.027 (IVS;s, ISO versus Cont), respectively; data are mean ± s.e.m. k, Same experiments as performed in i, j, except treating NAC and using echocardiography at day 21; *P = 0.001, 0.004, 0.031 and 0.033, respectively; n ≥ 3 biologically independent mice; data are mean ± s.e.m. l, Measurement of ROS in lysate (100 μg proteins) from the ISO-induced hypertrophic mouse hearts by using fluorescent ROS dye, CM-H2DCFDA. *P = 0.046. All P values from two-sided t-test; *P < 0.05; n ≥ 3 biological independent samples; data are mean ± s.d. unless otherwise indicated.