Fig. 4: Targeting C5aR1 blocks the C5a-mediated activation and migration of myeloid cells.
From: Association of COVID-19 inflammation with activation of the C5a–C5aR1 axis

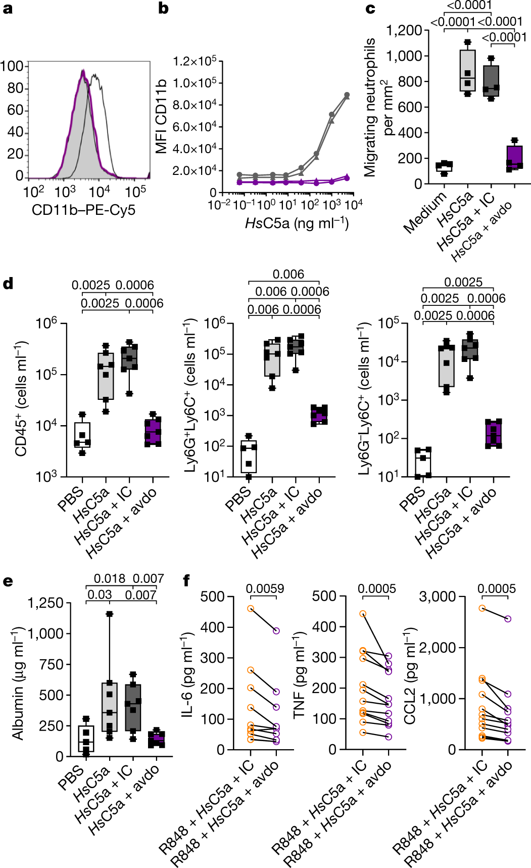
a, Representative flow cytometry histogram of the C5a-mediated upregulation of CD11b on whole-blood neutrophils, inhibited by avdoralimab. Grey, non-activated neutrophils; black, recombinant human C5a (HsC5a)-activated neutrophils; purple, HsC5a-activated neutrophils treated with avdoralimab (30 μg ml−1). b, CD11b induction through a dose-dependent response to HsC5a on untreated (grey) or 10 μg ml−1 avdoralimab-treated whole-blood neutrophils (purple). MFI, median fluorescence intensity. Data were obtained from two independent donors. c, Migrating neutrophils attracted by HsC5a. Neutrophils were treated with 10 μg ml−1 isotype control (IC) or avdoralimab (avdo) before the induction of migration by HsC5a. Data for neutrophils purified from four healthy control individuals are shown. d, e, BALF was collected from HsC5AR1 knock-in mice 18 h after intranasal instillation of HsC5a. Mice were pretreated with avdoralimab or isotype control, as indicated. Each symbol represents data from a single mouse; n = 5 mice (PBS) and n = 7 mice (all other groups). Data are representative of two experiments. d, BALF cell analysis by flow cytometry of CD45+ immune cells, Ly6C+Ly6G+ neutrophils and Ly6C+Ly6G− monocytes. e, Albumin concentration in BALF. f, Production of IL-6, TNF and CCL2 by monocytes purified from the peripheral blood mononuclear cells of patients with COVID-19 activated by overnight incubation with R848 (50 ng ml−1) and HsC5a (1 μg ml−1). Before activation, monocytes were incubated with 20 μg ml−1 avdoralimab or isotype control. Each dot represents the mean value obtained from duplicate or triplicate analyses of a single donor; n = 10 (IL-6) and n = 12 (TNF and CCL2). Box plots show the median and the 25th to 75th percentiles, and the whiskers denote the maximum and minimum values. The P values were computed using a paired one-way analysis of variance (ANOVA) (c), two-tailed Wilcoxon rank-sum tests (d, e) and two-tailed Wilcoxon signed-rank tests (f).