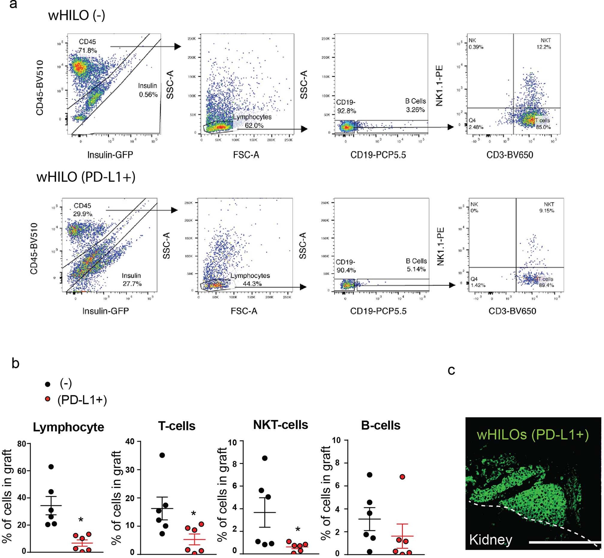
Extended Data Fig. 10: Immune profiling of C57BL6J wHILO grafts.
From: Immune-evasive human islet-like organoids ameliorate diabetes

a, Flow cytometry analysis of insulin expressing and mouse immune (CD45+) cells recovered from kidney capsule grafts 27 days after transplantation of wHILOs with and without PD-L1 expression. CD45+ cells were further categorized as B cells (CD19+), T cells (CD3+) and NK cells (NK1.1+). b, Quantification of a, (n = 6 and 6). c, wHILO (PD-L1) cells in kidney graft 27 days after transplantation (insulin promoter driven GFP expression). Scale bar, 100 μm. Error bars represent ± s.e.m. *P < 0.05, one tailed, Student’s paired t-test. Data representative of 2 independent experiments.