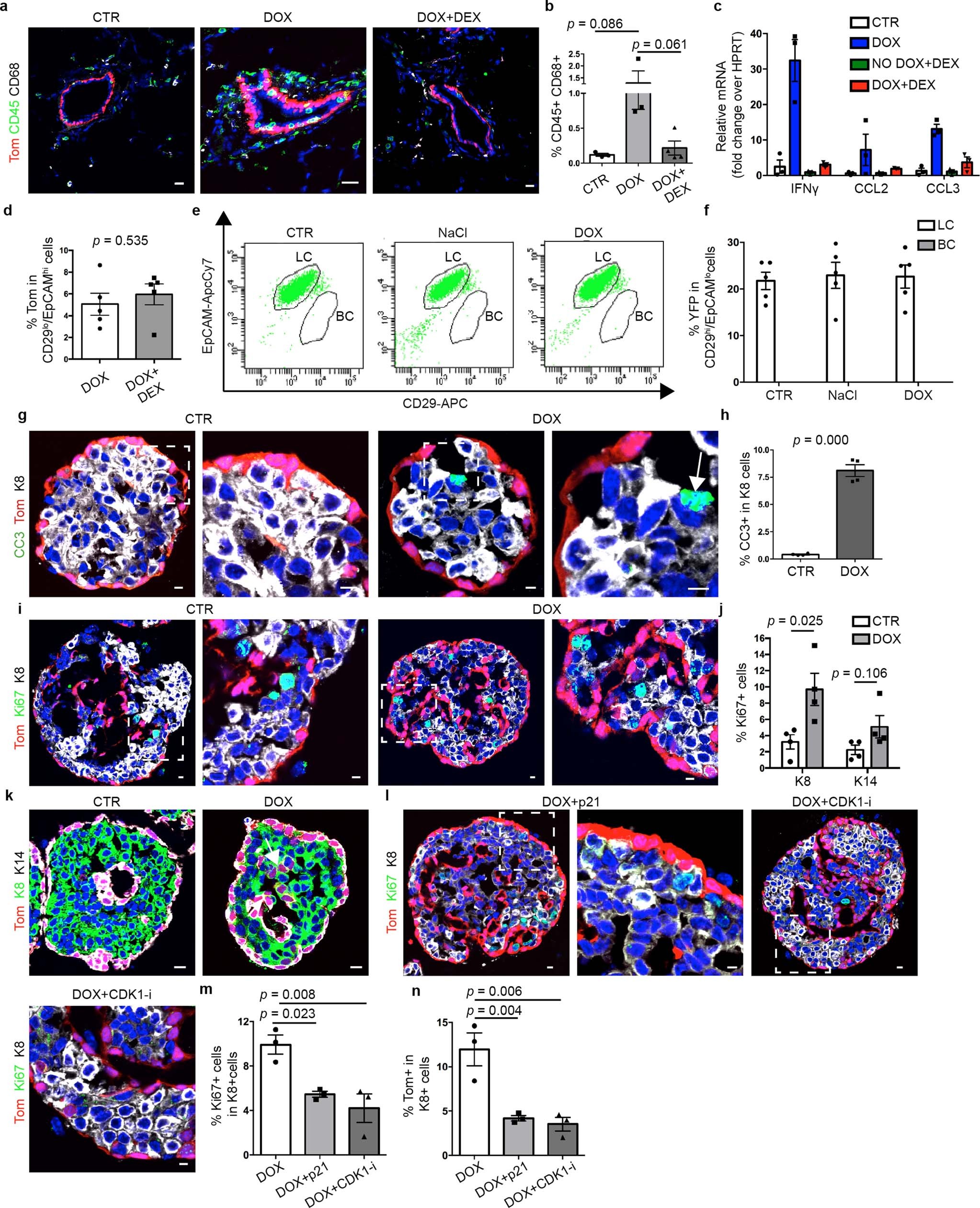
Extended Data Fig. 3: DOX-induced DTA in LCs promotes inflammation, LC death, proliferation and activation of BC multipotency in MG in vivo and organoids in vitro.
From: Heterotypic cell–cell communication regulates glandular stem cell multipotency

a, b, Confocal imaging of immunostaining for tdTomato, CD68 and CD45 (a) and FACS quantification of CD45+CD68+ cells in MG cells from K5CreER/Rosa-tdTomato/K8rtTA/TetO-DTA CTR mice or DOX or DOX+DEX treated (DEX, dexamethasone) (b). n = 3 mice. P values are derived from unpaired two-sided t-tests. c, qRT–PCR analysis of the whole MG of K5CreER/Rosa-tdTomato/K8rtTA/TetO-DTA mice CTR, DOX, No DOX+DEX or DOX+DEX (n = 3 mice for each group), showing the upregulation of inflammation markers upon LC ablation and its normalization after DEX treatment. d, FACS quantification of tdTomato+ LCs in mice after DOX or DOX+DEX treatment (n = 5 mice). P values are derived from unpaired two-sided t-tests. e, f, Representative FACS plot of CD29/EpCAM expression in Lin−YFP+ epithelial cells of MG from K14rtTA/TetO-DTA/K8CreER/Rosa-YFP mice in CTR or one week after IDI of NaCl or DOX (e) and quantification of YFP+ cells in LCs and BCs (f) (n = 5 mice). g, h, Confocal imaging (g) and quantification of immunostaining (h) for tdTomato, CC3 and K8 in K5CreER/tdTomato/K8rtTA/TetO-DTA MG organoids without DOX (CTR) or 6 h after DOX. n = 4 independent experiments. P values are derived from unpaired two-sided t-tests. i, j, Confocal imaging (i) and quantification (j) of immunostaining for tdTomato, Ki67 and K8 in K5CreER/tdTomato/K8rtTA/TetO-DTA in organoids without DOX (CTR) or 24 h after DOX. n = 4 independent experiments. P values are derived from unpaired two-sided t-tests. k, Confocal imaging of immunostaining for tdTomato, K8 and K14 in K5CreER/tdTomato/K8rtTA/TetO-DTA CTR organoids or after DOX. Lower magnification of the images shown in Fig. 1d. n = 3 independent experiments. l, m, Confocal imaging (l) and quantification (m) of immunostaining for tdTomato, Ki67 and K8 in K5CreER/tdTomato/K8rtTA/TetO-DTA organoids treated with DOX, DOX+adeno-P21 or DOX+CDK1 inhibitor (CDK1-i) for 48 h and chased for 24 h. n, Quantification of tdTomato+K8+ cells in K5CreER/tdTomato/K8rtTA/TetO-DTA organoids treated with DOX, DOX+adeno-P21 or DOX+CDK1 inhibitor. For l–n, n = 3 independent experiments. P values are derived from ANOVA followed by two-sided Dunnett’s tests. Data are mean ± s.e.m. For the immunofluorescence data, Hoechst nuclear staining is shown in blue. Scale bars, 10 μm.