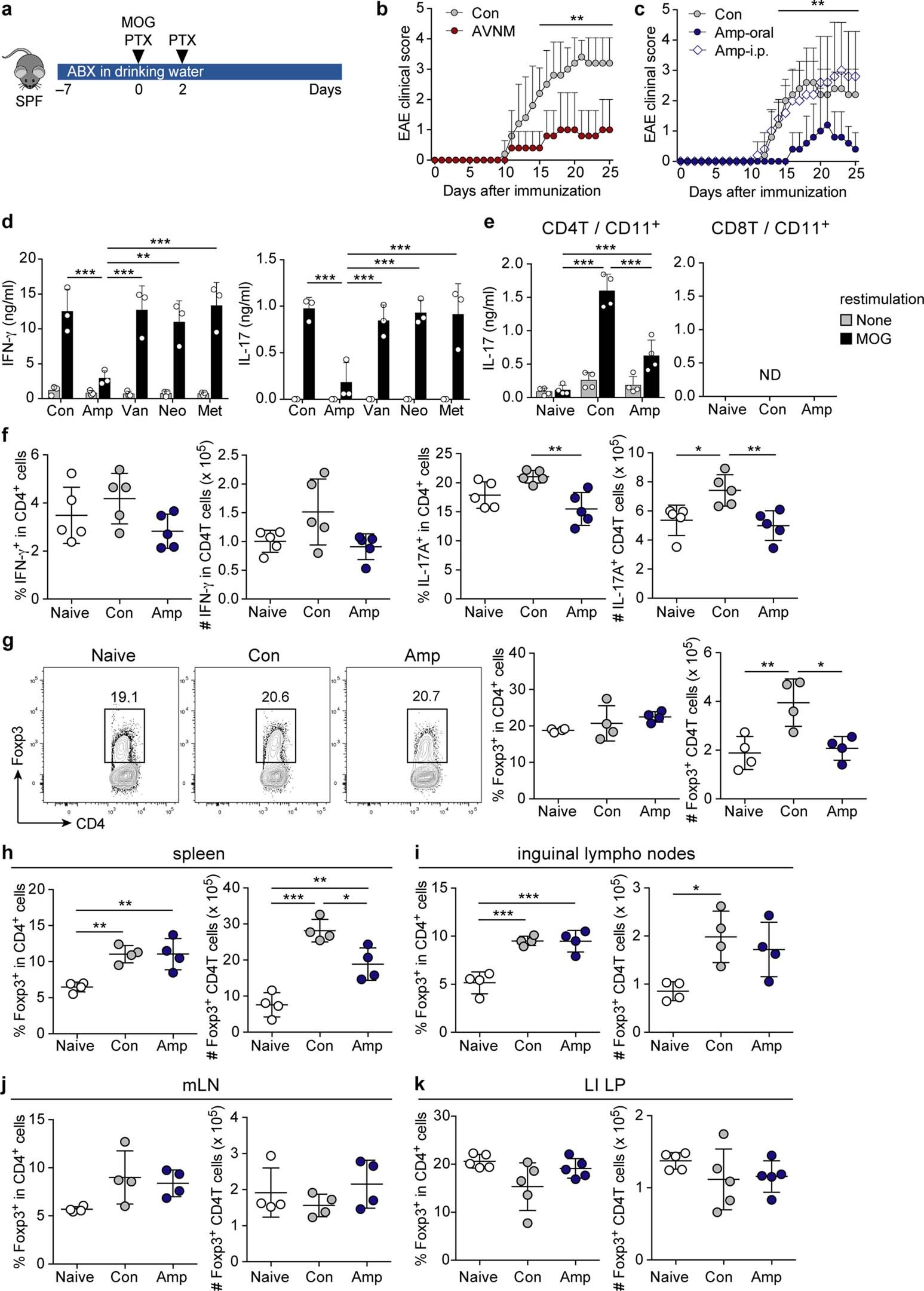
Extended Data Fig. 1: Suppression of MOG-specific immune responses by oral treatment with antibiotics.
From: Gut microorganisms act together to exacerbate inflammation in spinal cords

a, Schematic of treatment of EAE mice with antibiotics (ABX). PTX, pertussis toxin. b, EAE clinical scores for mice given normal (control, con) drinking water, or drinking water containing an antibiotic cocktail (ampicillin, vancomycin, neomycin and metronidazole (AVNM))) (n = 5). c, EAE clinical scores for mice given ampicillin in their drinking water (amp-oral) or by daily intraperitoneal (i.p.) injections (amp-i.p.) (n = 5). Asterisks indicate a significant difference between the orally treated group and the intraperitoneally treated group. d, Mice were killed on day 10, and splenocytes were restimulated with or without MOG35–55. After culturing for three days, the concentrations of IFNγ and IL-17 were measured by ELISA (d, n = 3). e, Small-intestinal CD4+ or CD8+ T cells from naive mice (naive), EAE mice (con) and ampicillin-treated EAE mice (amp) were co-cultured with splenic CD11c+ cells from naive mice in the presence or absence of MOG35–55 for three days. The cytokine concentrations in the supernatants were measured by ELISA (n = 4). ND, not detectable. f, Percentage and absolute numbers of TH1 and TH17 cells in the small-intestinal lamina propria (n = 5 mice). g–k, Representative FACS plots (gated on CD3+CD4+ cells) and summary data of FOXP3+CD4+ regulatory T cells in the small-intestinal lamina propria (g; n = 4 mice) and other tissues (h–j, n = 4 mice; k, n = 5 mice). Data are mean ± s.d. Detailed statistics of the EAE clinical scores are summarized in Supplementary Tables 7, 8. ***P < 0.001, **P < 0.01, *P < 0.05. Two-way ANOVA with Bonferroni’s (b) or Tukey’s (c) test, or one-way ANOVA with Tukey’s test (d–k). Exact P values are in Source Data.