Extended Data Fig. 6: Effects of co-colonization with L. reuteri and OTU0002 on TH17 cells.
From: Gut microorganisms act together to exacerbate inflammation in spinal cords

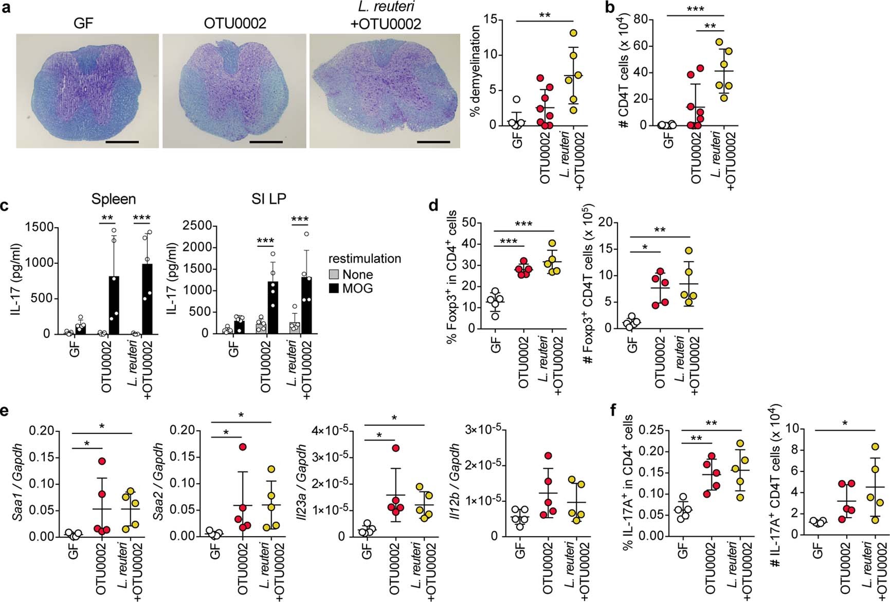
a, Left, representative images of spinal cord sections from EAE-induced germ-free mice or germ-free mice colonized with the indicated strains, stained with luxol fast blue (left). Scale bars, 500 μm. Right, the demyelinated area in the white matter was calculated. The combined results of two independent experiments are shown (germ-free and OTU0002, n = 8; L. reuteri + OTU0002, n = 6). b, Absolute numbers of CD4+ T cells in the spinal cord (germ-free and OTU0002, n = 8; L. reuteri + OTU0002, n = 6). c, The splenocytes and small-intestinal lamina propria cells were cultured in the presence or absence of MOG35–55 for three days. The cytokine concentrations in the supernatants were measured by ELISA (n = 5 mice). d, Percentage and absolute numbers of FOXP3+CD4+ regulatory T cells in the small-intestinal lamina propria (n = 5 mice). e, mRNA expression of the indicated genes in the small-intestine tissue (n = 5 mice). f, Percentage and absolute numbers of TH17 cells in the spleen (n = 5 mice). Data are mean ± s.d. ***P < 0.001, **P < 0.01, *P < 0.05. Kruskal–Wallis with Dunn’s test (a, e), one-way ANOVA with Tukey’s test (b, d, f) or two-way ANOVA with Bonferroni’s test (c). Exact P values are in Source Data.