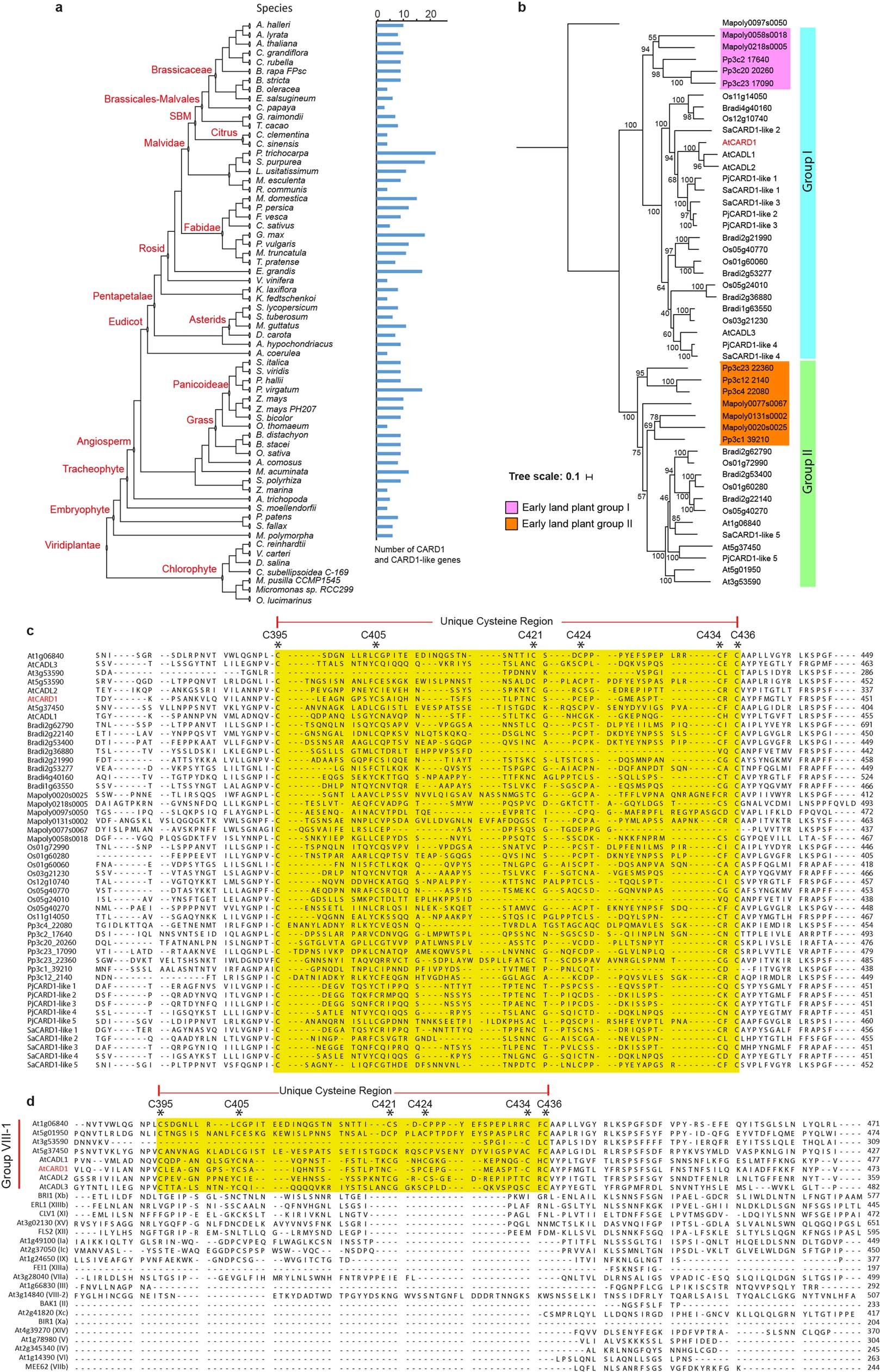
Extended Data Fig. 5: Conservation of CARD1 homologues in land plants.
From: Quinone perception in plants via leucine-rich-repeat receptor-like kinases

CARD1 homologues are present throughout land plant lineages, but not in chlorophytes, and can be separated into two distinct groups. a, A cladogram representing the phylogeny of different Viridiplantae species on the basis of the Phytozome tree representation (database version 12.1). Bars indicate the number of CARD1 homologues in each species. Specific clades are denoted in red. b, A phylogenetic tree of CARD1 and its homologues in Marchantia polymorpha (Mapoly), Physcomitrella patens (Pp), Oryza sativa (Os), Brachypodium distachyon (Bradi), Phtheirospermum japonicum (Pj) Striga asiatica (Sa) and Arabidopsis thaliana (At) was mined from the Phytozome version 12.1 database, and full protein sequences were aligned using MUSCLE (default parameters). A maximum-likelihood tree was generated by RAxML and rooted with Mapoly0097s0050. Arabidopsis CARD1 is denoted in red. Numbers on branches indicate bootstrap support values out of 200 bootstrap replicates. c, A unique cysteine region is highly conserved between CARD1 and its homologues across different species in Viridiplantae. A partial sequence alignment of CARD1 and its homologues used to create the phylogenetic tree in b. The unique cysteine region is highlighted in yellow. d, A unique cysteine region is conserved within LRR-RLK subfamily VIII-1, but not in other groups within the LRR-RLKs. A partial sequence alignment of CARD1 and its homologues (LRR-RLK subfamily VIII-1) with other LRR-RLKs. Representatives from each LRR-RLK group (marked within parentheses after gene name) were used to perform alignment with MUSCLE using default parameters. The unique cysteine region is boxed in yellow. Conserved cysteine residues are annotated (relative to Arabidopsis CARD1 numbering) and marked with asterisks. Arabidopsis CARD1 is denoted in red. Accession numbers are given in Supplementary Table 3.