Extended Data Fig. 9: Type II kinase inhibitors rescue kinesin and dynein motility.
From: Structure of LRRK2 in Parkinson’s disease and model for microtubule interaction

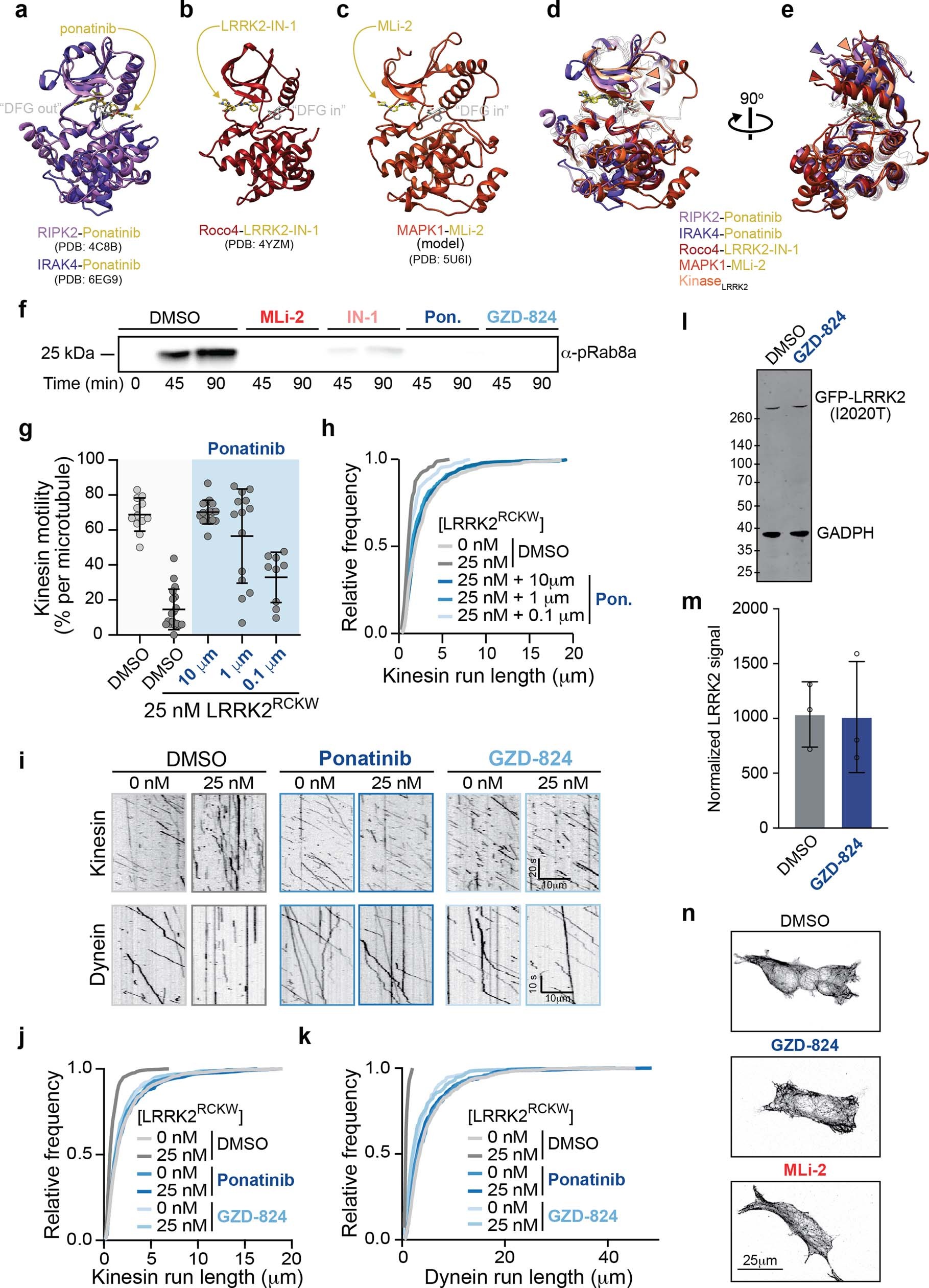
a–e, Ponatinib is a type II, ‘DFG out’ inhibitor. a, Superposition of the structures of Ponatinib-bound RIPK2 (PDB code 4C8B)32 and IRAK4 (PDB code 6EG9). Ponatinib is shown in yellow, and the DYG motif residues are shown in white. b, c For comparison, the structures of Roco4 bound to LRRK2-IN-1 (PDB code 4YZM)35, a LRRK2-specific type I, ‘DFG in’ inhibitor (b), and a model of MAPK1 bound to MLi-2 (PDB code 5U6I)22, another LRRK2-specific type I, ‘DFG in’ inhibitor (c) are shown. The inhibitor and DFG residues are coloured as in a. d, The structures in a–c, as well as the kinase from LRRK2RCKW are shown superimposed. The colour arrowheads point to the N-lobe β-sheet to highlight the difference in conformation between kinases bound to the two different types of inhibitors. Note that the LRRK2RCKW kinase is even more open than the two ponatinib-bound kinases. e, Rotated view of d, now highlighting the position of the N-lobe αC helix. An additional alpha helix in the N-lobe of MAPK1 was removed from this view for clarity. f, The kinase inhibitors MLi-2 (1 μM), LRRK2-IN-1 (1 μM), ponatinib (10 μM) and GZD-824 (10 μM) all inhibit the LRRK2RCKW kinase activity in vitro compared to a DMSO control. A western blot using a phospho-specific antibody to Rab8A at the indicated time points is shown. g, A dose–response curve showing the percentage of motile kinesin events per microtubule as a function of ponatinib concentration with LRRK2RCKW (25 nM) or without LRRK2RCKW. Data are mean ± s.d. (from left to right: n = 12, 18, 16, 14 and 9 microtubules quantified from one experiment). ****P < 0.0001, Kruskal–Wallis test with Dunn’s posthoc for multiple comparisons, compared to DMSO without LRRK2RCKW. h, Dose–response curve of run lengths from data in g represented as a cumulative frequency distribution. From top to bottom: n = 654, 173, 584, 293 and 129 motile kinesin events. Mean decay constants (tau) ± confidence interval are (from top to bottom) 2.736 ± 0.113, 1.291 ± 0.181, 2.542 ± 0.124, 2.285 ± 0.134, and 1.653 ± 0.17. i, Representative kymographs of kinesin and dynein with DMSO or type II inhibitors with or without LRRK2RCKW. j, The type II kinase inhibitors ponatinib and GZD-824 rescue kinesin run length, represented as a cumulative frequency distribution of run lengths with LRRK2RCKW (25 nM) or without LRRK2RCKW. From top to bottom: n = 893, 355, 507, 499, 524 and 529 runs from two independent experiments. Mean decay constants (tau) ± 95% confidence intervals are (from top to bottom) 2.070 ± 0.058, 0.8466 ± 0.091, 1.938 ± 0.065, 2.075 ± 0.07, 1.898 ± 0.065 and 1.718 ± 0.064. Data were resampled with bootstrapping analysis and statistical significance was established using a one-way ANOVA with Dunnett’s test for multiple comparisons. DMSO run lengths were significantly different (P < 0.0001) between conditions (0 vs 25 nM RCKW). Ponatinib (0 vs 25 nM RCKW) and GZD-824 (0 vs 25 nM LRRK2) were not significant. k, As in j but with dynein. From top to bottom: n = 659, 28, 289, 306, 254 and 339 runs from two independent experiments. Mean decay constants (tau) ± 95% confidence intervals; micrometres are 4.980 ± 0.147, 0.846 ± 0.415, 4.686 ± 0.142, 4.445 ± 0.172, 3.156 ± 0.09, 3.432 ± 0.188 (from top to bottom). Statistical significance as in j and run lengths were significantly different (P < 0.0001) between DMSO conditions (0 vs 25 nM RCKW), and not significant for ponatinib or GZD0824 conditions. The DMSO conditions are reproduced from Fig. 4f for comparison. l, Expression levels of GFP-LRRK2 (I2020T) in 293T cells treated with either DMSO or GZD-824 (5 μM). An immunoblot with anti-GFP (LRRK2) and anti-GADPH (loading control), which is a representative image from three replicates, is shown. m, Quantification of GFP–LRRK2 (I2020T) expression levels from western blots similar to l. Data are mean ± s.d. (n = 3 per condition). GZD-824 is not significantly different from the DMSO-treated control (Mann–Whitney test). n, 293T cells immunostained for tubulin showing that the microtubule architecture is not affected by GZD-824 or MLi-2 compared to DMSO treatment. See Supplementary Table 1 for all source data and replicate information.