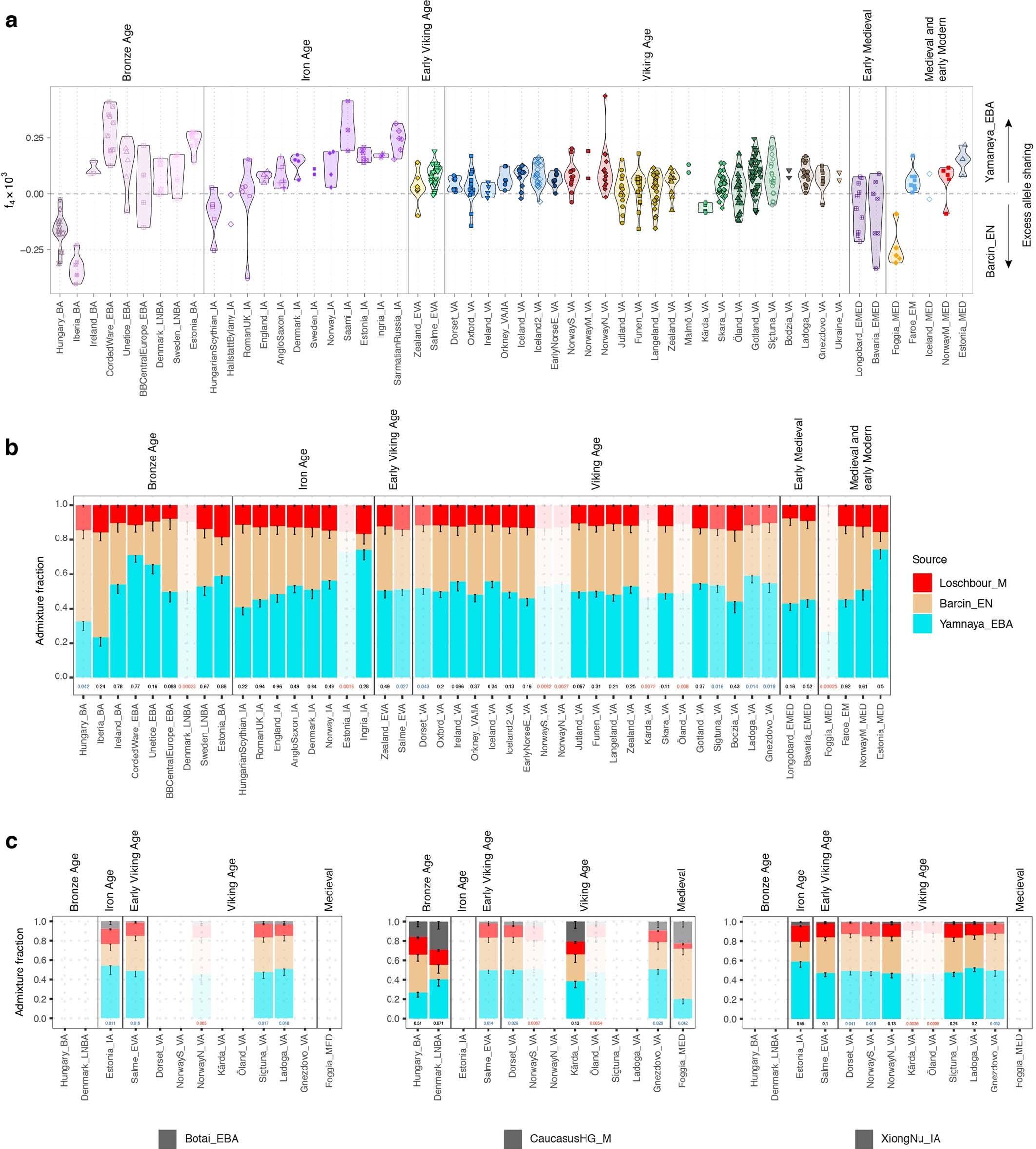
Extended Data Fig. 4: Ancestry modelling for distal sources.

a, Contrasting allele-sharing between Anatolian farmers (Barcin_EN) and Steppe pastoralists (Yamnaya_EBA) for European individuals from the Bronze Age and later. Violin plots showing distributions of statistics f4(YRI,test individual;Barcin_EN,Yamnaya_EBA) for n = 515 individuals with a minimum of 1,000,000 SNPs with genotypes and groups with at least 2 such individuals. b, Ancestry proportions of analysis groups from the Bronze Age and later inferred using qpAdm. Target groups were modelled using three distal sources representing European hunter-gatherer (Loschbour_M), Anatolian farmer (Barcin_EN) and Steppe pastoralist (Yamnaya_EBA) ancestry. Sample sizes for target groups can be found in Supplementary Table 10. Error bars indicate standard error obtained from qpAdm. c, Ancestry proportions of analysis groups for which the three-source model was rejected using qpAdm (P < 0.05). Target groups were modelled including one additional distal source representing either Steppe hunter-gatherer (Botai_EBA), Caucasus hunter-gatherer (CaucasusHG_M) or East-Asian-related (XiongNu_IA) ancestry.