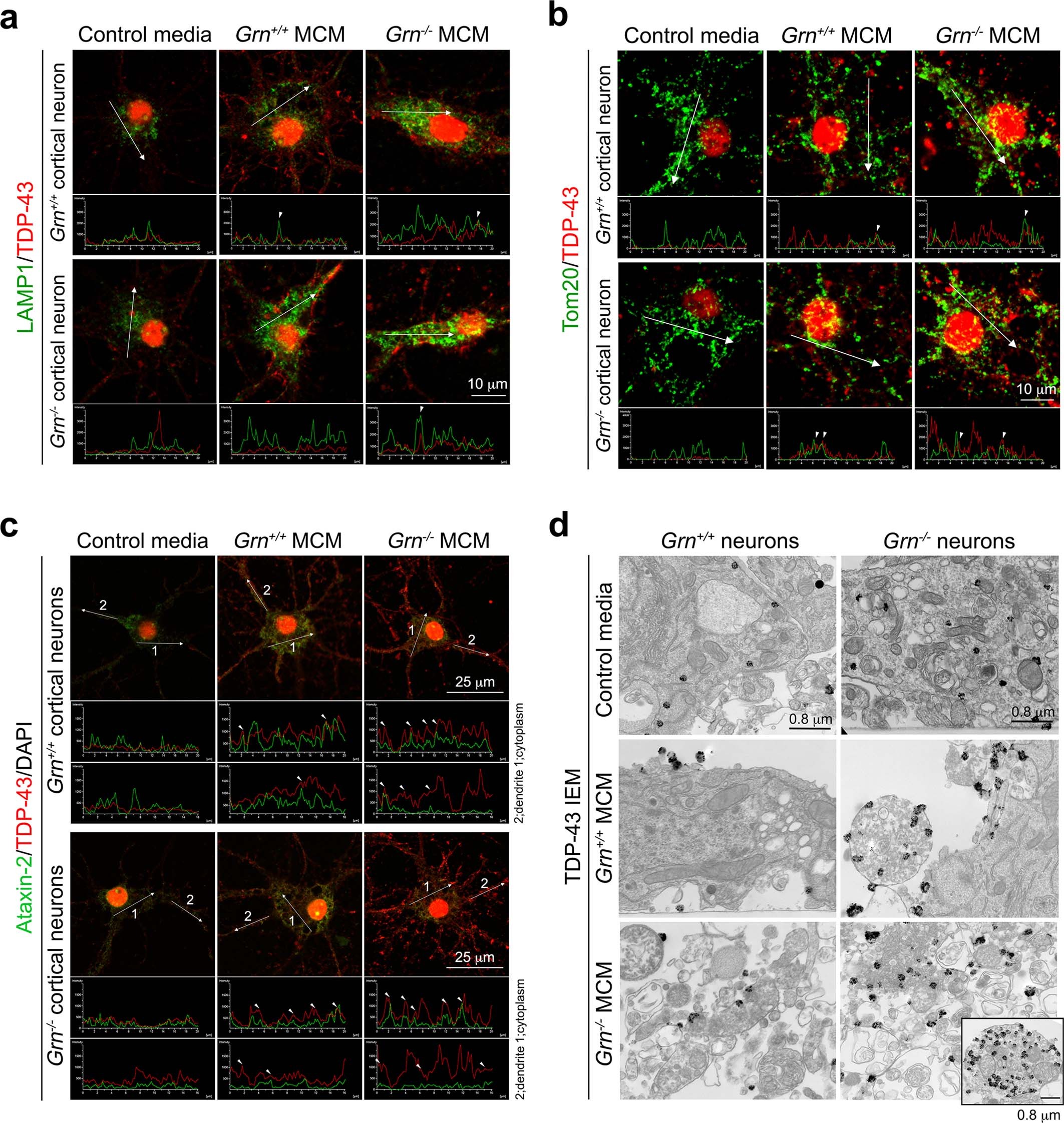
Extended Data Fig. 8: Overlap between TDP-43 granules in Grn+/+ and Grn−/− neurons with lysosomal marker LAMP1, but not with the mitochondrial marker Tom20 and the stress granule marker ataxin-2.
From: Neurotoxic microglia promote TDP-43 proteinopathy in progranulin deficiency

a–c, Confocal images of TDP-43 granules and LAMP1+ lysosomes (a), Tom20+ mitochondria (b), or ataxin-2+ stress granules (c) in Grn+/+ and Grn−/− cortical neurons treated with control media, Grn+/+ MCM and Grn−/− MCM (250 μg/ml). TDP-43 is shown in red and LAMP1, Tom20 and ataxin-2 in green. Intensity plots shown below confocal images are performed using the Nikon Intensity Profile System. Images were collected in the cytoplasm and dendrites. d, Immunogold electron microscopic images of TDP-43 granules in Grn+/+ and Grn−/− neurons treated with control media, Grn+/+ MCM or Grn−/− MCM (250 μg/ml). The inset in the right lower panel shows a small spherical structure, which probably represent a cross-section of dendrite that contains many lysosomes with TDP-43 granules attached.