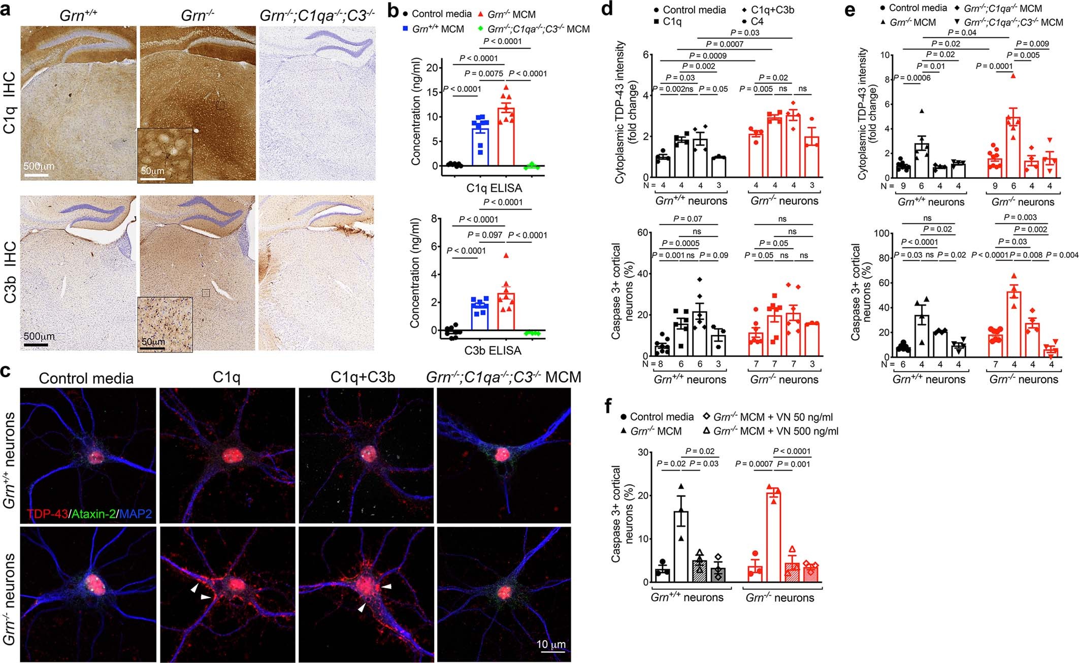
Extended Data Fig. 10: C1q and C3b produced by Grn−/− microglia promote TDP-43 granule formation and cell death in Grn−/− neurons.
From: Neurotoxic microglia promote TDP-43 proteinopathy in progranulin deficiency

a, Immunohistochemical images of Grn+/+, Grn−/− and Grn−/−;C1qa−/−;C3−/− mice at 7 months show the upregulation of C1q and C3b in the ventral thalamus of Grn−/− mice. No C1q or C3b staining is detected in Grn−/−;C1q−/−;C3−/− mouse brain, confirming the specificity of these antibodies. Insets in Grn−/− panels represent higher magnification of the boxed regions in the ventral thalamus. Results were analysed in 3 mice per genotype. b, ELISA assays for C1q and C3b show increases of both proteins in Grn−/− MCM, but no C1q or C3b is detected in Grn−/−;C1qa−/−;C3−/− MCM. Data represent mean ± s.e.m. from 8 independent microglial cultures for Grn+/+ and Grn−/− MCM, and 3 independent cultures from Grn−/−;C1qa−/−;C3−/− MCM. Statistics use two-tailed, unpaired Student’s t-test. c, Confocal images of cultured Grn+/+ and Grn−/− cortical neurons treated with purified human C1q (1 μg/ml) or C1q+C3b (1 μg/ml, each) indicate that complements are sufficient to promote the formation of TDP-43 granules in Grn+/+ and Grn−/− cortical neurons, whereas Grn−/−;C1qa−/−;C3−/− MCM fail to induce TDP-43 granule formation. d, Quantification of cytoplasmic TDP-43 intensity (upper panel) and cell death (lower panel) in Grn+/+ and Grn−/− neurons treated with C1q, C1q+C3b and C4. N in the upper panel and the lower panel indicates the number of independent cultures analysed. On average, 6-8 images were obtained from each culture. Statistics use two-tailed, unpaired Student’s t-test. e, Quantification of cytoplasmic TDP-43 intensity (upper panel) and cell death (lower panel) in Grn+/+ and Grn−/− neurons treated with control media, Grn−/− MCM, Grn−/−;C1qa−/− MCM or Grn−/−;C1qa−/−;C3−/− MCM. Data represent mean ± s.e.m. Statistics use two-tailed, unpaired Student’s t-test. ns, not significant. N in the upper panel and the lower panel indicates the number of independent cultures analysed. On average, 6-8 images were obtained from each culture. f, Quantification of cell death of Grn+/+ and Grn−/− neurons treated with Grn−/− MCM (250 μg/ml) and two different concentrations of vitronectin (50 or 500 ng/ml), an inhibitor of the complement membrane attack complex. Data represent mean ± s.e.m. Statistics uses two-tailed, unpaired Student’s t-test. ns, not significant. Data are obtained from 3 independent cultures.