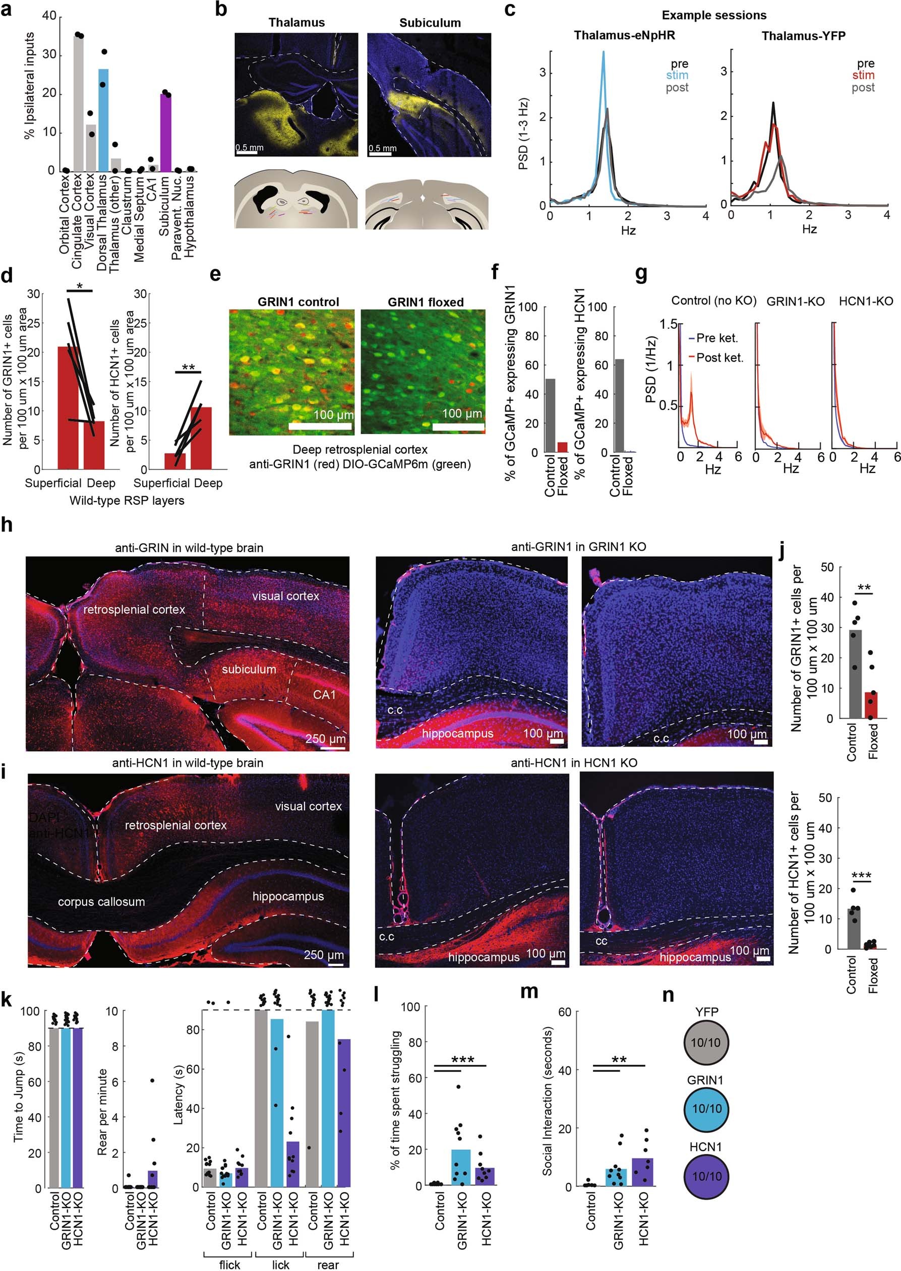
Extended Data Fig. 11: Additional information for long-range input and gene knockout experiments.

a, Percentage of ipsilateral inputs from non-retrosplenial regions across the whole brain (n = 2 mice). The bar denotes the mean. b, Top, example confocal image showing eNPHR3.0–YFP expression. Bottom, localizations of the fibre tip in opsin-expressing mice, each colour is an individual mouse. Scale bars, 500 μm. c, Frequency content of example recording in a dorsal thalamus NpHR3.0 mouse. Each time window (pre, stim, post) consists of 2 min. d, Density of GRIN1 (left) and HCN1 (right) cells in the RSP. GRIN1-expressing neurons were more dense in superficial than in deep layers (paired t-test, P = 0.023; Hedge’s g = −1.94), but HCN1-expressing neurons were mostly found in deep layers (paired t-test, P = 0.0066; Hedge’s g = 2.71). e, Confocal images showing expression of AAVdj-Ef1a-DIO-GCaMP6m and GRIN1 in control (left) and GRIN1-floxed (right) deep RSP. f, Quantification of gene disruption effectiveness in photometry experiments. Co-localization of GRIN1 and HCN1 with GCaMP6m was greatly reduced. g, Quantification of oscillation frequency content (PSD) before (blue) and after (red) ketamine injection, n = 7 mice in each group. h, Confocal images showing distribution of GRIN1+ neurons in wild-type and GRIN-knockout mice. i, Confocal images showing distribution of HCN1+ neurons in wild-type and HCN1-knockout mice. j, Quantification of gene disruption for behavioural experiments. Density of GRIN1+ cells (unpaired t-test, P = 0.0031; Hedge’s g = −2.22) and HCN1+ cells (unpaired t-test, P < 1 × 10−4, Hedge’s g = −4.64) were significantly reduced by injections of AAVdj-Ef1a-Cre (12 injections per mouse). k, Hot-plate test. No mice jumped before the maximum allowable time, indicated by the dashed horizontal line. Rate of rears was not significantly different (corrected Mann–Whitney U-test P > 0.1) for either group. Average latency to first lick was lower for HCN1-knockout mice. l, Tail suspension test. Significantly increased struggling time was observed in HCN1 and GRIN1 mice (corrected Mann–Whitney U-test, **P < 0.001. Glass’s ∆ effect sizes = 1.07, 1.13. m, Social interaction. Significantly increased social interaction time was observed in HCN1 and GRIN1 mice (corrected Mann–Whitney U-test,**P < 0.01). Glass’s ∆ effect sizes = 0.94, 1.39. n, Righting reflex, fraction of mice that right. For each group, all mice successfully corrected postural inversion.