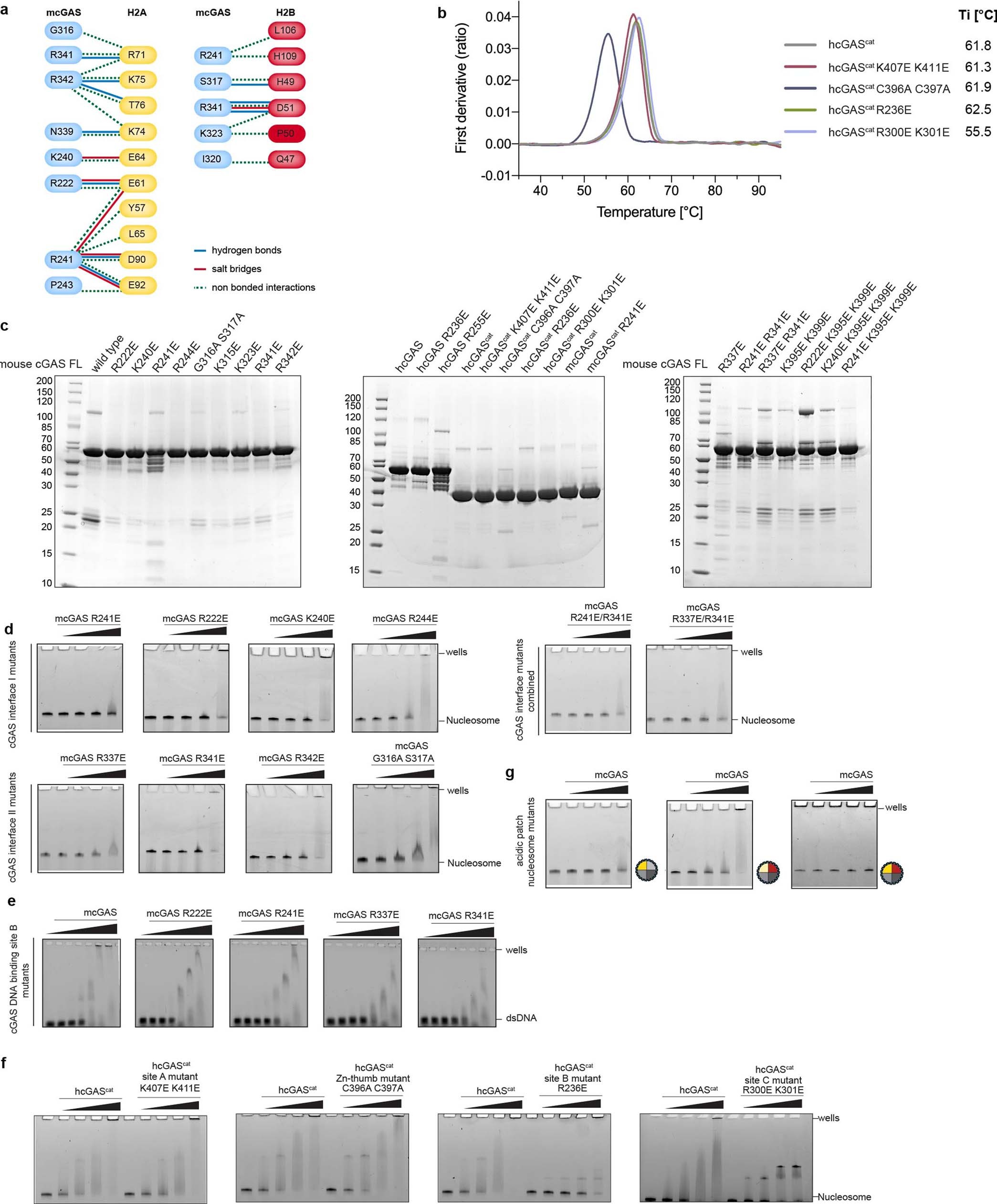
Extended Data Fig. 4: Mutational analysis of binding interface between cGAS and the nucleosome.
From: Structural basis for sequestration and autoinhibition of cGAS by chromatin

a, Protein–protein residue interactions across the interface of cGAS with histone H2A and cGAS with histone H2B. Interacting amino acids are joined by coloured lines, each representing a different type of interaction, as per the key below. Interaction maps for the cGAS–nucleosome complex were generated using PDBsum. b, Thermal shift assay derivative melt curve plots of human cGAScat mutants. Respective inflection temperatures are: cGAScat 61.8 °C; cGAScat(K407E/K411E) 61.3 °C; cGAScat(C396A/C397A (55.5 °C; cGAScat(R236E) 61.9 °C, cGAScat(R300E/K301E) 62.5 °C. Data are representative of two biological replicates. c, Coomassie stained SDS–PAGE gels of purified recombinant human and mouse cGAS (7 μg each) constructs used in this study. Gels are representative of one replicate. d, Representative EMSAs for mouse cGAS–nucleosome interface I and interface II mutants binding to fluorescently labelled nucleosomes. Data are representative of three biological replicates. e, EMSAs for mouse cGAS mutants in tethering loops 1 and 2 (R222E, R241E) and DNA-binding site B (R337E, R341E) binding to fluorescently labelled nucleosomal DNA. Data are representative of two biological replicates. f, EMSAs for human cGAS full-length and catalytic domain, DNA-binding site A (K407E/K411E), Zn-thumb (C396A/C397A), site B (R236E) and site C (R300E/K301E) mutants binding to fluorescently labelled nucleosomes. Data are representative of two biological replicates. g, Representative EMSAs for mouse cGAS full-length binding to fluorescently labelled acidic patch mutant nucleosomes apI (H2A(E61A/E64A/D90A)) and apII (H2A(R71A), H2B(H49A/D51A)) and apI + apII (H2A(E61A/E64A/R71A/D90A/E92A), H2B(H49A/D51A)). Data are representative of three biological replicates.