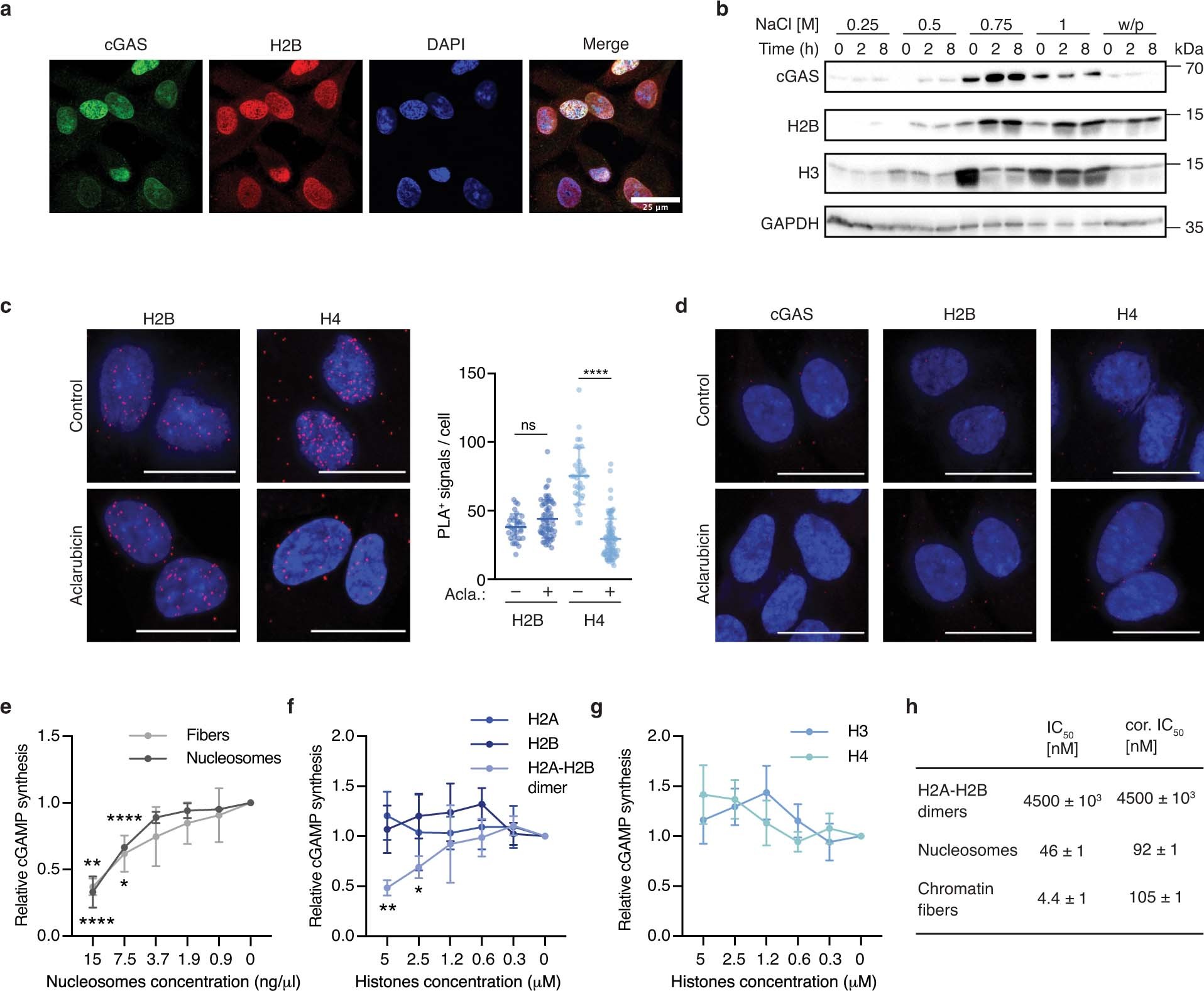
Extended Data Fig. 1: H2A-H2B dimers bind to and inhibit cGAS.
From: Structural mechanism of cGAS inhibition by the nucleosome

a, Confocal microscopy images of human BJ fibroblasts stained with primary antibodies against cGAS (green) and H2B (red). DNA was stained with DAPI (blue). Scale bar, 25 μm. b, Human BJ fibroblasts were treated with aclarubicin (20 μM) as indicated. Differential nuclear salt fractions were obtained, and the presence of the indicated proteins within each fraction was monitored by immunoblot. In a and b, the experiments were independently repeated at least three times. c, Human BJ fibroblasts were treated with DMSO (control) or aclarubicin (20 μM) for 2 h. After fixation, cells were subjected to PLA with anti-cGAS, anti-H2B, and anti-H4, respectively. PLA signals were quantified from at least 50 individual cells. Representative images are displayed (left) and data (right) are mean ± s.d. of one representative experiment out of n = 3 independent experiments. Two-tailed student`s t-test. Scale bar, 20 μm. d, Specificity control for PLA with human BJ fibroblasts using single antibody staining for cGAS, H2B, and H4, respectively. Scale bar, 20 μm. The experiment was repeated three times with similar results. e, Relative levels of in vitro cGAMP synthesis in the presence or absence of a concentration gradient of nucleosomes (from 75 nM to 1 nM) and chromatin fibres (from 6 nM to 0.1 nM). f, g, Relative levels of in vitro cGAMP synthesis in the presence or absence of a concentration gradient of histone H2A, H2B or H2A-H2B dimers (from 5 μM to 0.3125 μM; 1:2 step dilutions) (f) or H3 and H4 (from 5 μM to 0.3125 μM) (g). cGAS (catalytic domain; aa 155-522; hcGAS) activation was induced by HT DNA and data are mean ± s.d. of n = 3 independent experiments. One-way ANOVA with post hoc Dunnett multiple comparison test (e–g). h, Calculated IC50 values without (IC50) or with (cor. IC50) correction for the number of cGAS binding sites per molecule (nucleosome or fibre). Data points are from experimentally independent experiments. For gel source data, see Supplementary Fig. 1.