Extended Data Fig. 6: Object-recognition task: single-cell responses, optogenetic manipulations and reactivation properties per region.
From: Hippocampal CA2 sharp-wave ripples reactivate and promote social memory

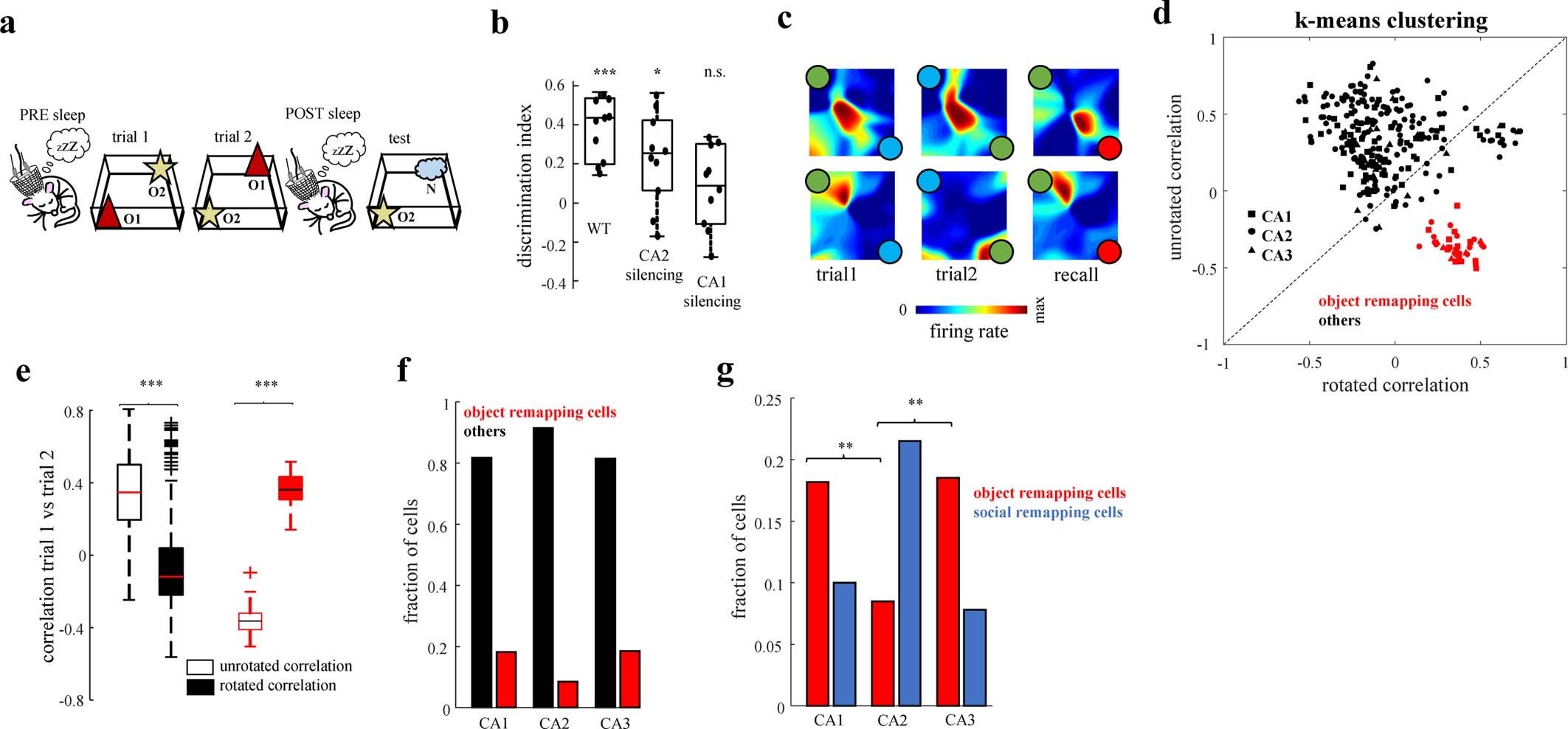
a, Schema of the task. The behavioural paradigm used to assess social memory was also used to assess object-recognition memory. Two previously unseen objects (O1 and O2) were presented for 5 min in the first trial; the position of the objects was then swapped in a second trial of another 5 min. After a home-cage period of 1 h, a memory-recall test trial was performed with one of the previous objects and one novel object (N). b, Performance of the discrimination index for animals in the test trial, for wild-type (WT) mice (where the discrimination index was significantly greater than 0; P < 0.001, t-test; n = 10 sessions with 4 animals), mice with CA2 silenced in trials 1 and 2 during the interaction with the specific object presented again in the recall trial (discrimination index significantly greater than 0; P < 0.05, t-test; n = 10 sessions in 10 animals), and mice with CA1 silenced in trials 1 and 2 during interaction with the specific object presented again in the recall trial (discrimination index not significantly different from 0; P > 0.05, t-test; n = 10 sessions in 10 animals). c, Examples of firing maps for two CA2 cells (green and blue) in the object memory task. The first cell had a stable place field in the two learning and test trials, while the second remapped to follow the position of one object. d, K-means clustering of unrotated and rotated spatial correlation values for all cells. The red cluster corresponds to a subset of cells (‘object-remapping cells’) with high rotated and negative unrotated correlation, analogous to social-remapping cells. Squares denote CA1, circles CA2 and triangles CA3 pyramidal cells. e, Distribution of unrotated (empty) and rotated (filled) correlation values for the two clusters of cells in d. ***P < 0.001; rank-sum test. f, Proportion of CA1, CA2 and CA3 cells from each of the two clusters in d. g, Proportion of object-remapping and social-remapping cells in CA1, CA2 and CA3. **P < 0.01; Fisher’s exact test.