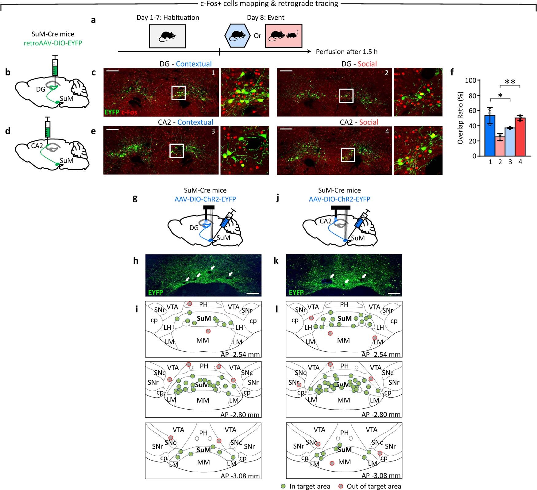
Extended Data Fig. 7: Circuit-specific FOS mapping and optogenetic identification and recording.
From: A hypothalamic novelty signal modulates hippocampal memory

a, Experimental design to examine the projection specificity of SuM populations that respond to novel contextual or novel social exposure. b, d, Strategy to label DG-projecting (b) or CA2-projecting (d) SuM cells using retroAAV-DIO-eYFP with the SuM-Cre mice. c, e, Images of overlapping populations in the SuM that had contextual or social novelty-induced FOS expression and projected to the DG or CA2. On the right of each image is a magnified view of the area within the white box (200 × 200 μm). One example of 3 replicates is shown. f, eYFP+/FOS+ overlap SuM cell counts for the conditions shown in c and e. DG-projecting SuM neurons were preferentially activated by contextual novelty (DG-projecting: 53.3 ± 6.1% versus CA2-projecting: 37.1 ± 0.4%, *P = 0.0429, one-way ANOVA with Tukey’s post-hoc test, n = 3 mice for both groups), whereas CA2-projecting neurons responded more to social novelty (CA2-projecting: 50.2 ± 1.8% versus DG-projecting: 25.4 ± 2.7%, **P = 0.0042, one-way ANOVA with Tukey’s post-hoc test, n = 3 mice for both groups). All error bars show mean ± s.e.m. Open circles are values from individual mice. Scale bars, 200 μm. g, j, Strategies for optogenetic identification and recording DG-projecting (g) and CA2-projecting (j) neurons in the SuM. h, k, Example coronal sections of the SuM with tetrode locations indicated by arrows. Scale bars, 200 μm. i, l, Histology of recorded mice for circuit-specific optogenetic identification and recording. Reconstructed tetrode tip locations overlaid onto schematic mouse brain slices are shown. Numbers indicate posterior distances from bregma. Thirty-five tetrodes were in target and 8 out of target from 8 mice for recording DG-projecting neurons, and 49 tetrodes were in target and 9 out of target from 11 mice for recording CA2-projecting neurons.