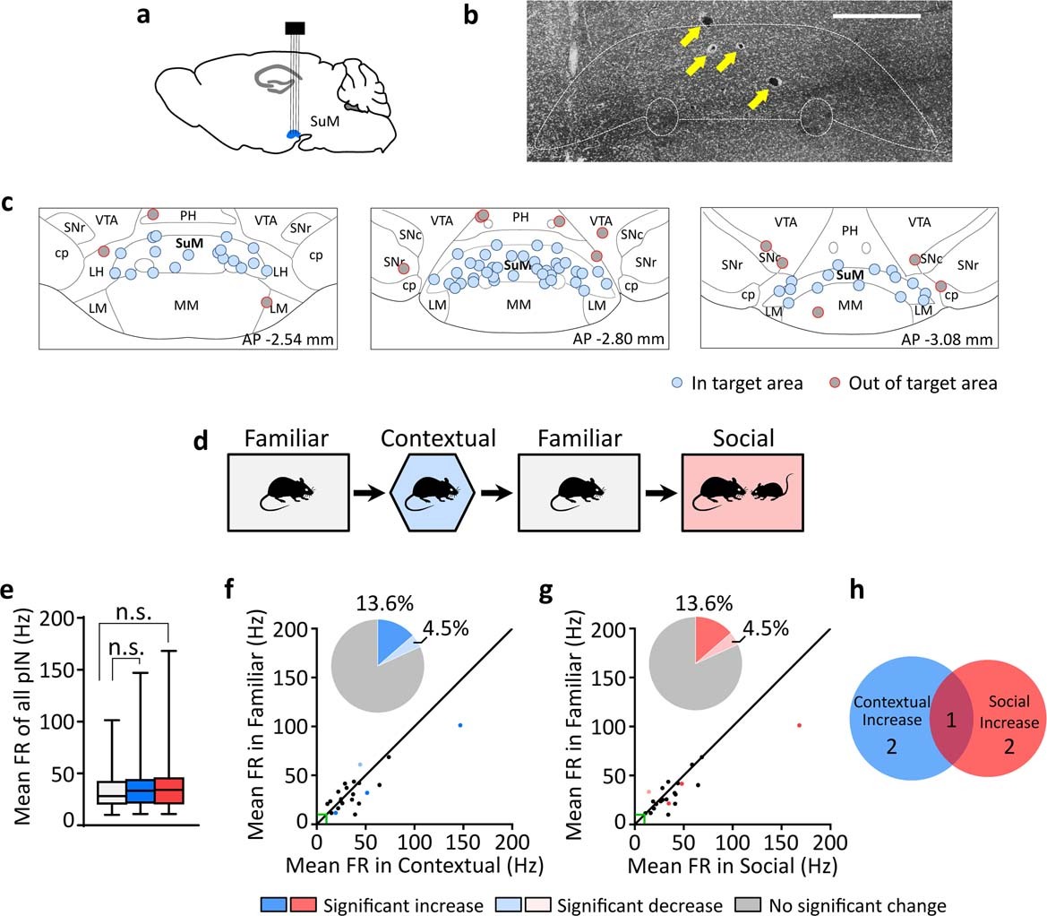
Extended Data Fig. 2: Histology of recorded mice and firing rate analysis of interneurons.
From: A hypothalamic novelty signal modulates hippocampal memory

a, Tetrode recordings in the SuM. b, An example coronal section of the SuM from one of 17 mice used for recording with tetrode locations indicated by arrows. Scale bar, 400 μm. c, Reconstructed tetrode tip locations (71 in target and 14 off target) from 17 mice overlaid onto schematic mouse brain slices. Numbers indicate posterior distances from bregma. d, Behavioural protocol for a recording session, including sequential exposure to a familiar context, a novel context and a novel mouse. e, Mean firing rate of all putative interneuron (pIN; n = 22 from 17 mice) units during different exposures. One-way repeated measures ANOVA. n.s., not significant. f, g, Scatter plots of the firing rates of all interneuron units during novel contextual (f) and novel social (g) exposures, plotted against firing rates during familiar contextual exposure. Coloured dots indicate interneurons that showed a significant increase in firing rate. Horizontal and vertical green bars indicate 10 Hz, the low threshold of firing rate to classify interneurons. Pie graphs show the percentage of putative interneuron units that exhibited significant increase, significant decrease, or no change in firing rate during the respective novelty exposure. h, Venn diagram of overlap between subpopulations with significantly increased activity during novel contextual and novel social exposures.