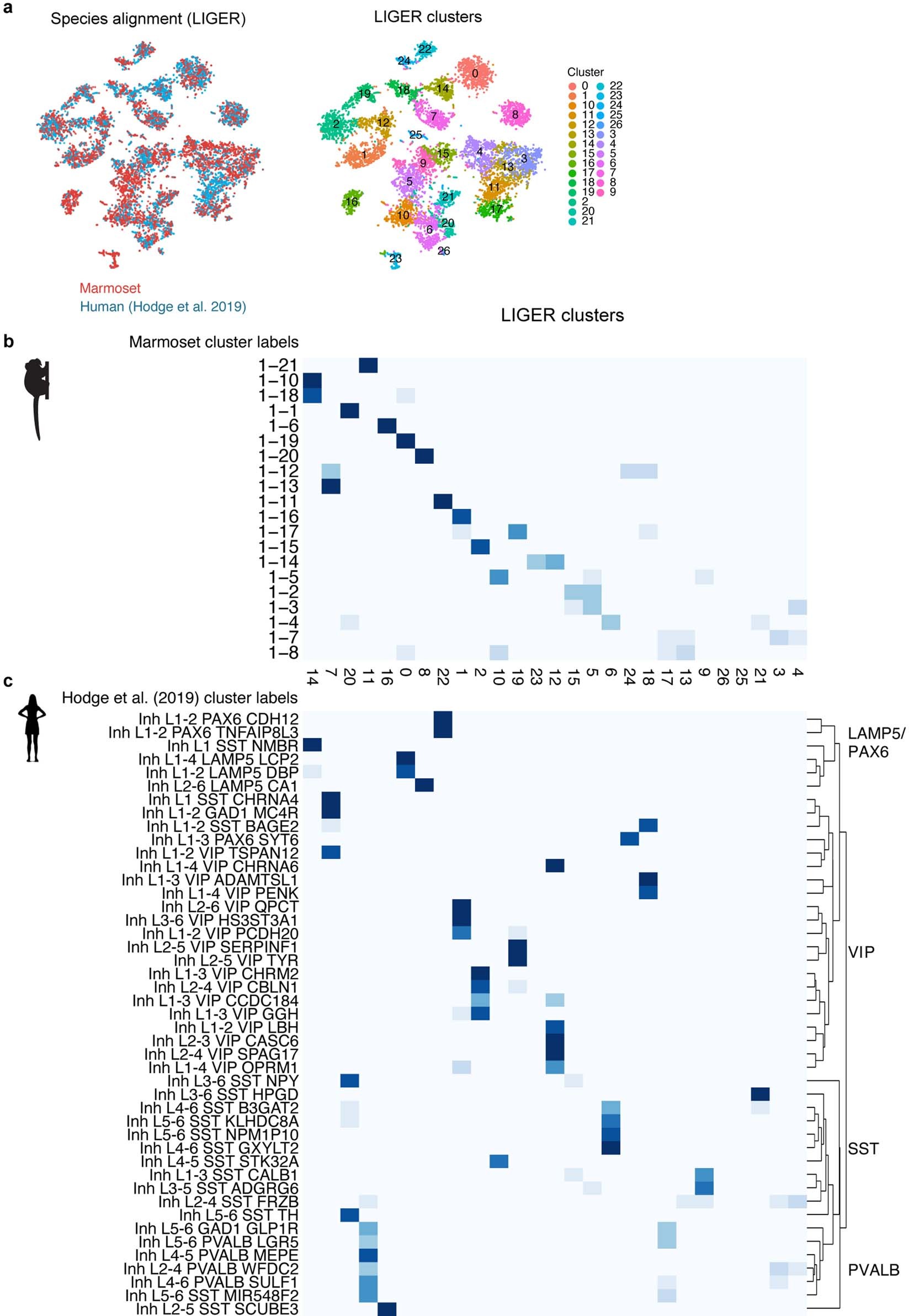
Extended Data Fig. 7: Integration of marmoset and human interneurons.
From: Innovations present in the primate interneuron repertoire

a, Liger-integrated marmoset (n = 6,739 interneurons; the same data are used in Extended Data Fig. 6) and human (n = 4,164 interneurons). Human data are from the middle temporal gyrus dataset available from a previously published study11 (SMART-seq v.4). Marmoset data are from temporal lobe interneurons (Drop-seq). b, Heat map of the proportional representation of individual-species clusters (rows) within Liger clusters (columns) labelled as in a. Marmoset clusters were generated from an ICA-based pipeline (see Methods). Human clusters and labels are from a previously publishes study11 (for example, see figure 5d of the previous study11). In both datasets, most clusters contributed predominately to a single Liger cluster, and cells that clustered together in the data for each species (by separate analyses) tended to remain clustered together in the interspecies Liger analysis, suggesting that the integrated analysis preserved the structure present in the individual datasets. Consistent with the finer clustering in the previous study11 (they obtained 45 human interneuron clusters, whereas our marmoset data resolved to 22 clusters), several human clusters often contributed to a Liger cluster, whereas most marmoset clusters singly contributed to a Liger cluster. For example, Liger cluster 22 corresponds to a single marmoset cluster (cluster 1-11) and two distinct (but related) human clusters (Inh L1-2 PAX6 TNFAIP8L3 and Inh L1-2 PAX6 CDH12).