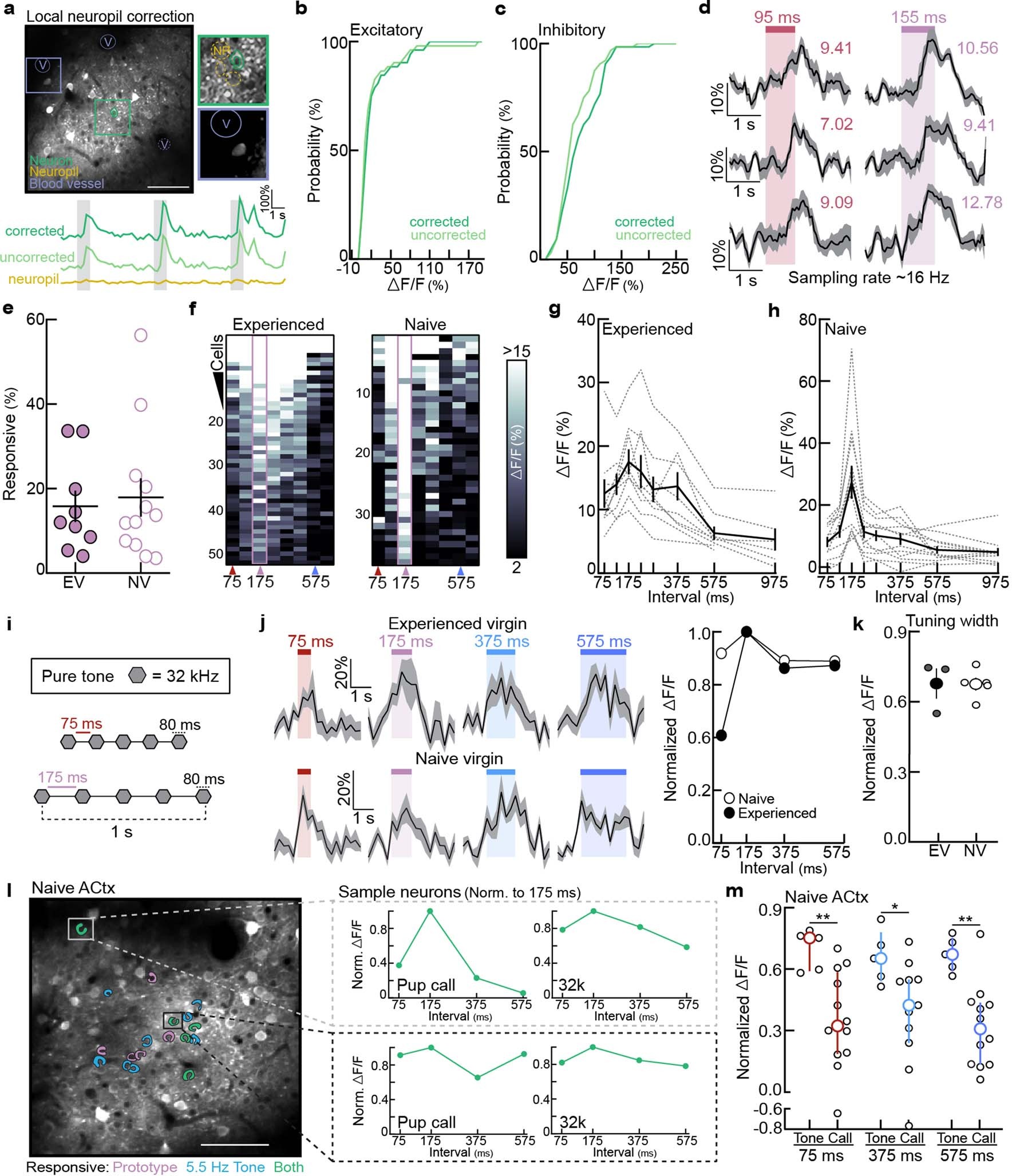
Extended Data Fig. 3: Two-photon calcium imaging of auditory cortical responses to pup calls and pure tones.
From: Innate and plastic mechanisms for maternal behaviour in auditory cortex

a–c, Neuropil correction on example datasets (n = 1 region containing excitatory neurons; n = 1 region containing inhibitory neurons). a, Top, correction was performed by measuring background fluorescence in the neuropil (‘NP’) surrounding each ROI (green) and local vasculature (‘V’). Bottom, example ∆F/F traces from an excitatory neuron before and after correction (Methods). b, c, Neuropil correction had no significant effect on prototype-evoked ∆F/F (%) in excitatory neurons (b, n = 52 neurons, P = 0.57) or inhibitory neurons (c, n = 64 neurons, P = 0.14; two-tailed unpaired Kolmogorov–Smirnov test). d, Example ∆F/F traces from three neurons acquired at 16 Hz; coloured number = ∆F/F (%). Responses from this experienced virgin were consistent with neuronal responses acquired at 4 Hz (Fig. 1e). e, Percentage of prototype-responsive excitatory neurons in experienced (n = 9 mice) and naive virgins (n = 12; P = 0.74; two-tailed unpaired t-test). f, Example heat maps of prototype-responsive neurons from an experienced (left) and naive virgin (right). g, h, Raw neuronal tuning from experienced (n = 9) and naive virgins (n= 12) summarized in Fig. 1f. i–m, Tuning to temporally-modulated tone sequences. i, Example stimulus set: five sequential tone pips (for example, 32 kHz, 80 ms) with the following ISIs: 75, 175, 375 or 575 ms (ISI bin ± 25 ms). j, Left, example ∆F/F traces evoked by temporally-modulated sequences of 32 kHz tones. Right, sample cell quantification. ∆F/F (%) normalized to the prototypical stimulus. k, Tuning width (normalized ∆F/F averaged across all stimuli). Experienced: n = 3 mice, n = 94 neurons; naive: n = 5, n = 45; P = 0.97 (unpaired two-tailed t-test). l, Sample imaging region from a naive virgin. Prototypical calls and temporally-modulated 32 kHz tones with ISIs approximately 175 ms (5.5 Hz) activated a subset of the same cells (green). These neurons could have distinct temporal tuning to ISIs (inset). m, We observed higher normalized ∆F/F values to temporally modulated tones (n = 5 mice) than to pup call morphs (n = 11–12) in naive auditory cortex (75 ms, P = 0.009; 375 ms, P = 0.04; 575 ms: P = 0.004; unpaired two-tailed Mann–Whitney test). Median ± interquartile range. All data are mean ± s.e.m. (except in m). *P < 0.05, **P < 0.01.