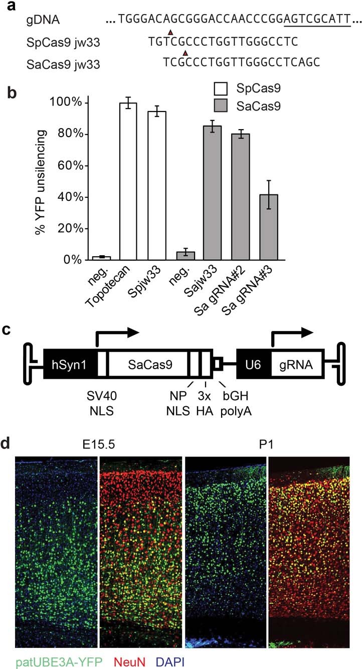
Extended Data Fig. 3: SaCas9 vector development and testing.
From: Cas9 gene therapy for Angelman syndrome traps Ube3a-ATS long non-coding RNA

a, Sequence alignment between Spjw33 and Sajw33 gRNA and genomic target site. Underlined sequence marks a portion of Snord115. Red arrow marks Cas9 cleavage site. b, Percentage of UBE3A-YFP+ neurons from Ube3am+/pYFP cortical neurons cultures transiently transfected with SpCas9 or SaCas9 and their respective gRNAs; relative to neg. control gRNAs and relative to topotecan treatment (300 nm, 72 h). c, Map showing SaCas9 expression cassette in AAV backbone (not to scale). Human synapsin-1 promoter (hSyn1), simian virus 40 (SV40) nuclear localization sequence (NLS), nucleoplasmin (NP), hemagglutinin tag (HA), bovine growth hormone polyadenylation sequence element (bGH polyA), U6 promoter. d, Immunofluorescence for indicated proteins in the cerebral cortex of P30 mice injected i.c.v. with AAV9 SaCas9:Sajw33 at E15.5 or P1 (bilateral 1.5 × 1010 AAV particles per ventricle). Note bias for deeper layer neurons when AAV was injected at E15.5 and bias for upper layer neurons when AAV was injected at P1.