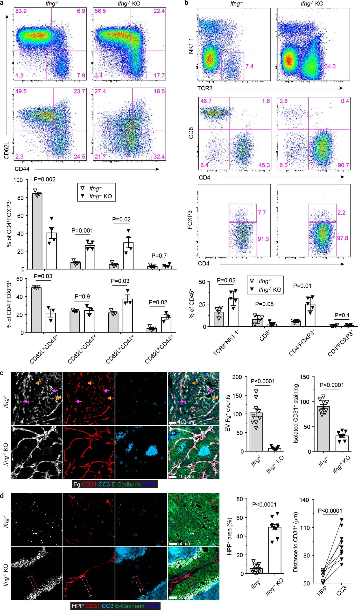
Extended Data Fig. 6: IFN-γ deficiency does not impair cancer immunity triggered by blockage of TGF-β signalling in CD4+ T cells.

a, Representative flow cytometry plots of CD62L and CD44 expression and statistical analyses of the gated populations among CD4+FOXP3− T cells (top panel) and CD4+FOXP3+ T cells (bottom panel) from Ifng−/−Tgfbr2fl/fl PyMT (Ifng−/−; n = 3) and Ifng−/−Thpok-cre;Tgfbr2fl/fl PyMT (Ifng−/− KO; n = 4) mice. b, Representative flow cytometry plots of TCRβ, NK1.1, CD4, CD8 and FOXP3 expression and statistical analyses of the gated populations in tumour-infiltrating leukocytes from 23-week-old Ifng−/−Tgfbr2fl/fl PyMT (Ifng−/−; n = 4) and Ifng−/−Thpok-cre;Tgfbr2fl/fl PyMT (Ifng−/− KO; n = 5) mice. c, Representative immunofluorescence images of fibrinogen (Fg, white), CD31 (red), cleaved Caspase 3 (CC3, cyan) and E-Cadherin (green) in comparable individual tumours with sizes around 8x8 mm in length and width from 23-week-old Ifng−/−Tgfbr2fl/fl PyMT (Ifng−/−) and Ifng−/−Thpok-cre;Tgfbr2fl/fl PyMT (Ifng−/− KO) mice. Extravascular (EV) Fg deposition events (magenta arrows) were calculated from 1 mm2 regions (n = 9 for Ifng−/−Tgfbr2fl/fl PyMT and Ifng−/−Thpok-cre;Tgfbr2fl/fl PyMT tumour tissues). Isolated CD31+ staining (yellow arrows) was counted from 1 mm2 regions (n = 9 for Ifng−/−Tgfbr2fl/fl PyMT and Ifng−/−Thpok-cre;Tgfbr2fl/fl PyMT tumour tissues). d, Representative immunofluorescence images of a hypoxia probe (HPP, white), CD31 (red), cleaved Caspase 3 (CC3, cyan) and E-Cadherin (green) in tumours from Ifng−/−Tgfbr2fl/fl PyMT (Ifng−/−) and Ifng−/−Thpok-cre;Tgfbr2fl/fl PyMT (Ifng−/− KO) mice. The percentage of HPP+E-Cadherin+ regions over E-Cadherin+ epithelial regions was calculated from 1 mm2 regions (n = 9 for Ifng−/−Tgfbr2fl/fl PyMT and Ifng−/−Thpok-cre;Tgfbr2fl/fl PyMT tumour tissues). The shortest distance of HPP+ regions (magenta dashed lines) or CC3+ regions (yellow dashed lines) to CD31+ endothelial cells was measured in tumour tissues from Ifng−/−Thpok-cre;Tgfbr2fl/fl PyMT mice (n = 9). Data are represented as the mean ± s.e.m. (biologically independent mice in a–d). Two-tailed unpaired (a–d) or paired (d) t-test.