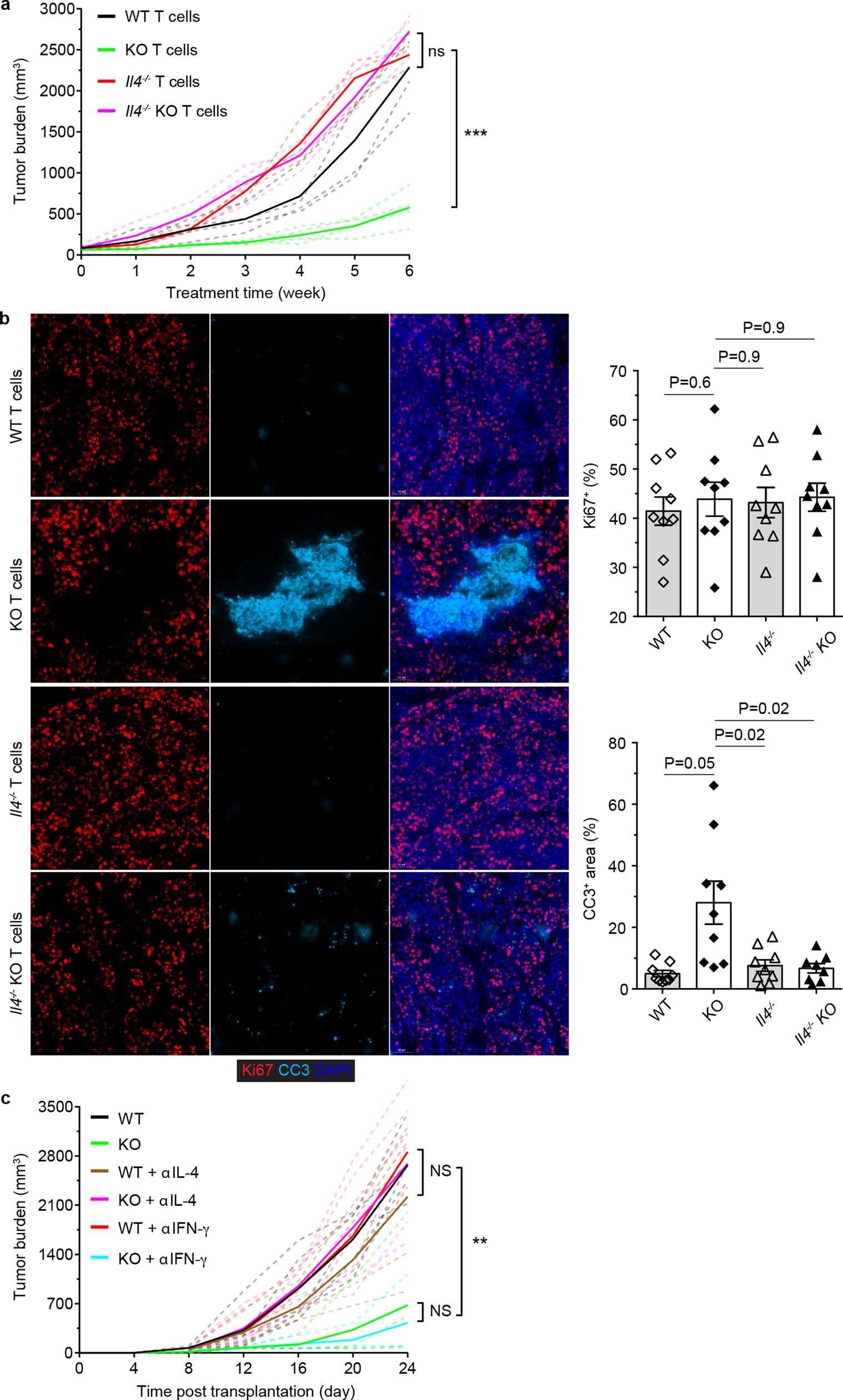
Extended Data Fig. 8: Antitumour immunity triggered by TGFBR2-deficient CD4+ T cells is dependent on IL-4.

a, 16- to 17-week-old PyMT mice bearing 5x5 mm tumours were transferred with CD4+CD25- T cells from Tgfbr2fl/fl (WT; n = 4), Thpok-cre;Tgfbr2fl/fl (KO; n = 4), Il4−/−Tgfbr2fl/fl (Il4−/−; n = 3) and Il4−/−Thpok-cre;Tgfbr2fl/fl (Il4−/− KO; n = 3) mice on a weekly basis for 6 weeks. Tumour burden was measured and plotted. b, Representative immunofluorescence images of Ki67 (red) and cleaved Caspase 3 (CC3, cyan) in tumours from PyMT recipients transferred with Tgfbr2fl/fl (WT), Thpok-cre;Tgfbr2fl/fl (KO), Il4−/−Tgfbr2fl/fl (Il4−/−) or Il4−/−Thpok-cre;Tgfbr2fl/fl (Il4−/− KO) CD4+CD25− T cells for 6 weeks. The percentage of Ki67+E-Cadherin+ cells over total E-Cadherin+ epithelial cells was calculated from 0.02 mm2 regions (n = 9). The percentage of CC3+ areas over total E-Cadherin+ areas was calculated from 0.02 mm2 regions (n = 9). Data are represented as the mean ± s.e.m. (biologically independent mice). Two-tailed unpaired t-test. c, Tumour measurements of Tgfbr2fl/fl (WT; n = 5), Thpok-cre;Tgfbr2fl/fl (KO; n = 4), anti-IL-4 (αIL-4)-treated WT (n = 5), αIL-4-treated KO (n = 4), anti-IFN-γ (αIFN-γ)-treated WT (n = 3) and αIFN-γ-treated KO mice (n = 3) inoculated with MC38 cancer cells. Dashed lines denote tumour burden of individual mice and solid lines indicate mean of tumour burden in a group of mice (a, c). Two-tailed unpaired t-test (a, c). ***: P < 0.001; **: P < 0.01; and NS: not significant.