Extended Data Fig. 5: Pol II dynamics from one-cell to late 2-cell stages.
From: The landscape of RNA Pol II binding reveals a stepwise transition during ZGA

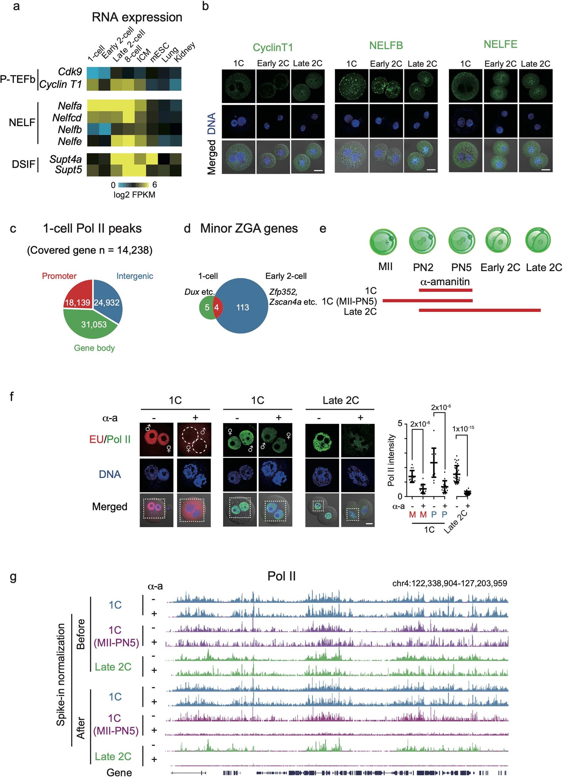
a, Heat maps showing expression levels of poising regulators in embryos, mESCs and tissues. b, Immunostaining of Cyclin T1 (1C, n = 10; Early 2C, n = 10; Late 2C, n = 20), NELFB (1C, n = 9; Early 2C, n = 12; Late 2C, n = 15) and NELFE (1C, n = 11; Early 2C, n = 8; Late 2C, n = 9) at individual stages. One representative image from 3 independent experiments is shown. Scale bar: 20 μm. c, A pie chart showing Pol II peak distribution at promoter, gene body and intergenic regions in one-cell embryos. The total number of genes covered by promoter or gene body Pol II is shown. d, Venn diagram showing the identified minor ZGA genes from total RNA-seq (this study) at one-cell and early 2-cell stages (Methods). e, Schematic illustration of α-amanitin treatment administrated at various time points. f, EU (red) staining in control and α-amanitin treated one-cell embryos (control, n = 6; α-amanitin, n = 19) (left). Immunostaining of Pol II (green) in embryos treated either with or without α-amanitin. one-cell (1C) (control, n = 13; α-amanitin, n = 15), and late 2-cell (Late 2C) (control, n = 29; α-amanitin, n = 24). One representative image from 3 independent experiments is shown. Dashed square represents the location of nucleus. Dashed circle represents parental pronucleus. Scale bar: 20 μm. Quantification of Pol II intensity and P values (t-test, two-sided) are shown (right), with mean value indicated by horizontal lines. Error bar represents s.e.m. g, UCSC browser views showing Pol II enrichment in control and α-amanitin treated one-cell (blue), one-cell MII-PN5 (purple) and late 2-cell (green) embryos before and after spike-in normalization (two biological replicates).