Extended Data Fig. 10: Pol II pre-configuration before major ZGA.
From: The landscape of RNA Pol II binding reveals a stepwise transition during ZGA

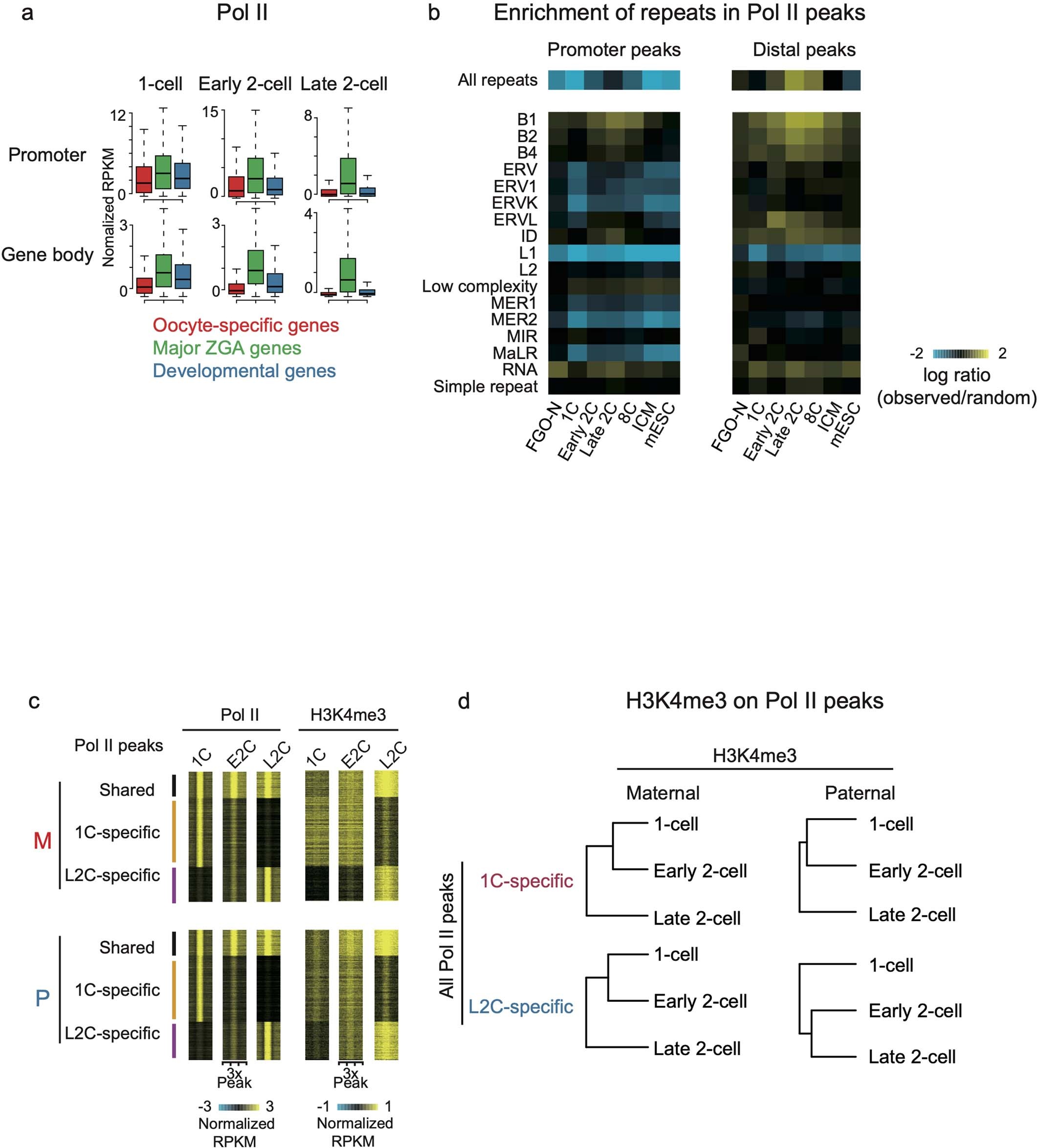
a, Box plots showing the average Pol II enrichment (Z-score normalized, Methods) of oocyte-specific genes (n = 1,020), major ZGA genes (n = 438) and developmental genes (n = 3,330) at one-cell, early 2-cell and late 2-cell stages. The median is indicated by the centre line. The bottom, top edges and whiskers represent the 25th and 75th percentiles and 1.5 times the interquartile range (IQR), respectively. b, Heat maps showing enrichment of all repeat subfamilies at Pol II promoter (left) and distal (right) peaks (compared to that in random peaks) in oocytes, early embryos and mESCs (numbers of promoter peaks from FGO-N to mESC are 8,072, 18,139, 16,523, 12,411, 13,537, 12,934, 14,747, respectively; numbers of distal peaks from FGO-N to mESC are 51,342, 55,985, 51,173, 36,640, 45,456, 31,737, 27,094, respectively). Pol II enrichment was calculated as a log2 ratio of the numbers of observed peaks that overlap with repeats divided by the numbers of random peaks that overlap with repeats. c, Heat maps showing Pol II and H3K4me335 levels from various stages at shared, one-cell-specific and late 2-cell-specific Pol II peaks for each allele. The upstream and downstream regions are 1 × peak length away from the H3K4me335 enrichment at Pol II one-cell and late 2-cell-specific peaks. d, Hierarchical clustering of allelic H3K4me335 at Pol II one-cell-specific and late 2-cell-specific peaks.