Extended Data Fig. 6: Living ancestor clonal evolution.
From: A yeast living ancestor reveals the origin of genomic introgressions

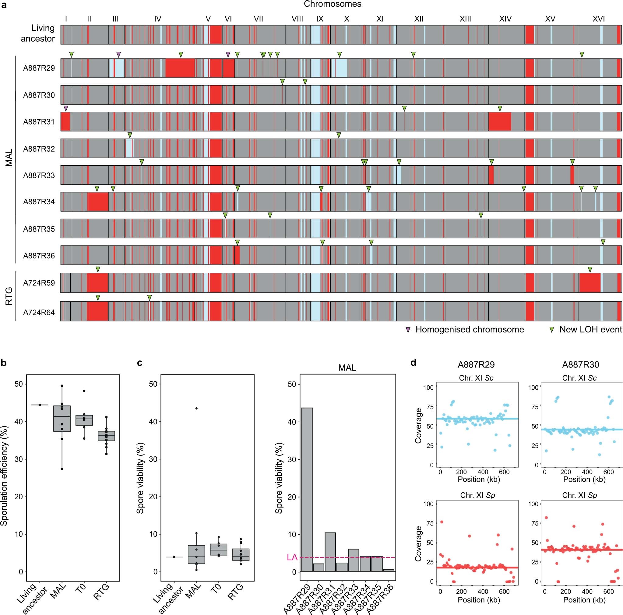
a, Genome-wide genotype maps of the living ancestor and its diploid clones derived by mutation accumulation line protocol (MAL) through 120 single-cell bottlenecks and return-to-growth clones derived by inducing and then aborting meiosis. Grey represents heterozygous DNA, red represents LOH blocks with two S. paradoxus DNA copies, and blue represents LOH blocks with two S. cerevisiae DNA copies. Green arrows indicate new LOH recombination events, purple arrows indicate chromosome homogenization by loss and re-synthesis events. Genomic coordinates are based on the S. cerevisiae DBVPG6765 genome assembly. b, c, Sporulation efficiency (at day 3) (b) and spore viability (c) of the living ancestor, its mutation accumulation lines (n = 8), its mitotically growing clones (T0, n = 6) and return-to-growth clones (n = 12). Box plots are as in Fig. 2. Right, spore viability of each single living ancestor’s mutation accumulation line. One line (A887R29) has a huge increase in spore viability owing to tetraploidization. The pink dotted line indicates the spore viability of the living ancestor. d, Coverage plots of chromosome XI of a tetraploid (A887R29) and a diploid (A887R30) mutation accumulation lines. The plots show a balanced chromosome number for the A887R30 diploid clone (1 copy of S. cerevisiae and 1 copy of S. paradoxus) and an unbalanced one for the A887R29 tetraploid clone (3 copies of S. cerevisiae and 1 copy of S. paradoxus). Dots represent mean coverage values in 10-kb non-overlapping windows. Lines represent whole-chromosome coverage medians.