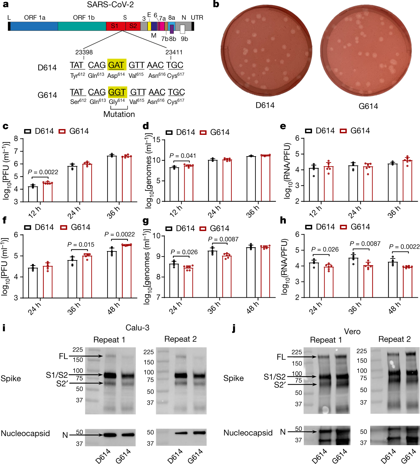
Fig. 1: Spike D614G substitution increases SARS-CoV-2 replication in Calu-3 cells by increasing virion infectivity.

a, Construction of G614 SARS-CoV-2. A single-nucleotide A-to-G substitution was introduced to produce the spike D614G substitution in the infectious cDNA clone of SARS-CoV-2. Numbers on the main schematic refer to open reading frames (ORFs). E, envelope glycoprotein gene; L, leader sequence; M, membrane glycoprotein gene; N, nucleocapsid gene; UTR, untranslated region. b, Plaque morphologies of D614 and G614 viruses, developed on day 2 after infection in Vero E6 cells. c–h, Viral replication and genomic RNA/PFU ratios of D614 and G614 viruses produced from Vero E6 cells (c–e) and from Calu-3 cells (f–h). Cells were infected at a MOI of 0.01. Infectious viral titres (c, f) and genomic RNA levels (d, g) in the culture medium were determined by plaque assay and quantitative RT–PCR (RT–qPCR), respectively. The genomic RNA/PFU ratios (e, h) were calculated to indicate virion infectivity. Dots represent individual samples, bar heights represent means and error bars show s.d. P values were determined by two-tailed Mann–Whitney test from a sample size of n = 6 (two independent experiments performed in triplicate). All P values below 0.05 are shown. i, j, Spike protein cleavage of purified virions from Calu-3 cells (i) and Vero E6 cells (j). Purified D614 and G614 virions were analysed by western blot using polyclonal antibodies against spike and nucleocapsid. Full-length spike20, S1/S2-cleavage form and S2′ protein are indicated. Results from two independent experiments are presented.