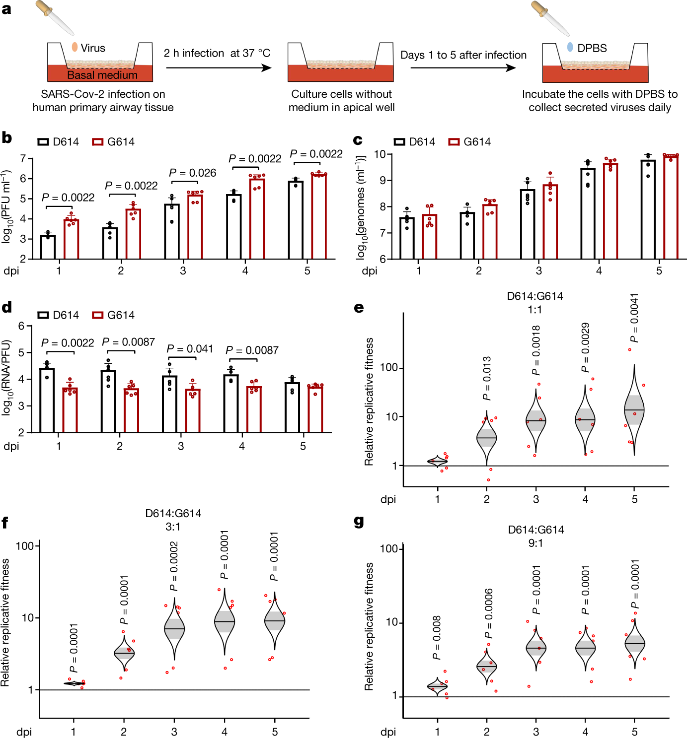
Fig. 3: Spike D614G substitution enhances SARS-CoV-2 replication in primary human airway tissues.

a, Experimental scheme. D614 and G614 viruses were inoculated onto primary human airway tissues at a MOI of 5. After incubation for 2 h, the culture was washed with Dulbecco’s PBS (DPBS), then maintained for 5 days. For collection, DPBS was added at 37 °C for 30 min to elute the virus. b–d, Viral replication and genomic RNA/PFU ratios. The amounts of infectious virus (b) and genomic RNA (c) were quantified by plaque assay and RT–qPCR, respectively. d, The genomic RNA/PFU ratio was calculated as an indication of virion infectivity. In b–d, symbols represent individual samples, bar heights represent means, and error bars represent standard deviations. P values were determined by two-tailed Mann–Whitney test (n = 6, two independent experiments conducted in triplicate). e–g, Competition assay. A mixture of D614 and G614 viruses with initial ratios of 1:1 (e), 3:1 (f) or 9:1 (g) were inoculated onto human airway tissue cultures at a total MOI of 5. Virus ratios after competition were measured by Sanger sequencing. Dots represent individual samples (n = 6, two independent experiments conducted in triplicate); the centre line represents the sample mean; the shaded region represents s.e.m.; the width represents the distribution of the model-adjusted means; and the heights extend to 99.8% of the distribution of the mean; the y-axes use a log10 scale such that the null value is 1. P values are calculated for the group (strain) coefficient for each linear regression model.