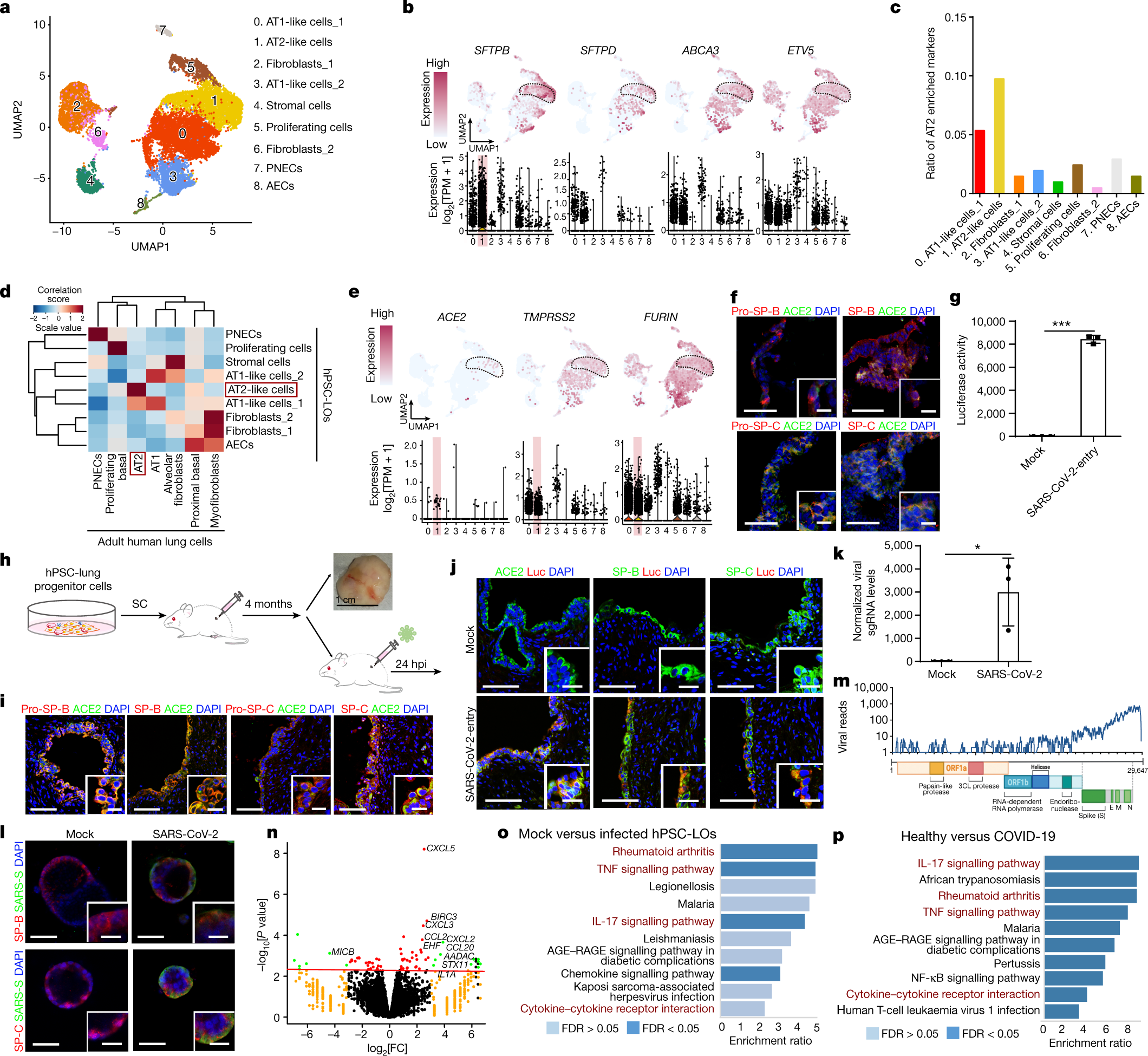
Fig. 1: hPSC-LOs are permissive to SARS-CoV-2 infection both in vitro and in vivo.
From: Identification of SARS-CoV-2 inhibitors using lung and colonic organoids

a, Uniform manifold approximation and projection (UMAP) of hPSC-LOs. PNECs, pulmonary neuroendocrine cells; AECs, airway epithelial cells. b, AT2 cell markers in each cluster in UMAPs. The vertical bars in the bottom panels represent the expression level.The pink bar highlights cluster_1 AT2-like cells. c, Enrichment analysis of hPSC-LOs using genes expressed at high levels in adult human AT2 cells. d, Correlation analysis of genes with cell fates in hPSC-LOs and adult human lung cells. e, UMAPs of ACE2, TMPRSS2 and FURIN expression in hPSC-LOs. The vertical bars in the bottom panels represent the expression level.The pink bars highlight cluster_1 AT2-like cells. f, Immunostaining of hPSC-LOs. Scale bars, 30 μm (main images) and 10 μm (insets). DAPI, 4′,6-diamidino-2-phenylindole. g, Luciferase activity at 24 hpi for hPSC-LOs either mock-infected or infected with SARS-CoV-2-entry virus (multiplicity of infection (MOI) = 0.01). n = 3 biologically independent experiments. ***P = 1.62 × 10−6. h, A schematic of the protocol for in vivo transplantation of hPSC-derived lung xenografts. SC, subcutaneous. i, Immunostaining of hPSC-derived lung xenografts. Scale bars, 75 μm (main images) and 10 μm (insets). j, Immunostaining of hPSC-derived lung xenografts at 24 hpi (1 × 104 focus-forming units (FFUs)). Scale bars, 75 μm (main images) and 10 μm (insets). Luc, luciferase. k, qRT–PCR analysis of total RNA extracted from infected hPSC-LOs (24 hpi, MOI = 0.01) for viral N sgRNA. n = 3 biologically independent experiments. *P = 0.0236. l, Immunostaining of hPSC-LOs at 24 hpi (SARS-CoV-2, MOI = 0.01). Scale bars, 50 μm (main images) and 10 μm (insets). m, Alignment of the transcriptome with the viral genome in SARS-CoV-2-infected hPSC-LOs. The schematic below shows the SARS-CoV-2 genome. n, Volcano plot analysis of differential expression of SARS-CoV-2-infected hPSC-LOs versus mock infection. The red line indicates a P-adjusted value < 0.05. o, Gene over-representation analysis using the Kyoto Encyclopedia of Genes and Genomes (KEGG) pathway database of SARS-CoV-2- versus mock-infected hPSC-LOs. n = 3 biologically independent experiments. p, Gene over-representation analysis using the KEGG pathway database of lung autopsy tissues from patients with COVID-19 versus healthy individuals. n = 3 individuals for each group. *P < 0.05; ***P < 0.001. The data were analysed by an unpaired two-tailed Student’s t-test and are shown as mean ± s.d. The data are representative of at least three independent experiments.