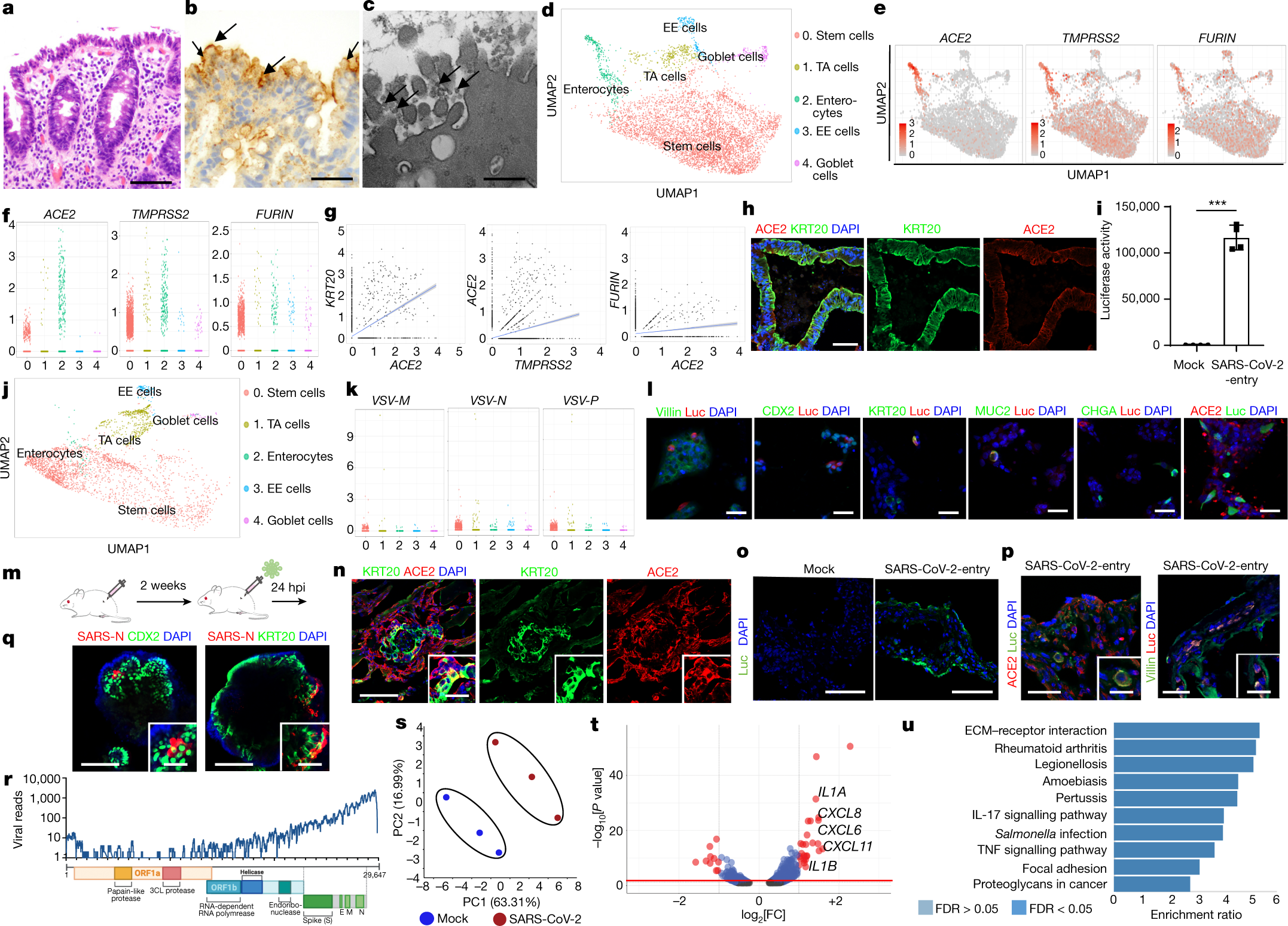
Fig. 2: hPSC-COs are permissive to SARS-CoV-2 infection.
From: Identification of SARS-CoV-2 inhibitors using lung and colonic organoids

a–c, Haematoxylin and eosin staining (a), in situ hybridization staining for SARS-CoV-2 RNA (b) and electron microscopy (c) of colonoscopy biopsy tissue from a patient with COVID-19. Scale bars, 50 μm (a), 25 μm (b) and 1 μm (c). The arrows indicate SARS-CoV-2 RNA (b) or SARS-CoV-2 viral particles (c). d, UMAP of hPSC-CO cell types. EE, enteroendocrine; TA, transit-amplifying. e, f, UMAPs (e) and jitter plots (f) of ACE2, TMPRSS2 and FURIN. g, Correlation of the expression levels for KRT20 with ACE2, TMPRSS2 and FURIN. The blue line with grey shading represents the fitted regression line with 95% confidence interval. h, Confocal images of hPSC-COs. Scale bar, 100 μm. i, j, Luciferase activity (i) and UMAP (j) of COs infected with SARS-CoV-2-entry virus (24 hpi, MOI = 0.01). n = 4 biologically independent experiments (i). ***P = 2.25 × 10−6. k, Jitter plots of VSV-M, VSV-N and VSV-P transcript levels. l, Immunostaining of hPSC-COs infected with SARS-CoV-2-entry virus (MOI = 0.01). Scale bars, 50 μm. m, A schematic of the protocol for in vivo infection. n, Confocal images of a colonic xenograft. Scale bars, 100 μm (main images) and 30 μm (insets). o, p, Confocal images of colonic xenografts at 24 hpi (1 × 103 FFUs) stained with antibodies against luciferase (o) and ACE2 or villin (p). Scale bar, 75 μm (main images) and 25 μm (insets). q, Immunostaining to detect SARS-CoV-2 nucleocapsid protein (SARS-N) in hPSC-COs. Scale bars, 100 μm (main images) and 40 μm (insets). r, RNA-seq read coverage of the viral genome in infected hPSC-COs (24 hpi, MOI = 0.1). s–u, A PCA plot (s), a volcano plot (t) and GSEA pathway analysis (u) of gene expression profiles from mock-treated and SARS-CoV-2-infected hPSC-COs at 24 hpi (MOI = 0.1). The vertical dotted lines in t represent the log2-transformed fold change (FC) > 1 and log2-transformed FC < −1, respectively. The horizontal dotted line in t represents P < 0.05. ECM, extracellular matrix. n = 3 biologically independent experiments. The red line indicates P = 0.05. ***P < 0.001. The data were analysed by an unpaired two-tailed Student’s t-test and are shown as mean ± s.d. The data are representative of at least three independent experiments.