Extended Data Fig. 1: Characterization of hPSC-LOs.
From: Identification of SARS-CoV-2 inhibitors using lung and colonic organoids

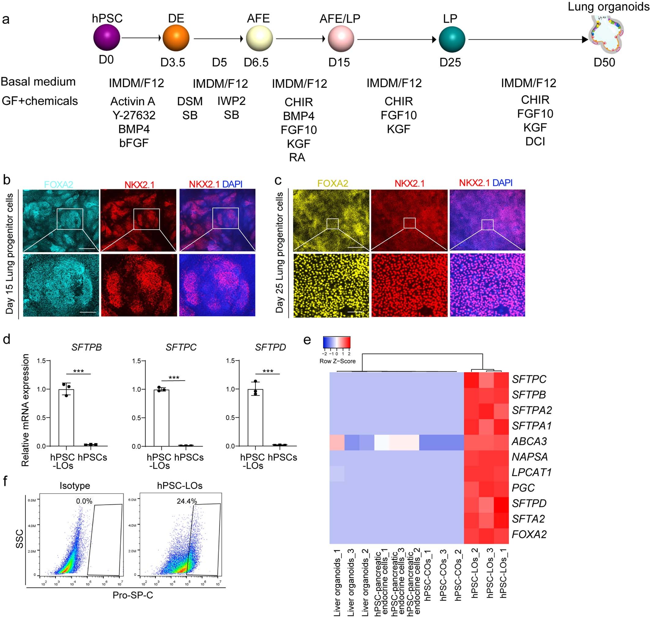
a, Scheme of protocol for differentiation of hPSCs to lung organoids. b, c, Immunostaining was performed in the hPSC-derived cell cultures at day 15 (b) and day 25 (c). Scale bars = 100 μm. Microscale bars = 20 μm. d, qRT–PCR of hPSCs and hPSC-LOs. n = 3 biological independent experiments. ***P = 8.44E-05, ***P = 7.05E-07, ***P = 0.000130. e, Heatmap from RNA-seq data of AT2 cell markers in hPSC-derived LOs, COs, pancreatic endocrine cells, and liver organoids. f, Intra-cellular flow cytometry analysis of pro-SP-C expression in hPSC-LOs. ***P < 0.001. Data were analysed by an unpaired two-tailed Student’s t-test and shown as mean ± STDEV. Data are representative of at least three independent experiments.