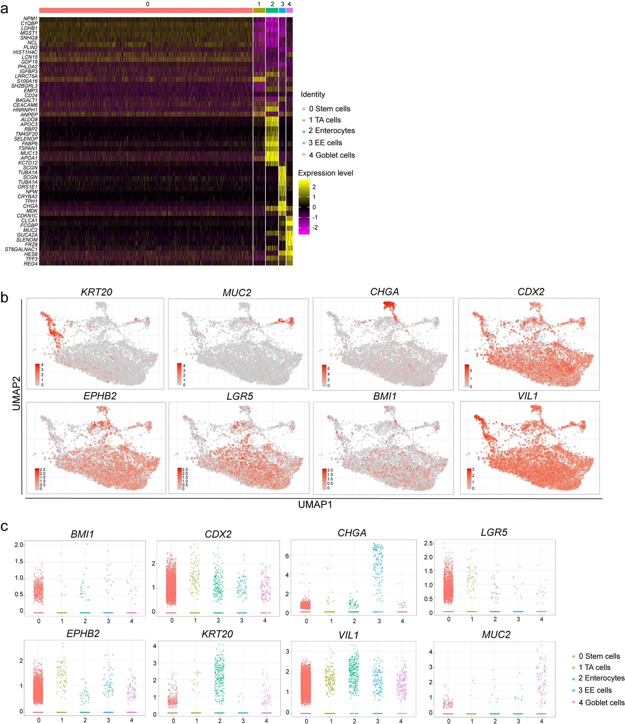
Extended Data Fig. 4: Single cell RNA-seq analysis of hPSC-COs.
From: Identification of SARS-CoV-2 inhibitors using lung and colonic organoids

a, Heatmap of top 10 differentially expressed genes in each cluster of single cell RNA-seq data. b, UMAP of the expression levels of colonic cell markers. c, Jitter plots for expression levels of colonic cell markers.